10 Key Insights on NZ Debt Consolidation for Better Financial Health

Overview

The article titled “10 Key Insights on NZ Debt Consolidation for Better Financial Health” delves into the crucial aspects of debt consolidation in New Zealand and its significant implications for financial well-being. It underscores that, while debt consolidation can streamline payments and potentially reduce interest costs, it necessitates meticulous consideration of personal financial habits and comprehensive budgeting to prevent a relapse into debt.

Introduction

Navigating the complexities of financial obligations can be daunting, particularly for many Kiwis facing the burden of multiple debts. NZ debt consolidation emerges as a compelling solution, promising simplified payments and potential interest savings. However, the journey toward financial health prompts critical questions: Is consolidation truly the best path forward, or could it foster a false sense of security and renewed financial strain? This article explores ten key insights on NZ debt consolidation, examining its benefits, pitfalls, and essential strategies for making informed decisions in the pursuit of improved financial well-being.

Nectar Money: Tailored Debt Consolidation Loans for Kiwis

Nectar Money specialises in nz debt consolidation options customised for Kiwis, providing amounts that range from $2,000 to $40,000 with competitive interest rates starting at 11.95% p.a. These loans empower individuals to use to merge multiple obligations into one manageable payment. The application process is designed for efficiency, enabling customers to receive personalised loan quotes in just seven minutes, with same-day funding available upon approval. This streamlined method simplifies access to funds and aids borrowers in achieving improved economic well-being.

Importantly, you don’t need to own a home to apply for a personal loan; renters are also eligible provided they meet the criteria, which include:

  • being aged 18 years or over
  • a New Zealand citizen or resident
  • having a regular income

As Derek Schwartz aptly states, ‘If you’re experiencing the strain of handling several obligations, nz debt consolidation could be a reasonable next step.’ Moreover, Nectar Money’s loans can be utilised for a variety of purposes, such as:

This mindmap illustrates the key features of Nectar Money's loan offerings. The central node represents the main concept, while branches expand into details about loan amounts, who can apply, how to apply, and what the loans can be used for.

Sorted: Comprehensive Guide on Pros and Cons of Debt Consolidation

[NZ debt consolidation](https://nectar.co.nz/debt-consolidation-for-credit-score) offers a multitude of benefits, including lower monthly payments and simplified financial management. By consolidating various obligations into a single loan, individuals can enhance their repayment process, leading to improved organisation and adherence to schedules. For instance, many individuals report significant savings on interest payments; a personal loan with a 12% APR can save approximately $1,749.41 compared to maintaining a $10,000 credit card balance at 22% APR over three years.

However, potential drawbacks must be considered. Without a change in spending habits, borrowers may find themselves , resulting in a cycle of financial strain. A study revealed that only 4% of participants believed they would remain free of financial obligations after using a loan for debt consolidation, highlighting concerns about long-term effectiveness. Additionally, while financial consolidation can lower monthly expenses, it may extend repayment periods, ultimately increasing the total interest paid.

Financial experts emphasise the importance of assessing personal circumstances before pursuing NZ debt consolidation. They advise obtaining multiple offers to compare terms and rates, as 47% of borrowers typically seek loans ranging from $10,000 to $20,000 for this purpose. Understanding the loan’s terms and conditions is crucial, as is maintaining discipline in spending post-consolidation to prevent a return to financial difficulties. In summary, while NZ debt consolidation can provide immediate relief and help streamline budgets, it requires careful consideration and responsible financial management.

The central node represents debt consolidation. The branches show its benefits (like saving money) and drawbacks (like the risk of more debt). Each color helps you quickly identify these aspects.

MoneyHub: Awareness of Dangers in Debt Consolidation

Combining loans using nz debt consolidation can provide substantial relief for individuals facing various financial obligations. However, it is essential to approach this process cautiously. Understanding the conditions of the new loan is crucial; individuals must be aware of , repayment schedules, and any associated fees that could impact their economic situation. For instance, the typical loan for consolidation has recently increased to $20,000, reflecting the growing economic pressures on households. This trend underscores the necessity for borrowers to have a solid budget plan in place before proceeding.

Statistics reveal that:

  1. 70% of individuals have reported more than $20,000 in nonmortgage obligations, highlighting the prevalence of significant monetary pressures.
  2. 18% of respondents expect to revert to financial obligations within six months after consolidating.

This statistic serves as a reminder that without addressing underlying spending behaviours, merging may merely postpone economic challenges.

Real-life examples illustrate the complexities of financial consolidation. Many individuals initially seek to simplify their payments and reduce interest rates, yet they often overlook the importance of maintaining disciplined financial behaviour. For example, an individual who combines their financial obligations without modifying their spending habits may find themselves in a similar predicament soon after.

In addition to understanding loan conditions, individuals should also be mindful of potential charges linked with loan merging. These fees can vary significantly among lenders and may include:

  • Origination fees
  • Prepayment penalties
  • Late payment charges

Being aware of these costs can empower borrowers to make informed choices and avoid unforeseen economic strain.

Ultimately, while nz debt consolidation can serve as a valuable resource for achieving economic independence, it necessitates careful consideration and an active strategy for managing one’s resources.

Each slice shows the different types of fees borrowers might face when consolidating their debt. The larger the slice, the more common that fee is among those seeking consolidation.

Sorted: Exploring Alternatives to Debt Consolidation

Options for loan integration encompass various approaches, including financial management plans, direct discussions with lenders, and seeking financial advice. These alternatives empower individuals to manage their financial obligations effectively without needing consolidation. For instance, financial management plans can significantly reduce monthly payments, helping borrowers regain control over their finances. In New Zealand, success rates for nz debt consolidation plans are impressive, with many individuals reporting a reduction in their total debt by as much as 60% after implementing a structured repayment strategy.

As the festive season draws near, cultivating sound money habits becomes paramount. Developing a Christmas gift plan aids in managing holiday expenditures. By listing the individuals you intend to buy for, brainstorming gift ideas, and establishing a maximum budget for each gift, you can prevent overspending and adhere to your financial objectives. Additionally, having a clear Christmas budget allows you to channel any savings into repayment or future savings.

Financial advisors frequently emphasise the importance of these practises to avert a return to financial difficulties. As one expert stated, “Establishing and adhering to a budget is crucial for long-term economic well-being.” This proactive strategy can yield more sustainable financial outcomes compared to nz debt consolidation, which may not tackle the root causes of overspending and insufficient budgeting.

Negotiating directly with creditors presents another feasible option. Many individuals have successfully lowered their interest rates or extended repayment terms by discussing their financial situations. This method not only alleviates immediate monetary pressure but also fosters a more collaborative relationship with creditors.

Ultimately, exploring these alternatives can empower individuals to , paving the way for enhanced financial health and stability. However, it is essential to weigh the potential drawbacks of financial management plans, such as the commitment required and the possibility of not achieving the desired results. By considering these factors and incorporating intelligent budgeting techniques, individuals can make informed choices regarding their financial management strategies.

The central node represents the main topic. Each branch shows a different strategy for managing debt, with sub-branches detailing specific benefits or actions. Follow the branches to see how each alternative connects to the overall goal of financial management.

MoneyHub: Understanding Interest Costs in Debt Consolidation

Interest costs are pivotal in determining the total amount repaid on a debt consolidation loan. A comprehensive understanding of how interest rates function is essential for individuals aiming to make informed financial decisions. For instance, a lower interest rate can significantly reduce monthly payments and the overall repayment amount, enabling individuals to save money over time. Conversely, higher interest rates can impose greater financial strain, making it crucial to explore the best rates available.

Financial experts assert that even a slight difference in interest rates can yield substantial savings. Consider an individual consolidating $20,000 in debt at an interest rate of 11.95% per annum versus 16.99% per annum; the savings over the loan’s lifetime can be significant. This underscores the necessity of carefully evaluating loan options and considering the long-term ramifications of interest costs.

Real-life examples further illustrate this principle. Numerous borrowers have successfully reduced their financial burdens through nz debt consolidation by merging high-interest credit card debts into a single loan with a lower rate. This not only simplifies their repayment process but also enhances their cash flow, allowing them to allocate resources towards savings or other financial goals.

Ultimately, understanding the is vital for achieving financial independence. By making informed choices and leveraging competitive rates, individuals can navigate their financial restructuring journey more effectively, paving the way for a more secure economic future.

The central idea represents the importance of interest costs in debt consolidation. Branches show how different aspects relate to this concept, helping you understand potential savings and the impact of comparing rates.

Sorted: Importance of Budgeting Before Debt Consolidation

Establishing a budget is a crucial step before embarking on financial consolidation. is vital for identifying areas where improvements can be made. A well-structured budget enables borrowers to ascertain how much they can allocate towards their consolidated loan, ensuring they remain on track with repayments. Research indicates that around 60% of borrowers develop a budget prior to consolidating their obligations, underscoring the importance of this practice.

To create an effective budget for loan repayment, begin by listing all sources of income and monthly expenditures. This approach provides a clear picture of your financial situation. Consider utilising budgeting tools or apps to simplify the process. Furthermore, applying strategies like the 50/30/20 guideline—designating 50% of income for necessities, 30% for desires, and 20% for savings and obligation repayment—can assist in maintaining balance while focusing on reducing liabilities.

Real-life examples illustrate that individuals who consistently assess their expenses and cut unnecessary expenditures can significantly enhance their ability to save and manage financial obligations. For instance, one individual managed to save over $200 each month by eliminating subscription services they rarely utilised, enabling them to allocate those funds towards their repayment obligations. By creating a clear budget and adhering to it, individuals can navigate the loan restructuring process more efficiently, leading to improved economic wellbeing.

The center node represents the main topic, with branches detailing the critical aspects of budgeting and debt consolidation. Each branch provides insight into why budgeting is vital and how to effectively manage your finances.

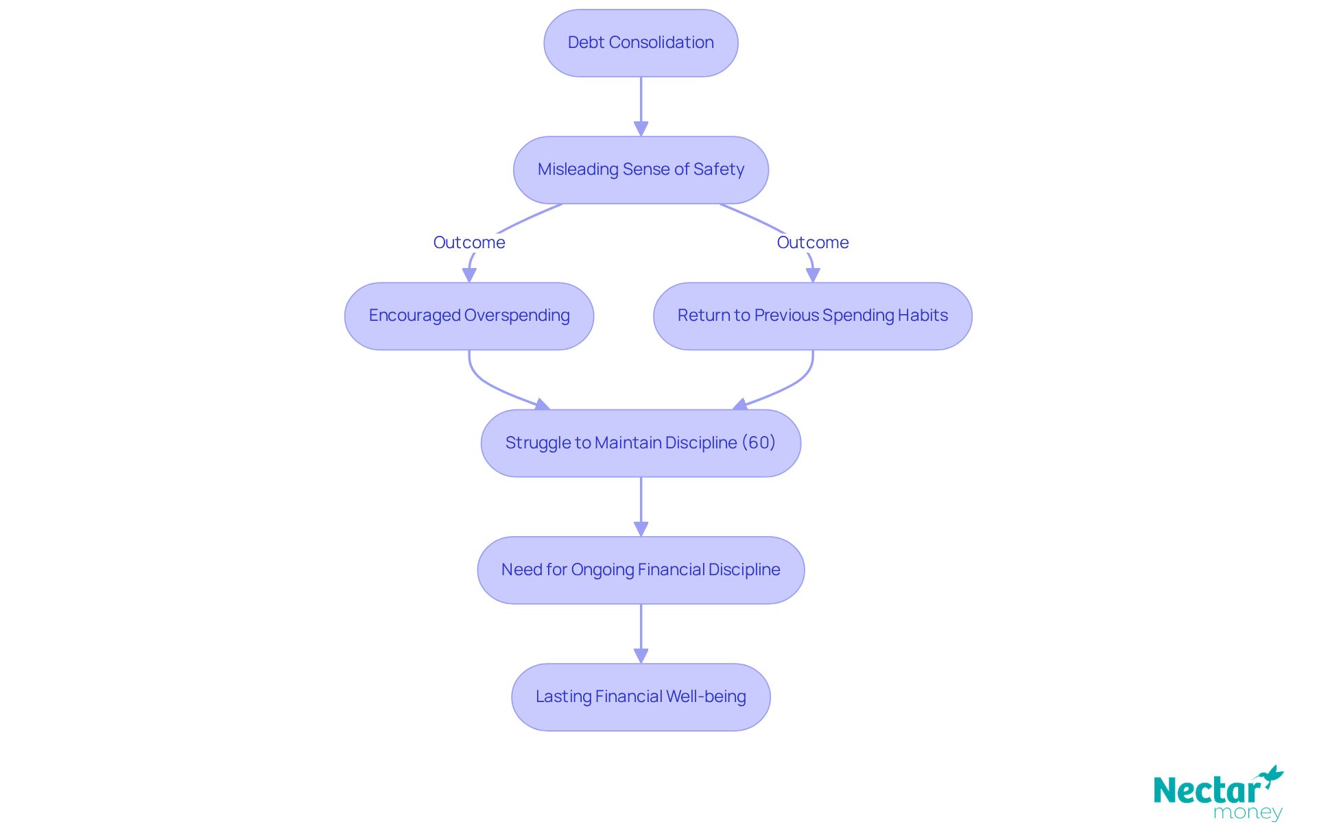
MoneyHub: Avoiding False Security in Debt Consolidation

Combining loans can often create a misleading sense of safety, leading borrowers to mistakenly believe they have eliminated their financial obligations. This mindset can be perilous; according to MoneyHub, it may encourage overspending and a return to previous spending habits. Notably, data indicates that almost 60% of borrowers struggle to maintain financial discipline after merging their loans, frequently falling back into debt within a year.

Real-life examples illustrate this trend, as many individuals who consolidate their debts experience renewed financial strain due to unaddressed spending behaviours. To truly benefit from loan consolidation, it is essential to adopt and prudent spending practises. This ensures that consolidation serves as a stepping stone toward lasting financial well-being, rather than a temporary fix.

This flowchart shows how debt consolidation can lead to false security and potential overspending. Follow the arrows to understand how poor financial habits can lead back to debt and the importance of maintaining discipline.

Sorted: Effective Repayment Management Post-Consolidation

After consolidating financial obligations through NZ debt consolidation, effective repayment management is essential. Implementing strategies such as setting up automatic payments can significantly streamline the repayment process. In fact, 54% of respondents engaged in NZ debt consolidation to simplify and reduce their payments, underscoring the importance of effective management. Automatic payments not only guarantee prompt payments but also assist in safeguarding credit ratings, which is crucial for individuals seeking stability in their finances. Establishing a structured repayment plan enables borrowers to visualise their payment timelines and remain dedicated to their monetary objectives.

To enhance your debt management, consider using Nectar’s NZ debt consolidation calculator. This tool can help you determine how much you need to borrow, your probable interest rate, and the repayment terms that align with your economic situation. Consistently assessing monetary goals is vital as well. This practice allows individuals to adjust their strategies based on changing circumstances, ensuring they stay on track. Borrowers who successfully apply the 20/10 financial guideline—limiting consumer obligations to 20% of their annual take-home income and keeping monthly payments under 10%—often report enhanced financial stability. Furthermore, discovering even minor monthly savings, like $25, can be redirected towards payment obligations, accelerating the repayment process.

Real-world examples illustrate the effectiveness of these strategies. Individuals who prioritise settling high-interest obligations first, while also making at least the minimum payments on all accounts, often experience quicker repayment. However, it is essential to consider the risks linked to NZ debt consolidation loans. Will the new loan allow you to pay off all your , or will you still have several loans to manage? By merging these techniques with automatic payments and routine monetary assessments, borrowers can navigate their repayment journey more efficiently, ultimately resulting in greater economic freedom. As highlighted, “The merging of multiple financial obligations into one account, frequently at a reduced interest rate,” emphasises the advantages of this method. Nectar Money is committed to offering customised loan solutions that address your distinct monetary circumstances.

This flowchart guides you through the steps of managing your debt after consolidation. Start by consolidating your debt and follow the arrows to set up payments, create a repayment plan, use helpful tools, and regularly assess your financial goals.

MoneyHub: Identifying When to Consider Debt Consolidation

Recognising the appropriate time to pursue loan consolidation is crucial for efficient financial management. Key indicators include:

  1. Holding high-interest obligations
  2. Struggling to manage multiple payments
  3. Seeking to reduce monthly expenses

Notably, a significant share of Kiwis—68%—carry some type of financial burden, with many feeling overwhelmed by high-interest commitments. Financial advisors often recommend nz debt consolidation for individuals who struggle to manage payments or frequently overlook due dates, which can lead to extra fees and stress.

Real-life examples vividly illustrate these indicators. Tracy Hemingway, known as the Debt Free Diva, experienced a pivotal moment after accruing substantial consumer liabilities. Her journey underscores the importance of recognising the signs of economic distress and taking proactive measures toward consolidation. Similarly, many Kiwis express unease regarding their financial obligations, with 55% concerned about having liabilities during retirement. This anxiety often stems from the realisation that juggling multiple obligations can lead to economic instability.

Moreover, with 32% of credit card owners expressing significant concern about unmanageable financial obligations, the urgency for consolidation becomes even clearer. By using nz debt consolidation to combine high-interest liabilities into one manageable loan, borrowers can streamline their obligations and potentially save on interest payments, especially in the current rate environment. Understanding these indicators empowers individuals to make , paving the way for improved economic well-being and peace of mind.

Each slice of the pie represents a percentage of Kiwis experiencing a specific financial concern. A larger slice means more people are worried about that issue.

Sorted: Tools for Assessing Your Debt Situation

Assessing your financial obligations is essential for efficient management, and tools such as financial calculators and budgeting applications play a crucial role in this process. In New Zealand, platforms like Sorted provide resources aimed at helping individuals evaluate their economic well-being. Approximately 41% of New Zealanders live paycheck to paycheck, underscoring the need for effective budgeting solutions. By utilising debt calculators, borrowers can gain a clearer understanding of their monetary obligations and explore options for debt consolidation.

Nectar Money surpasses conventional credit ratings by integrating various data sources to develop a comprehensive economic profile. This innovative approach allows them to offer personalised loan solutions that reflect the real you—not just a number on a report. Their nz debt consolidation loans are designed to simplify money management, offering flexible terms that can assist you in regaining control over your finances. To apply for a Debt Consolidation Loan, potential applicants can use Nectar’s Debt Consolidation Calculator to determine how much they need to acquire and assess their repayment options.

Recent research shows that 88% of New Zealanders feel somewhat assured in their money management skills; however, this assurance does not always translate into effective handling of obligations. Budgeting applications have become vital resources, with numerous borrowers utilising them to evaluate their financial circumstances. These apps not only track spending but also provide insights into repayment strategies, enabling users to make informed decisions.

Real-world examples illustrate the effectiveness of these tools. Tracy Hemingway, recognised as the Debt Free Diva, transformed her financial situation by employing and obligation management methods. After accumulating $94,000 in personal obligations, she utilised various financial tools to regain control, ultimately repaying $113,375.40 and achieving freedom from her liabilities. Her journey highlights the significance of utilising available resources, such as Nectar Money’s Debt Consolidation Calculator, to navigate financial challenges successfully.

In summary, using loan calculators and budgeting applications is a proactive approach for managing obligations and improving financial well-being. These tools empower individuals to make informed decisions, paving the way for a more secure financial future. Additionally, with household debt reaching 167% of disposable income, the urgency for effective debt management tools cannot be overstated.

The central node shows the main theme, and the branches represent various tools and statistics that help in managing debt. Follow the lines to see how each tool is connected to the overall topic of debt management.

Conclusion

Navigating the complexities of NZ debt consolidation can significantly impact financial health. This article underscores the importance of understanding the various facets of debt consolidation, from tailored loan options like those offered by Nectar Money to the potential pitfalls that borrowers may encounter. By consolidating multiple debts into a single loan, individuals can simplify their financial obligations, potentially lower their monthly payments, and regain control over their economic well-being.

Key insights reveal both the benefits and drawbacks of debt consolidation. While it can provide immediate relief and streamline repayment processes, it also requires a commitment to disciplined financial management. Factors such as interest rates, budgeting practises, and the necessity of addressing underlying spending habits are crucial for ensuring that consolidation serves as a stepping stone rather than a temporary fix. Moreover, exploring alternatives to consolidation, such as financial management plans and direct negotiations with creditors, can empower individuals to take charge of their financial futures.

Ultimately, the journey towards financial stability necessitates informed decision-making and proactive strategies. Embracing tools for assessing debt situations and establishing effective budgeting habits can lead to sustainable economic health. As individuals consider their options, it is essential to approach debt consolidation with a clear understanding of its implications and a commitment to long-term financial discipline. By doing so, Kiwis can pave the way for a more secure and prosperous financial future.

Frequently Asked Questions

What is Nectar Money and what services does it offer?

Nectar Money specialises in tailored debt consolidation loans for New Zealanders, providing loan amounts ranging from $2,000 to $40,000 with competitive interest rates starting at 11.95% per annum.

How does the debt consolidation process work with Nectar Money?

The process allows individuals to merge multiple financial obligations into one manageable payment. Customers can receive personalised loan quotes in just seven minutes, and same-day funding is available upon approval.

What are the eligibility criteria for applying for a personal loan with Nectar Money?

Applicants must be aged 18 years or over, be a New Zealand citizen or resident, and have a regular income. Renters are also eligible to apply.

What purposes can the loans from Nectar Money be used for?

Nectar Money’s loans can be used for various purposes, including home improvements, managing wedding expenses, and covering unexpected costs.

What are some benefits of NZ debt consolidation?

Benefits include lower monthly payments, simplified financial management, and potential savings on interest payments. For example, a personal loan with a 12% APR can save approximately $1,749.41 compared to maintaining a $10,000 credit card balance at 22% APR over three years.

What are the potential drawbacks of debt consolidation?

Without changing spending habits, borrowers may accumulate additional liabilities, leading to financial strain. A study found that only 4% of participants believed they would remain free of financial obligations after using a loan for debt consolidation.

What should borrowers consider before pursuing NZ debt consolidation?

Borrowers should assess their personal circumstances, obtain multiple offers to compare terms and rates, and understand the loan’s terms and conditions. It’s also important to maintain discipline in spending post-consolidation.

What are the common fees associated with debt consolidation loans?

Fees can include origination fees, prepayment penalties, and late payment charges. Borrowers should be aware of these costs to make informed choices.

What statistics highlight the prevalence of financial obligations among individuals?

Statistics show that 70% of individuals have reported more than $20,000 in nonmortgage obligations, and 18% of respondents expect to revert to financial obligations within six months after consolidating.

How can individuals ensure successful financial management post-consolidation?

Individuals should have a solid budget plan in place and maintain disciplined financial behaviour to avoid falling back into financial difficulties after consolidating their loans.

* A Nectar Money loan requires responsible borrowing checks and must meet standard borrowing criteria. Interest rates 11.95% - 29.95% p.a. fixed. $240 establishment fee, $1.75 admin fee per repayment apply. Please see our privacy policy and rates and terms or visit our FAQs for the most up to date information. This publication is provided for general information purposes and does not constitute legal, tax or other professional advice from Nectar Money, and it is not intended as a substitute for obtaining advice from a financial advisor or any other professional. We make no representations, warranties or guarantees, whether expressed or implied, that the content in the publication is accurate, complete or up to date.