10 Benefits of Nectar Money’s Fully Online Application Process

Overview

Nectar Money’s fully online application process provides significant advantages, such as rapid approval, convenience, and competitive interest rates. This makes it an appealing choice for borrowers facing urgent financial needs. The article underscores how this streamlined digital experience facilitates quick access to funds and fosters responsible lending practises. By empowering users, Nectar Money enables individuals to enhance their financial health and improve their credit ratings over time.

Introduction

In a world where financial emergencies can strike at any moment, securing a personal loan quickly and efficiently has become increasingly vital. Nectar Money’s fully online application process addresses this urgent need while transforming the way individuals approach borrowing. By offering a streamlined, user-friendly platform that promises rapid approvals and flexible loan amounts, it positions itself as a game-changer in the lending landscape. However, with the convenience of online applications arises a critical question: how can borrowers navigate this digital space wisely to maximise their financial well-being?

Nectar Money: Fast Online Personal Loan Applications

This service provides a highly efficient , empowering customers to complete their in as little as seven minutes. Such rapid turnaround is crucial for borrowers facing , allowing them to . By leveraging , Nectar Money provides a fully online application that significantly minimises the time and effort typically required for traditional credit applications, making it an appealing choice for many Kiwis in search of immediate financial assistance.

In fact, the average time required for personal financing applications in New Zealand has been notably reduced, with many lenders now providing prompt feedback within minutes. This trend underscores a growing demand for , evidenced by a 22% increase in Google queries related to personal borrowing in recent months. The advantages of requests extend beyond mere convenience; they empower individuals to manage unforeseen costs and consolidate debts effectively. This highlights the importance of swift access to funds in today’s financial landscape.

Each box represents a step in the online loan application journey. Follow the arrows to see how quickly you can go from starting your application to accessing your funds.

Flexible Loan Amounts: Tailored Solutions for Every Need

This service provides a diverse range of , allowing clients to access between $2,000 and $50,000. Such flexibility empowers individuals to choose a credit amount that meets their specific , whether for , , or . By delivering , the company equips individuals to make that align with their unique circumstances.

In 2025, the average amount requested by individuals in New Zealand underscores the demand for tailored , as many seek options that resonate with their personal goals and obligations. This approach not only facilitates immediate access to funds but also encourages , ensuring that customers can effectively manage their repayments.

The center shows the concept of flexible loans, while the branches indicate how different amounts can cater to specific [financial needs](https://nectar.co.nz/10-essential-tips-for-navigating-bad-credit-car-finance/). Follow the branches to see various uses for the loans.

Convenient Access: Apply Anytime, Anywhere

Nectar Money empowers individuals to request funding anytime and from anywhere through its . This frees customers from the limitations of traditional banking hours, enabling them to on their own terms. Whether at home or on the go, individuals can they need without the hassle of visiting a physical branch.

The application process is straightforward:

  1. Submit a fully online application
  2. Utilise the to explore personalised loan options
  3. Provide basic personal and financial details

Upon submission, individuals can receive , subject to responsible lending checks, and obtain their funds on the their contract is signed online.

Industry leaders recognise this transformation, emphasising the significance of innovation in enhancing . As becomes increasingly integral to the financial landscape, Nectar Money stands out by offering a seamless, user-friendly experience that meets the demands of contemporary clients. This includes support for , such as proof of income and ID, ensuring a comprehensive and efficient process.

Follow the steps from submitting your application to receiving your funds. Each box represents a key action in the process, making it easy to see what to do next.

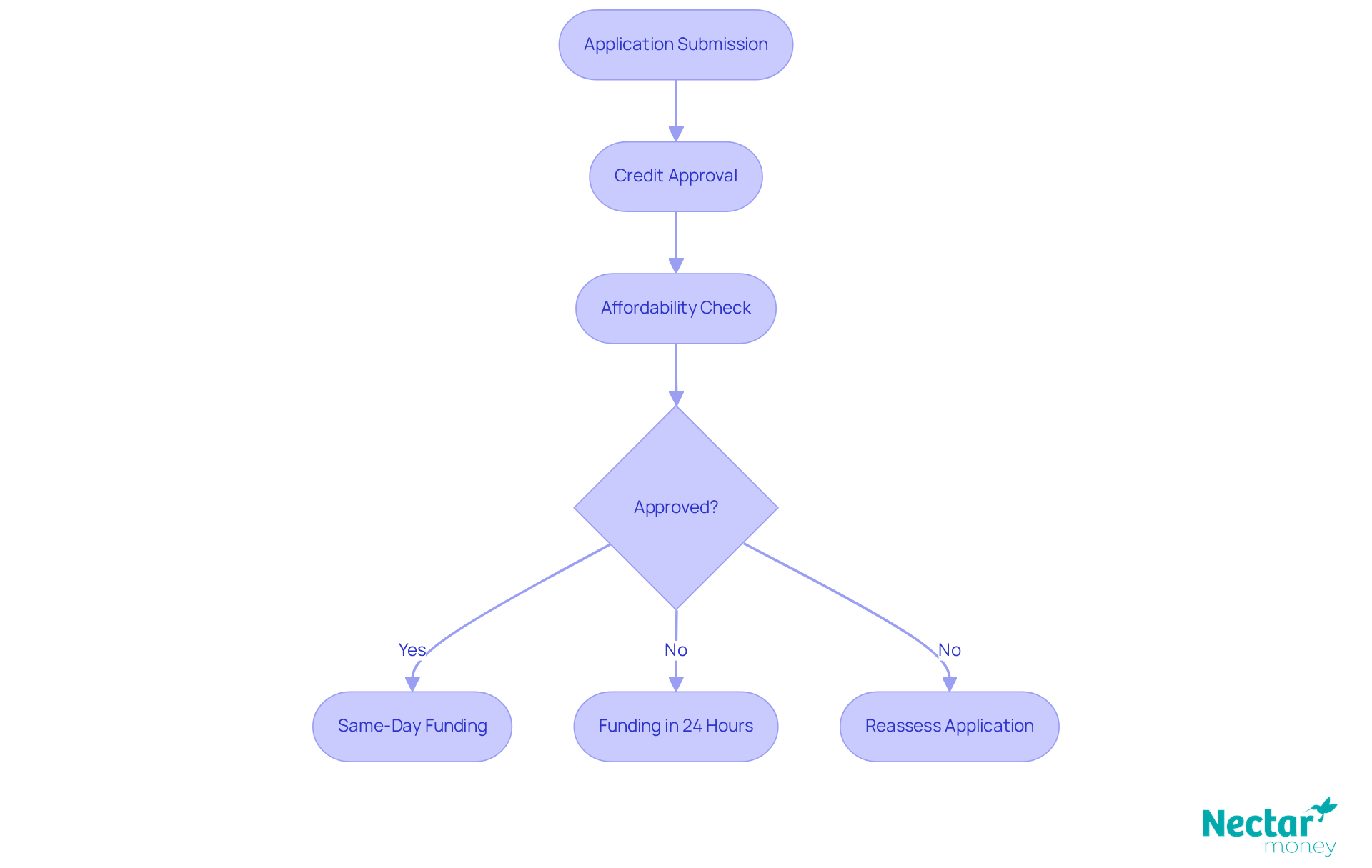
Quick Approval: Get Funds When You Need Them

Nectar Money stands out due to its , often delivering upon credit approval. This swift response is vital for individuals facing emergencies or planning for significant expenses. In New Zealand, only 18% of applicants secure genuine same-day funding, highlighting a growing trend towards .

Online lenders can approve credit within 24 hours, with some providing funds in as little as a few hours under optimal conditions. This efficiency alleviates , allowing customers to precisely when needed. Financial experts emphasise that rapid access to funds can significantly influence borrowers’ ability to manage unexpected expenses effectively.

Richard notes, “If you’re hoping for quick approval, the good news is that with the right preparation, you can enhance your chances of getting accepted rapidly.” With this currency, you can obtain an immediate through a soft credit inquiry that won’t impact your score, ensuring that you can explore your options without any risk to your credit.

Following this, quick verification and affordability checks are conducted to finalise the approval process. By streamlining the approval process, the company guarantees that customers can obtain the through a without unnecessary delays, making it a preferred choice for those in urgent need of cash.

However, borrowers should remain aware that same-day loans typically come with , ranging from 15-45% APR, compared to traditional loans, which range from 5-12%.

Each box represents a step in the process of getting quick funding. Follow the arrows to see what happens at each stage — whether you get approved and how quickly funds can be accessed.

User-Friendly Interface: Simplifying the Borrowing Process

The platform features a that provides a user-friendly interface, significantly streamlining the . Clients have shared their , with one stating, “I needed some quick cash and this service came through for me in a big way within the shortest of time…much appreciated and I highly recommend 👌 them 💯.” This intuitive design enables customers to navigate the fully online application seamlessly, which minimises errors and frustration. By prioritising , the company enhances and engagement through a fully online application, which is an essential factor in today’s digital-first financial landscape.

Research shows that a well-designed digital lending journey not only fosters trust but also enhances long-term loyalty among users. With mobile devices accounting for nearly 59% of global website traffic, ensuring a is crucial for attracting and retaining customers. The emphasis on clear information hierarchy and responsive design guarantees that users can easily access , making the process of submitting a fully online application straightforward and efficient.

Additionally, the ability to obtain and underscores the importance of effective interface design. This dedication directly influences overall user satisfaction and increases the likelihood of repeat business.

This mindmap starts with the core idea of a user-friendly interface, then branches out to show related factors that enhance the borrowing process. Each branch represents a different aspect that contributes to user satisfaction, making it easy to see how they all connect.

Competitive Interest Rates: Affordable Borrowing Options

Nectar Money captures attention with its starting from 9.95% p.a., making it an appealing choice for borrowers. This rate is significantly lower than many conventional lenders, who often impose charges exceeding 14% for similar financing options. Such affordability is essential for individuals seeking to or finance , as it allows for more .

For example, a typical $20,000 credit over five years at a major bank could cost around $465 per month. In contrast, a challenger lender might offer a rate resulting in payments of only $415 per month. By choosing this service, individuals can potentially save hundreds throughout the duration of their credit.

Furthermore, the platform’s streamlined ensures that customers can quickly access these , enhancing their overall borrowing experience. With an establishment fee of $240 and a $1.75 , this service provides a , enabling individuals to make informed choices regarding their financing alternatives.

Start in the center with the concept of competitive interest rates. Each branch shows different lenders and their respective rates and costs, helping you understand how they compare and what savings can be achieved.

Transparent Terms: Clear Understanding of Loan Conditions

This organisation prioritises transparency by providing clients with clear and straightforward lending conditions. Clients can easily comprehend the terms of their agreements, which include:

  1. Repayment schedules
  2. Associated fees such as a $240 establishment fee and a $1.75 admin fee per repayment.

This clarity not only empowers individuals to make informed choices but also fosters trust between the company and its clients, ensuring a .

Consumer advocates emphasise that is crucial for individuals seeking funds, as it directly impacts their . In a landscape where over 480,000 New Zealanders are overdue on at least one account, the significance of is paramount. Firms that provide play a vital role in enhancing consumer trust and reducing the likelihood of repayment difficulties.

By simplifying the borrowing process and enhancing transparency, as a reliable choice for those in need of . Furthermore, the financing request procedure includes , ensuring that applicants are well-informed and supported throughout their journey.

Restructuring debts can free up between $100 and $400 a week for individuals, underscoring the tangible benefits of clear credit terms and flexible financing options. With a , this organisation stands ready to assist clients in navigating their financial paths.

This mindmap starts with the main concept of transparency in lending at the center. Each branch represents a different aspect of loan conditions, helping you see how they all connect and contribute to a client's understanding and trust.

Easy Comparison: Evaluate Multiple Loan Options

The platform streamlines the process of evaluating diverse , enabling individuals to . This capability empowers customers to make tailored to their unique situations, preferences, and financial goals. By simplifying comparisons, the , allowing customers to quickly and efficiently pinpoint the most suitable loan solutions.

Research shows that 75% of individuals who take loans underestimate the differences in , highlighting the necessity of . Financial advisors recommend that individuals to avoid overpayment and ensure they secure the .

Follow the steps to see how to effectively evaluate different loan options: Start at the top and move down through each stage to make an informed choice.

Responsible Lending: Ensuring Financial Well-Being

This organisation is resolutely committed to , ensuring that every loan undergoes . Such a commitment is crucial in from accumulating unmanageable debt, thereby significantly enhancing their . By prioritising , the company not only builds trust with its customers but also cultivates . The emphasis on reflects a broader industry trend towards , aligning seamlessly with the principles set forth by .

The center represents responsible lending, and the branches show how it relates to important aspects like ethics and customer relationships. Each color-coded area highlights a different focus, helping you see how everything connects.

Credit Rating Improvement: Build Your Financial Future

This currency plays a vital role in helping individuals enhance their by reporting to credit bureaus. Such a feature is particularly advantageous for those looking to , as consistent and timely repayments can significantly elevate credit scores.

In New Zealand, a good credit score typically ranges from 620 to 720, with accounting for 35% of an individual’s credit score. By promoting , but also positions itself as a valuable partner in their .

Regularly making payments on time can lead to a , ideally kept below 30% for optimal credit scoring. This strategic approach to personal loans not only aids in debt management but also , making borrowers more appealing to lenders in the future.

The central idea is about improving credit ratings. Each branch represents factors that contribute to this improvement. Follow the lines to see how everything connects and supports building a better financial future.

Conclusion

Nectar Money’s fully online application process revolutionises personal loan access, providing a swift and efficient alternative to traditional lending methods. By embracing technology, this service enhances convenience and empowers borrowers to secure funds tailored to their unique financial needs, all from the comfort of their homes.

The article highlights key benefits of Nectar Money’s approach, including:

  1. Rapid application times
  2. Flexible loan amounts
  3. Competitive interest rates

A user-friendly interface simplifies the borrowing experience, while transparent terms and responsible lending practises foster trust and financial well-being among clients. Additionally, timely repayments can improve credit ratings, positioning Nectar Money as a partner in long-term financial success.

In today’s world, financial flexibility is vital, and the advantages of online loan applications are significant. By choosing Nectar Money, borrowers gain access to a streamlined, accessible, and transparent lending process that prioritises their needs and supports responsible borrowing. This innovative approach not only addresses immediate financial challenges but also lays the groundwork for a healthier financial future.

Frequently Asked Questions

What is Nectar Money’s application process for personal loans?

Nectar Money offers a fully online application process that allows customers to complete their personal financing requests in as little as seven minutes.

Why is rapid access to funds important for borrowers?

Rapid access to funds is crucial for borrowers facing urgent financial needs, enabling them to manage unforeseen costs and consolidate debts effectively.

What range of loan amounts does Nectar Money provide?

Nectar Money provides a diverse range of borrowing sums, allowing clients to access between $2,000 and $50,000 based on their specific financial needs.

How does Nectar Money ensure that loan amounts are tailored to individual needs?

By offering customised financing solutions, Nectar Money empowers individuals to make informed financial decisions that align with their unique circumstances.

When can customers apply for a loan with Nectar Money?

Customers can apply for a loan anytime and from anywhere, thanks to the 24/7 accessibility of the online application.

What steps are involved in the application process?

The application process involves submitting a fully online application, utilising the loan repayment calculator for personalised options, and providing basic personal and financial details.

How quickly can individuals receive approval and funds?

Upon submission, individuals can receive conditional approval, and they may obtain their funds on the same day their contract is signed online, subject to responsible lending checks.

What documentation is required during the application process?

Applicants may need to upload necessary documentation, such as proof of income and ID, to ensure a comprehensive and efficient process.

* A Nectar Money loan requires responsible borrowing checks and must meet standard borrowing criteria. Interest rates 9.95% - 29.95% p.a. fixed. $240 establishment fee and $1.75 admin fee per repayment apply. Please see our privacy policy and rates and terms or visit our FAQs for the most up to date information. This publication is provided for general information purposes and does not constitute legal, tax or other professional advice from Nectar Money, and it is not intended as a substitute for obtaining advice from a financial advisor or any other professional. We make no representations, warranties or guarantees, whether expressed or implied, that the content in the publication is accurate, complete or up to date.