Understanding Loan Calculators: Key Insights for Debt Consolidators

Introduction

Loan calculators have become essential tools in personal finance, providing clarity and precision for individuals navigating the complexities of borrowing. By entering key variables such as loan amount, interest rate, and repayment duration, users can easily visualise their financial obligations and explore various repayment scenarios. Yet, with numerous options available, how can borrowers ensure they are using these calculators effectively to enhance their financial decisions? This article examines the purpose, functionality, and pivotal role of loan calculators, especially for those contemplating debt consolidation, while emphasising the urgent need for informed borrowing practises.

Define Loan Calculator: Purpose and Functionality

A loan calculator serves as a crucial digital resource, enabling individuals to assess their financial options by inputting key factors such as the amount borrowed, interest rate, and duration of payment. This tool is crafted to provide a straightforward method for visualising loan amounts and repayment schedules. By entering specific parameters into a calculator, users can quickly determine their monthly payments, total interest incurred, and the overall expense associated with borrowing.

The significance of loan calculators is particularly pronounced for those contemplating debt consolidation. These resources empower borrowers to combine multiple loans into a single payment, often resulting in lower monthly expenses. Recent data indicates that approximately 70% of borrowers utilise borrowing tools when assessing personal financing, underscoring their widespread acceptance as an indispensable financial planning resource.

Expert insights affirm the value of financial estimators in managing personal finances. There is a strong case for the use of a loan calculator due to its capacity to simplify complex financial information, thereby enabling borrowers to make well-informed decisions about their financial futures. In the context of personal finance, a financing tool not only aids in understanding loan options but also assists in creating budgets that align with individual financial circumstances. By leveraging these tools, borrowers can attain clarity and confidence in their financial choices, ultimately leading to more effective debt management.

Start at the center with the main idea of the loan calculator, then follow the branches to see its purpose, how it functions, and the benefits it offers to borrowers.

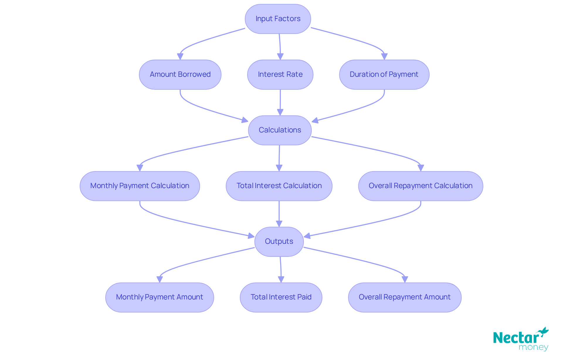
Explain How Loan Calculators Work: Inputs, Outputs, and Calculations


Borrowing estimators serve as essential tools that clarify the lending process. They enable individuals to utilise a calculator to input specific factors, such as the amount borrowed, interest rate, and duration of payment. By entering these details, the calculator employs mathematical formulas to derive key financial metrics, including the monthly payment, total interest, and the overall repayment amount. The formula for calculating monthly payments typically includes the principal amount, the interest rate divided by the number of payments, and the total number of payments. This output equips individuals with a clear understanding, empowering them to make informed decisions regarding their borrowing options by utilising a loan calculator.

Recent advancements in borrowing estimation technology have significantly enhanced the user experience, allowing for more precise and tailored calculations using a digital platform. Typical interest rates for personal financing, which can vary widely, are often integrated into calculators, providing individuals with realistic projections based on current market conditions. Additionally, tools designed for debt consolidation allow individuals to input various debts, helping them visualise potential savings and payment plans. By utilising these resources, such as loan simulators, borrowers can effectively manage their finances and expand their borrowing opportunities, including the ability to access up to $30,000 without early payment penalties.

It is crucial to consider that a personal loan carries a $240 establishment fee and a $1.75 admin charge per payment when calculating total costs. Engaging with a mortgage broker or lender after assessing finances is vital for securing favorable terms. Budgeting plays a significant role in managing finances and preparing for mortgage oversight, ensuring that borrowers can fulfil their payment responsibilities. Furthermore, these devices can serve as a tool to estimate payment figures and track loan reduction over time, aiding borrowers in long-term financial management.

Follow the flowchart from the top to see how inputs like loan amount and interest rate lead to calculations, which then produce outputs like monthly payments and total interest. Each step is crucial in understanding your financial obligations.


Highlight the Importance of Loan Calculators in Financial Decision-Making


A loan calculator is an essential tool in personal finance, providing clarity and transparency regarding borrowing costs. They allow individuals to visualise various repayment scenarios with a simple interface, which is particularly beneficial for those considering loans.

By using a loan calculator, users can experiment with different loan amounts and interest rates, helping borrowers understand the potential impacts on their monthly payments. This comprehension fosters informed decision-making, enabling individuals to avoid financial overextension.

Furthermore, borrowing estimators play a crucial role in identifying the most suitable financing options, ultimately leading to enhanced financial outcomes.

The center represents loan calculators, while branches show their benefits. Each sub-branch dives deeper into specific aspects, helping you see how everything connects in the context of managing finances.


Explore Types of Loan Calculators: Personal, Auto, and Mortgage Options


Loan calculators come in various forms, each specifically designed to meet different borrowing needs. Personal loans are on unsecured credit, frequently utilised for personal expenditures. These instruments empower individuals to utilise a calculator to input their preferred borrowing amount, interest rate, and repayment period, providing a clear overview of monthly commitments and total interest paid throughout the borrowing period.

In contrast, auto financing tools cater specifically to vehicle purchases. They enable individuals to compute potential payments based on the vehicle’s cost, initial payment, and interest rate. This functionality helps prospective buyers understand their financial obligations, allowing them to make informed decisions about their vehicle purchases.

Mortgage calculators serve a distinct purpose, assisting prospective homeowners in estimating costs based on the property’s price, down payment, and loan conditions. By entering these variables, individuals can assess how much home they can afford and plan their budgets accordingly.

Each type of computing device plays a crucial role in empowering borrowers to make informed financial decisions tailored to their unique situations by utilising a loan calculator. For instance, a study indicated that users of personal loan tools often regard them as essential for efficiently managing various debts, underscoring the significance of these resources in the decision-making process. Understanding the distinctions between these calculators can significantly enhance your financial literacy and decision-making.

The center shows our main topic of loan calculators, and the branches lead to each type. Each color-coded branch provides details about what that type of calculator does and how it can help you manage your finances.


Conclusion

Utilising a loan calculator is an invaluable asset for individuals navigating their financial journeys, especially in debt consolidation. These tools simplify complex calculations and provide clear insights into borrowing costs, empowering borrowers to make informed decisions that align with their financial goals.

The article emphasises the functionality of loan calculators, detailing how users can input essential data such as loan amounts, interest rates, and repayment periods. This process clarifies monthly payment obligations and enables users to explore various financial scenarios, ultimately leading to better financial planning and management. The significance of these calculators is underscored by their ability to facilitate responsible borrowing practises, helping individuals avoid overextension and make choices that support long-term financial health.

Reflecting on the broader implications, loan calculators are not merely computation tools; they are essential components of effective financial decision-making. By harnessing these calculators, individuals can take charge of their financial futures, strategically navigate debt consolidation, and enhance their overall financial literacy. Embracing these resources leads to more confident borrowing decisions and a clearer path toward financial stability.

Frequently Asked Questions

What is the purpose of a loan calculator?

A loan calculator is a digital tool that helps individuals calculate their financial obligations by inputting factors such as the amount borrowed, interest rate, and payment duration. It provides a straightforward method for visualising borrowing costs and repayment schedules.

How does a loan calculator function?

Users enter specific parameters into the loan calculator to quickly determine their monthly payments, total interest incurred, and the overall expense associated with borrowing.

Why are financial tools, like loan calculators, significant for borrowers?

Financial tools are particularly important for those considering debt consolidation, as they help evaluate the feasibility of merging multiple debts into a single payment, often resulting in lower monthly expenses.

What percentage of borrowers use borrowing tools when assessing personal financing?

Approximately 70% of borrowers utilise borrowing tools, highlighting their widespread acceptance as essential financial planning resources.

How do financial advisors view the use of loan calculators?

Financial advisors advocate for the use of loan calculators because they simplify complex calculations, enabling borrowers to make informed decisions about their financial futures.

In what ways can a loan calculator assist with debt consolidation?

A loan calculator aids in understanding potential savings from debt consolidation and helps formulate repayment strategies that align with individual financial circumstances.

What benefits do borrowers gain from using financial tools like loan calculators?

By leveraging these tools, borrowers can achieve clarity and confidence in their financial choices, leading to more effective debt management.

List of Sources

  1. Define Loan Calculator: Purpose and Functionality
    • Statistics on student loan repayments (https://ird.govt.nz/about-us/tax-statistics/statistics-on-the-student-loan-scheme/statistics-on-student-loan-repayments)
    • canstar.co.nz (https://canstar.co.nz/home-loans/what-is-the-average-home-loan-in-new-zealand)
    • Retail interest rates on lending and deposits (B3) (https://rbnz.govt.nz/statistics/series/exchange-and-interest-rates/retail-interest-rates-on-lending-and-deposits)
  2. Explain How Loan Calculators Work: Inputs, Outputs, and Calculations
    • Mortgage Repayments (https://mortgages.co.nz/mortgage-repayments-calculator)
    • Mortgage Repayment Calculator (https://westpac.com.au/personal-banking/home-loans/calculator/mortgage-repayment)
    • commbank.com.au (https://commbank.com.au/digital/calculators/personal-loan-repayment-calculator)
    • heartland.co.nz (https://heartland.co.nz/about-us/news/being-digital-2)
  3. Explore Types of Loan Calculators: Personal, Auto, and Mortgage Options
    • bankrate.com (https://bankrate.com/loans/loan-calculator)
    • mcfcu.org (https://mcfcu.org/loans/calculators)
    • canstar.co.nz (https://canstar.co.nz/home-loans/what-is-the-average-home-loan-in-new-zealand)
    • New residential mortgage lending by borrower type (C31) (https://rbnz.govt.nz/statistics/series/lending-and-monetary/new-residential-mortgage-lending-by-borrower-type)
    • ratecity.com.au (https://ratecity.com.au/car-loans/calculator)

* A Nectar Money loan requires responsible borrowing checks and must meet standard borrowing criteria. Interest rates 9.95% - 29.95% p.a. fixed. $240 establishment fee and $1.75 admin fee per repayment apply. Please see our privacy policy and rates and terms or visit our FAQs for the most up to date information. This publication is provided for general information purposes and does not constitute legal, tax or other professional advice from Nectar Money, and it is not intended as a substitute for obtaining advice from a financial advisor or any other professional. We make no representations, warranties or guarantees, whether expressed or implied, that the content in the publication is accurate, complete or up to date.