Master Mortgage Quotes: 4 Steps to Secure the Best Deal

Overview

To secure the best mortgage deal, it is essential to conduct thorough research on different loan types. Gather and compare quotes from multiple lenders, and don’t hesitate to negotiate based on the offers collected. Understanding the various mortgage options available and leveraging competitive quotes can lead to substantial savings.

Statistics reveal that borrowers who obtain multiple quotes can save thousands over the life of their loan. This approach not only enhances your financial position but also empowers you in the mortgage process.

Introduction

Navigating the mortgage landscape can indeed feel overwhelming, particularly given the myriad of options available to potential homebuyers. Understanding the nuances of various loan types—from fixed-rate to offset loans—holds the potential to significantly impact financial outcomes and overall satisfaction.

As borrowers strive to secure the best deals, a pressing challenge arises: how can one effectively compare quotes and negotiate terms to ensure optimal savings?

This guide unveils essential steps to master mortgage quotes, empowering individuals to make informed decisions and ultimately realize their homeownership dreams.

Research Mortgage Options Thoroughly

Begin by investigating various types of loans available in New Zealand, including fixed-rate, variable-rate, and interest-only options, as well as obtaining a mortgage quote. Fixed-rate mortgages offer stability with consistent payments over a defined period. In contrast, variable-rate mortgages may fluctuate according to market conditions, potentially resulting in lower initial payments but greater risk over time. Interest-only loans allow borrowers to pay solely the fees for a defined period, enhancing cash flow but possibly leading to higher payments in the future.

Utilize online resources and comparison tools to gather data on current lending conditions and obtain a mortgage quote. Websites like Canstar and Moneyhub provide and their mortgage quote offerings. Canstar’s 5-Star Ratings for Outstanding Value can help identify high-quality loan options. As of September 2025, the average fixed-interest loan percentage is approximately 5.02%, while the average variable percentage is around 6.15%. Specific rates from banks include:

  1. ASB Bank NZ at 4.75%
  2. TSB Bank at 5.29%
  3. SBS Bank NZ at 5.35%

This data underscores the potential savings achievable by selecting the right loan type.

Compile a list of potential lenders along with their specific mortgage products and include a mortgage quote that highlights any unique features or benefits aligning with your financial goals. For instance, some lenders may offer cash-back incentives or lower rates for borrowers with a substantial deposit. Additionally, consider the potential costs associated with breaking a fixed loan term, as this can significantly impact your overall financial strategy. By thoroughly investigating and comparing these options, you empower yourself to make informed decisions that best suit your financial circumstances as you navigate the loan process.

Each branch represents a type of mortgage, with sub-branches detailing features and lender rates. Follow the connections to understand how each option compares and what lenders offer the best rates.

Understand Different Mortgage Types and Terms

Understanding the various types of loans is crucial for making informed financial decisions. Fixed-rate loans provide stability by locking in an interest rate for the entire term, resulting in consistent monthly payments. This predictability is particularly beneficial for first-time buyers who want to avoid the uncertainties of fluctuating rates. Conversely, variable-rate loans are tied to market conditions, leading to payments that can vary as rates change. While this can offer when rates decrease, it also carries risks if rates rise.

Offset loans present a unique opportunity to reduce the costs associated with your loan. By linking your loan to a savings account, the balance in that account lowers the principal amount, effectively reducing the interest charges you incur. For instance, if you have a $400,000 loan and $50,000 in an offset account, interest is calculated only on $350,000, resulting in significant savings over time.

In New Zealand, the average loan-to-value ratio (LVR) for mortgages in 2025 is approximately 80%. This means borrowers typically need to provide a 20% deposit. This ratio is critical as it influences the interest rates and terms lenders offer. A higher LVR may lead to increased borrowing costs and additional fees, while a lower LVR can result in more favorable conditions. Moreover, understanding repayment terms and loan rates is essential for determining which type of financing aligns best with your financial goals and risk tolerance.

Loan brokers often highlight the advantages of offset loans, noting that they can help borrowers save on interest while providing convenient access to funds. A loan broker might assert, “Offset loans are an excellent way to enhance your savings while maintaining your borrowing flexibility.” This flexibility makes offset loans an attractive option for individuals looking to manage their finances effectively. By familiarizing yourself with these loan types and their benefits, you can make more strategic decisions on your borrowing journey.

Start from the center with the general topic of mortgage types, then follow the branches to explore each type's details and benefits. The colors and structure help you quickly identify the different loan options and their specific features.

Gather and Compare Quotes from Multiple Lenders

To secure the best mortgage quote, begin by compiling a list of potential lenders and contacting them for estimates on the loan options that interest you. It is crucial that each mortgage quote reflects identical terms for a fair comparison, including interest rates, fees, and repayment options.

Utilize online to visualize the differences among lenders, simplifying your decision-making process. Be vigilant about additional costs, such as application fees or early repayment penalties, as these can significantly impact the overall expense of your loan. A comprehensive comparison not only aids in identifying the most advantageous deal but also aligns with your financial objectives.

Recent statistics reveal that borrowers who obtained up to five mortgage quotes during the latter half of 2022 could have saved over $6,000 throughout the life of their loan. Financial experts, including Peter Warden, advise against accepting the first mortgage quote, as seeking multiple offers can lead to substantial savings.

By implementing these strategies, you can navigate the mortgage landscape more effectively and discover the best lender to meet your needs.

This flowchart guides you through the steps to secure the best mortgage quote. Start by gathering lenders, then contact them for quotes and ensure they have the same terms for a fair comparison. Stay alert for extra costs and use comparison tools to analyze your options before making a decision.

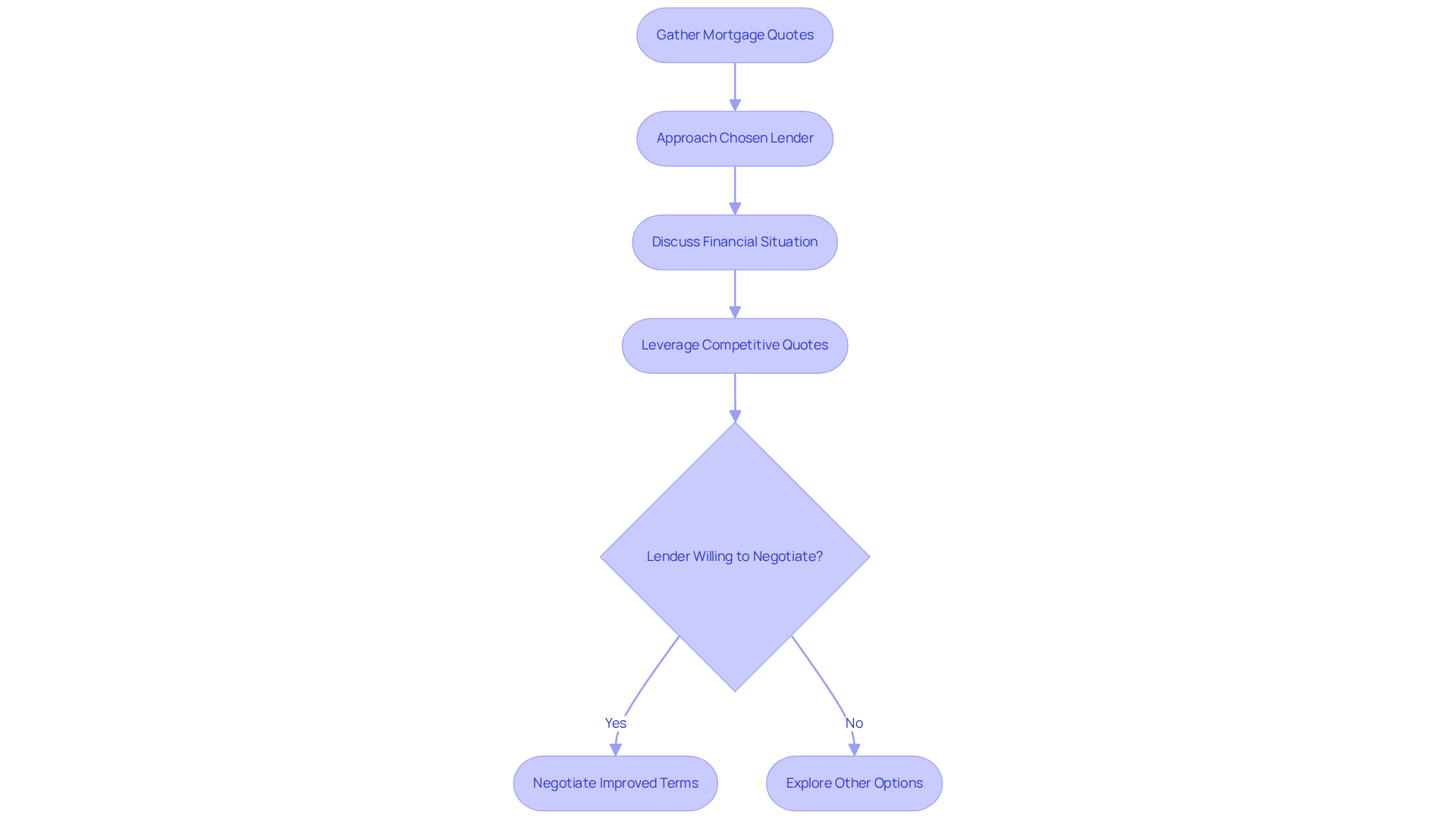
Negotiate Rates Based on Collected Quotes

With your gathered mortgage quote in hand, approach your chosen lender to negotiate improved conditions or offers. Use the mortgage quote from other lenders as leverage to highlight the you have received. Be prepared to discuss your financial situation, including your credit score and income, to strengthen your case.

For example, Nectar Money provides competitive returns varying from 11.95% to 29.95%, along with adaptable loan terms from 6 months to 5 years, a setup fee of $240, and an administrative charge of $1.75 per payment. This information can be beneficial in your discussions. As financing specialist Clay Jarvis mentions, ‘Knowledgeable homebuyers can frequently obtain improved terms than the listed figures through negotiation.’

If a lender is unwilling to negotiate, don’t hesitate to explore other options. Remember, securing a lower interest rate can save you a substantial amount over the life of your mortgage. For instance, a mere 0.5% difference on a $375,000 mortgage could save you approximately $9,400 in interest over five years.

Additionally, always check for prepayment penalties before refinancing, as these can impact your overall savings. This step is crucial for enhancing your financial well-being.

This flowchart shows the process for negotiating your mortgage rates. Start by gathering quotes and follow the steps. If your lender is willing to negotiate, you can secure better terms, but if not, remember to explore other lenders.

Conclusion

Securing the best mortgage deal is a multifaceted process that demands careful consideration and strategic planning. By thoroughly researching mortgage options, understanding the various types available, gathering and comparing quotes from multiple lenders, and negotiating rates, borrowers can position themselves to make informed decisions that align with their financial goals.

Key insights emphasize the importance of exploring different loan types, such as:

  • Fixed-rate loans
  • Variable-rate loans
  • Offset loans

Each offering unique benefits and considerations. The necessity of obtaining multiple quotes to identify competitive rates cannot be overstated; even a slight difference in interest can lead to significant savings over the life of a loan. Additionally, leveraging collected quotes for negotiation empowers borrowers to secure favorable terms.

Ultimately, the mortgage landscape is navigable with the right approach and resources. By applying these strategies, individuals can enhance their chances of obtaining the best mortgage deal available in 2025. This proactive stance fosters financial security and contributes to long-term wealth-building through wise borrowing practices. Embrace the journey of mortgage shopping with diligence and confidence, ensuring that the chosen path aligns with both current needs and future aspirations.

Frequently Asked Questions

What types of mortgage loans are available in New Zealand?

In New Zealand, the main types of mortgage loans available include fixed-rate, variable-rate, and interest-only options.

What is a fixed-rate mortgage?

A fixed-rate mortgage offers stability with consistent payments over a defined period, protecting borrowers from interest rate fluctuations.

How does a variable-rate mortgage work?

A variable-rate mortgage’s interest rate may fluctuate according to market conditions, which can result in lower initial payments but carries greater risk over time.

What is an interest-only loan?

An interest-only loan allows borrowers to pay only the interest fees for a defined period, enhancing cash flow but potentially leading to higher payments in the future.

Where can I find information on current lending conditions in New Zealand?

Online resources and comparison tools, such as Canstar and Moneyhub, provide valuable insights into current lending conditions and mortgage quotes.

What are Canstar’s 5-Star Ratings?

Canstar’s 5-Star Ratings for Outstanding Value help identify high-quality loan options based on their assessment of various mortgage products.

What are the average mortgage interest rates in New Zealand as of September 2025?

As of September 2025, the average fixed-interest loan percentage is approximately 5.02%, while the average variable percentage is around 6.15%.

Can you provide specific mortgage rates from banks in New Zealand?

Yes, specific rates from banks include ASB Bank NZ at 4.75%, TSB Bank at 5.29%, and SBS Bank NZ at 5.35%.

What should I consider when compiling a list of potential lenders?

When compiling a list of potential lenders, include their specific mortgage products and any unique features or benefits, such as cash-back incentives or lower rates for substantial deposits.

Why is it important to investigate costs associated with breaking a fixed loan term?

Understanding the potential costs associated with breaking a fixed loan term is crucial, as it can significantly impact your overall financial strategy.

* A Nectar Money loan requires responsible borrowing checks and must meet standard borrowing criteria. Interest rates 9.95% - 29.95% p.a. fixed. $240 establishment fee and $1.75 admin fee per repayment apply. Please see our privacy policy and rates and terms or visit our FAQs for the most up to date information. This publication is provided for general information purposes and does not constitute legal, tax or other professional advice from Nectar Money, and it is not intended as a substitute for obtaining advice from a financial advisor or any other professional. We make no representations, warranties or guarantees, whether expressed or implied, that the content in the publication is accurate, complete or up to date.