Nectar Money’s Journey: Overcoming Security & Regulatory Compliance Challenges

Overview

Nectar Money’s journey underscores the substantial challenges it encounters in security and regulatory compliance within the swiftly evolving fintech landscape. The article underscores the importance of the company’s proactive investment in technology, including automated monitoring systems and AI-driven fraud detection. These measures are essential for maintaining compliance and safeguarding customer data amid stringent regulations and escalating cyber threats.

Introduction

Nectar Money has established itself as a pivotal player in New Zealand’s dynamic online lending landscape, addressing the increasing demand for swift and flexible financial solutions. As the company innovates and broadens its offerings, it confronts significant challenges in ensuring security and navigating the intricate landscape of regulatory compliance.

How can Nectar Money effectively balance the imperative for rapid growth with the rigorous demands of compliance, particularly in a climate where digital threats and regulatory changes are escalating?

Nectar Money: Navigating the Lending Landscape

The company has firmly established itself as a pivotal player in New Zealand’s online lending sector, offering a diverse array of personal loan products tailored to various financial needs. In 2025, approximately 30% of Kiwis are utilising online lending platforms for personal loans, reflecting a significant shift towards digital solutions. The platform enables clients to receive tailored loan estimates in only seven minutes, greatly simplifying the borrowing procedure. This rapid access to funds is particularly attractive to individuals seeking , car purchases, or debt consolidation.

The company’s innovative use of technology not only enhances the customer experience but also positions it favourably against traditional lenders, who often face challenges with lengthy application processes and inflexible lending criteria. Key features of the personal loan offerings include:

  • Amounts ranging from $2,000 to $40,000
  • Competitive interest rates starting at 11.95% p.a.
  • Flexible repayment terms from six months to five years
  • No early repayment penalties, allowing borrowers to pay off their loans without incurring additional fees

The platform emphasises responsible lending practises and security & regulatory compliance by ensuring thorough checks and adherence to standards, alongside charging a $240 setup fee and a $1.75 administrative fee per repayment.

As fintech firms continue to innovate, this company distinguishes itself by focusing on customer-centric solutions and leveraging technology to enhance efficiency. This commitment to transparency and accessibility solidifies its reputation as a reliable financial partner in a rapidly evolving market, where the demand for quick and flexible financing options is on the rise.

The center represents Nectar Money, and the branches show different aspects of its business and market environment. Each color-coded branch provides insights into market trends, product offerings, competitive features, and responsible lending practices.

Challenges in Achieving Security and Regulatory Compliance

As the financial platform expands its services, it faces significant challenges related to security & regulatory compliance. The fintech landscape is marked by stringent regulations designed to protect consumers and ensure equitable lending practices. In 2025, the New Zealand government implemented new regulations mandating financial institutions to bolster their anti-money laundering (AML) and know your customer (KYC) protocols. For [Nectar’s financial services](https://nectar.co.nz/10-benefits-of-open-banking-data-verification-for-financial-solutions/), this necessitates substantial investment in robust security measures to protect customer information and prevent fraud. Notably, the first quarter of 2025 witnessed a marked increase in financial losses due to cyber incidents, underscoring the urgency of security & regulatory compliance initiatives.

Furthermore, the company must remain vigilant regarding evolving regulations, which can differ significantly across jurisdictions. The introduction of a (NZD 5,000) complicates the compliance landscape that Nectar’s financial service must navigate. Non-compliance can lead to severe penalties and reputational damage, making it imperative for the organisation to adopt a proactive approach to security & regulatory compliance. Tarunesh Singh, a Partner at Risk Advisory, emphasises that “non-compliance can result in reputational damage, data breaches, loss of revenue, legal implications, and organisational shutdowns.”

The digital lending strategist underscores the importance of integrating adherence to regulations into the company’s operational framework, ensuring that all processes align with legal requirements while delivering a seamless customer experience. Additionally, the current geopolitical tensions are impacting businesses in New Zealand, adding another layer of complexity to the regulatory challenges faced by Nectar’s financial services.

This mindmap starts with the main challenges at the center, branching out to show specific issues and factors involved. Each branch represents a critical area that the financial platform must address to ensure compliance and security.

Technological Innovations Supporting Compliance

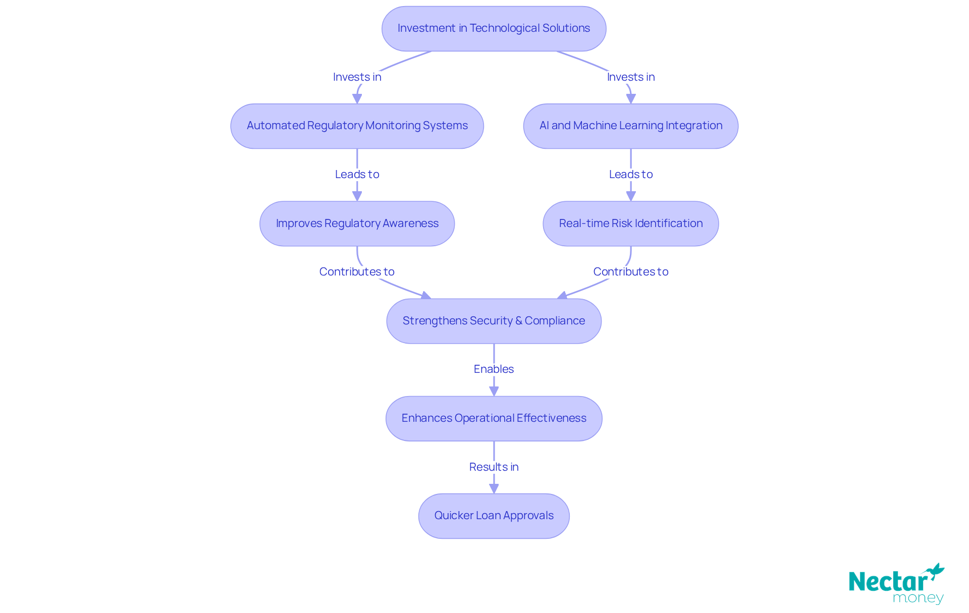
The organisation has proactively addressed challenges related to security & regulatory compliance by investing in advanced technological solutions. By implementing automated regulatory monitoring systems, the company ensures security & regulatory compliance by staying informed about regulatory changes and adhering to the latest requirements. Furthermore, the integration of artificial intelligence (AI) and machine learning algorithms empowers Nectar Money to analyse customer data with greater precision, facilitating the real-time identification of potential risks and fraudulent activities. This technological approach not only strengthens the firm’s security & regulatory compliance but also enhances , enabling quicker loan approvals without compromising regulations.

Experts in the field, such as Sergiy Fitsak, emphasise that adherence to rules can unlock strategic benefits, fostering customer trust through enhanced security & regulatory compliance and transparency. According to the May Financial Stability Report of 2025, AI-driven fraud detection systems have improved accuracy rates by over 30%, showcasing the effectiveness of these technologies in the online lending landscape. However, it is crucial to recognise the potential vulnerabilities associated with AI adoption, including data privacy concerns and market distortions, which necessitate a balanced approach to leveraging these advancements. Additionally, the significance of public-private cooperation for fintech development is vital in navigating the evolving legal environment.

Follow the arrows to see how each technological innovation builds on the previous one to enhance compliance and security. Each box represents a step in the process, leading to better outcomes.

Future Outlook: Balancing Growth and Compliance

As the financial entity looks to the future, it must navigate the intricate balance between growth and adherence within an evolving legal framework. With expected to increase, the company is charged with staying flexible and attentive to both customer expectations and security & regulatory compliance. Recent statistics indicate that 96% of U.S. households were banked in 2023, underscoring the increasing reliance on digital lending solutions. To thrive, the company should prioritize cultivating strong relationships with regulatory bodies to ensure security & regulatory compliance, facilitating smoother adherence processes and fostering trust. Investing in thorough regulatory training for staff will further embed a culture of transparency and accountability within the organization.

Furthermore, the incorporation of new technologies offers a substantial opportunity for Nectar Money to enhance its regulatory framework. By utilizing advanced analytics and automation, the company can optimize regulatory processes, reduce operational burdens, and mitigate risks associated with regulatory scrutiny. As the fintech landscape continues to evolve, those who prioritize security & regulatory compliance along with innovation will not only safeguard their operations but also position themselves as leaders in the online lending sector. This proactive approach is essential for maintaining a competitive edge and ensuring sustainable growth in the years to come.

The central node represents the main focus of balancing growth with compliance. Each branch illustrates a key area of consideration, showing how they contribute to the overall strategy.

Conclusion

Nectar Money’s journey through the complexities of the online lending landscape highlights the critical importance of balancing growth with robust security and regulatory compliance. As a leading player in New Zealand’s fintech sector, the company has skillfully navigated the challenges posed by evolving regulations and the urgent need for secure operations. This case study illustrates how a commitment to innovation and customer-centric solutions can drive success in a competitive market while ensuring adherence to stringent legal standards.

Throughout its operations, Nectar Money has embraced advanced technological solutions that enhance both efficiency and security. By automating regulatory monitoring and leveraging AI-driven analytics, the company not only meets compliance requirements but also builds trust among its clientele. The proactive measures taken to address security challenges—such as investing in anti-fraud technologies and maintaining transparency—reflect a strategic approach to mitigating risks in an ever-changing environment.

Looking ahead, the importance of maintaining a delicate balance between expansion and compliance cannot be overstated. As the demand for online lending continues to rise, it is essential for Nectar Money to remain agile and responsive to both market trends and regulatory expectations. By fostering strong relationships with regulatory bodies and embedding a culture of accountability within the organisation, the company can position itself for sustainable growth. Embracing these principles will not only safeguard its operations but also reinforce its reputation as a trusted leader in the fintech lending sector.

Frequently Asked Questions

What is Nectar Money?

Nectar Money is a key player in New Zealand’s online lending sector, offering a variety of personal loan products designed to meet different financial needs.

How prevalent is online lending in New Zealand?

By 2025, approximately 30% of Kiwis are expected to use online lending platforms for personal loans, indicating a significant shift towards digital solutions.

How quickly can clients receive loan estimates on Nectar Money’s platform?

Clients can receive tailored loan estimates in just seven minutes, simplifying the borrowing process considerably.

What types of expenses can Nectar Money loans be used for?

Nectar Money loans can be used for personal expenses, car purchases, and debt consolidation.

What are the key features of Nectar Money’s personal loan offerings?

Key features include loan amounts ranging from $2,000 to $40,000, competitive interest rates starting at 11.95% p.a., flexible repayment terms from six months to five years, and no early repayment penalties.

Are there any fees associated with borrowing from Nectar Money?

Yes, there is a $240 setup fee and a $1.75 administrative fee per repayment.

How does Nectar Money ensure responsible lending?

The company emphasises responsible lending practises by conducting thorough checks and adhering to security and regulatory compliance standards.

What distinguishes Nectar Money from traditional lenders?

Nectar Money leverages technology to enhance customer experience and streamline the application process, making it more efficient compared to traditional lenders, who often have lengthy processes and inflexible criteria.

What is Nectar Money’s approach to customer service?

Nectar Money focuses on customer-centric solutions and transparency, solidifying its reputation as a reliable financial partner in a market that increasingly demands quick and flexible financing options.

* A Nectar Money loan requires responsible borrowing checks and must meet standard borrowing criteria. Interest rates 9.95% - 29.95% p.a. fixed. $240 establishment fee and $1.75 admin fee per repayment apply. Please see our privacy policy and rates and terms or visit our FAQs for the most up to date information. This publication is provided for general information purposes and does not constitute legal, tax or other professional advice from Nectar Money, and it is not intended as a substitute for obtaining advice from a financial advisor or any other professional. We make no representations, warranties or guarantees, whether expressed or implied, that the content in the publication is accurate, complete or up to date.