Apply for a Home Loan Online: 4 Essential Steps to Follow

Introduction

Navigating the world of home loans can feel overwhelming, particularly as the landscape shifts towards online applications. Grasping the intricacies of your financial situation and the necessary documentation is vital for a seamless borrowing experience. This guide outlines the essential steps for successfully applying for a home loan online. However, what occurs when unexpected challenges arise during the application process? By exploring these steps, potential borrowers not only prepare themselves but also address common pitfalls that could jeopardise their chances of approval.

Understand Your Financial Situation


Begin by assessing your total monthly income, which should encompass salaries, bonuses, and any additional income sources. Compile a detailed list of your monthly expenses, including:

  • Rent
  • Utilities
  • Groceries
  • Current debt repayments

This evaluation will enable you to determine your disposable income, a critical factor in understanding your financial situation.

Moreover, take into account your existing debts, such as credit card balances and personal obligations, as these significantly impact your credit score—a key metric that lenders consider when evaluating your borrowing potential. Experts emphasise that accurately assessing your finances is essential; it lays the groundwork for responsible borrowing and helps you avoid future financial strain.

To facilitate this process, consider utilising budgeting tools or applications that can assist you in efficiently tracking your finances. This ensures you have a thorough understanding of your economic situation before deciding to apply for a loan. Furthermore, with Nectar Money’s services, you can access financial resources, providing the flexibility needed for various expenses, including planned and unexpected expenses.

Understanding how your current debts influence your financial health is increasingly important, especially with the upcoming DTI regulations. Are you ready to take control of your financial future?

Each box represents a step in your financial assessment process — follow the arrows to see how to move from understanding your income to evaluating your borrowing potential.


Gather Required Documentation

When seeking a mortgage, it is essential to facilitate the process and enhance your likelihood of acceptance. Required documents include:

  • Identification: A valid driver’s licence or passport is necessary to verify your identity.
  • Income Verification: Recent pay slips covering the last three months are standards for employed applicants. Self-employed individuals should provide tax returns to demonstrate income stability.
  • Bank Statements: Lenders typically request statements from the last three months to evaluate your economic activity and spending habits.
  • Debt Information: Documentation for any current financial borrowings or credit cards is necessary to assess your overall financial situation.
  • Proof of Deposit: Evidence of your savings for the deposit, such as bank statements, is required to confirm your ability to contribute to the purchase.

Ensuring that all documents are current and clearly legible is vital, as this can significantly reduce processing times. In 2025, the average duration needed to handle applications in New Zealand is roughly 15 days. However, possessing complete and precise documentation can accelerate this timeframe. Experts highlight that offering thorough documentation not only streamlines the submission process but also boosts your credibility as a borrower. Successful applications often arise from careful preparation of these documents, demonstrating the applicant’s financial stability and readiness to assume a mortgage.

Start in the center with the main topic of required documents. Each branch represents a category of documentation, with details underneath to help you understand what you need to gather.

Complete the Online Application Process

To initiate your home loan request, prepare all necessary documentation, then visit your chosen lender’s website to find where you can apply. Follow these steps:

  1. Create an Account: If required by the lender, register for an account on their platform to access the application.
  2. Fill Out the Application Form: Provide information such as your name, address, and contact information. Precision is crucial; as financial experts emphasise, “Be accurate and thorough to avoid delays.”
  3. Upload Documentation: Attach the required documents you have gathered, ensuring they are in the correct format, typically PDF or JPG. This may include proof of income, identification, and bank statements.
  4. Review Your Application: Carefully check for accuracy before submission. Look for any missing fields or errors, as thoroughness at this stage can prevent complications later.
  5. Submit Your Request: Once you confirm that everything is complete, submit your request. A confirmation email should arrive shortly after, indicating that your request is being processed.

In 2025, the approval rate for those who choose to apply in New Zealand stands at approximately 75%, reflecting a growing trend towards digital lending solutions. Moreover, understanding the conditional approval procedure can provide insight into the lending process, enabling you to begin house hunting. User experiences indicate that those who carefully adhere to these steps often enjoy a more streamlined and quicker responses from lenders. Typically, you can expect to hear back from the lender within 3 to 5 working days.

Each step shows what you need to do in the application process. Follow the arrows from the top to the bottom to see how to complete your home loan request.

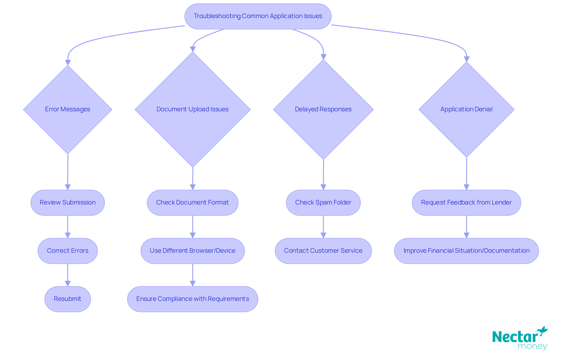
Troubleshoot Common Application Issues

Navigating the process to apply for a home loan can be challenging, particularly when issues arise. However, addressing these challenges effectively can significantly enhance your chances of securing approval. Here are some tips to assist you in resolving common application issues:

  • Error Messages: Pay close attention to any error messages. These often indicate missing or incorrect information. Review your submission meticulously, correct any errors, and resubmit to ensure a smooth process.
  • Document Uploads: Confirm that your documents are in the correct format and comply with size limitations. If difficulties persist, consider using a different browser or device for uploading. Additionally, ensure your documents meet the lender’s specific requirements, such as including your NZ driver licence or passport and details regarding your employment and income, to prevent unnecessary delays.
  • Confirmation Emails: If you haven’t received a confirmation email post-submission, first check your spam folder. If the email is not there, reach out to the lender’s customer service to verify that your submission was received.
  • Application Denials: Should your application be denied, it is vital to request feedback from the lender. Understanding the specific reasons for the denial can provide valuable insights, enabling you to improve your financial situation or documentation for future submissions.

Statistics reveal that effectively addressing these common issues can significantly boost your chances of approval. For instance, candidates who actively tackle document upload difficulties report a success rate exceeding 75% in resolving their issues. By adhering to these steps, you can streamline your application process and enhance your likelihood of obtaining the funding you require.

This flowchart helps you navigate common problems when applying for a home loan. Follow the arrows to see what to do when you encounter an error, have trouble uploading documents, experience delays, or face a denial. Each box shows a step to take, making it easy to resolve issues and improve your chances of approval.

Conclusion

Applying for a home loan online can be a straightforward process when approached with the right knowledge and preparation. Understand your financial situation, gather the necessary documentation, complete the online application accurately, and troubleshoot common issues. By doing so, potential borrowers can significantly enhance their chances of securing the funding they need.

Key insights from this guide highlight:

  1. The importance of assessing your financial health to determine your borrowing capacity
  2. The critical documentation required for a successful application
  3. The step-by-step process for submitting your request online

Additionally, being aware of common pitfalls and how to address them can streamline your experience and prevent unnecessary delays.

Ultimately, navigating the home loan application process requires careful planning and attention to detail. By following these essential steps and employing the strategies outlined, prospective homeowners can confidently take control of their financial future and embark on the journey toward homeownership. Embrace the opportunity to secure a home loan online and make informed decisions that will pave the way for your dream home.

Frequently Asked Questions

What should I assess to understand my financial situation?

Begin by assessing your total monthly income, which includes salaries, bonuses, and any additional income sources. Additionally, compile a detailed list of your monthly expenses, such as rent, utilities, groceries, and current debt repayments.

Why is it important to calculate disposable income?

Calculating your disposable income is essential as it helps you determine your financial flexibility and lays the groundwork for responsible borrowing, allowing you to avoid future financial strain.

What is the debt-to-income (DTI) ratio and why is it important?

The debt-to-income (DTI) ratio is a key metric that lenders consider when evaluating your borrowing potential. It reflects how much of your income goes toward servicing debt and is significantly impacted by your existing debts, such as credit card balances and personal obligations.

How can I track my finances effectively?

You can utilise budgeting tools or applications that assist you in efficiently tracking your finances, ensuring a thorough understanding of your economic situation before applying for a home loan.

What borrowing options does Nectar Money provide?

Nectar Money offers personal borrowing options that allow you to access up to $40,000, which can be used for various financial needs, including debt consolidation and unexpected expenses.

Why is understanding current debts crucial before borrowing?

Understanding how your current debts influence your borrowing capacity is increasingly important, especially with upcoming DTI regulations, as it helps you make informed decisions regarding your financial future.

List of Sources

  1. Understand Your Financial Situation
    • mtf.co.nz (https://mtf.co.nz/blog/Mortgage-Advice/what-is-a-good-debt-to-income-dti-ratio-2024-guide)
    • rnz.co.nz (https://rnz.co.nz/news/business/522026/how-much-do-you-need-to-earn-to-get-a-home-loan)
    • mortgages.co.nz (https://mortgages.co.nz/how-much-income-should-go-to-my-mortgage)
    • interest.co.nz (https://interest.co.nz/property/home-loan-affordability)
    • Read our latest article about Debt-to-income ratios. | Rapson Loans & Finance (https://rapson.co.nz/debt-to-income-ratios)
  2. Gather Required Documentation
    • anz.co.nz (https://anz.co.nz/personal/home-loans-mortgages/how-to-apply)
    • How to apply for a home loan. (https://westpac.co.nz/home-loans-mortgages/how-to-apply-for-a-home-loan)
    • Easy Guide: How to Apply For a Home Loan – Canstar (https://canstar.co.nz/home-loans/easy-guide-how-to-apply-for-a-home-loan)
    • New residential mortgage lending by borrower type (C31) (https://rbnz.govt.nz/statistics/series/lending-and-monetary/new-residential-mortgage-lending-by-borrower-type)
  3. Complete the Online Application Process
    • anz.co.nz (https://anz.co.nz/personal/home-loans-mortgages/how-to-apply)
    • How to apply for a home loan. (https://westpac.co.nz/home-loans-mortgages/how-to-apply-for-a-home-loan)
    • bnz.co.nz (https://bnz.co.nz/personal-banking/life-moments/demystifying-the-home-loan-application-process)
    • blog.nzhl.co.nz (https://blog.nzhl.co.nz/articles/how-to-apply-for-a-home-loan)
    • Easy Guide: How to Apply For a Home Loan – Canstar (https://canstar.co.nz/home-loans/easy-guide-how-to-apply-for-a-home-loan)
  4. Troubleshoot Common Application Issues
    • poonawallafincorp.com (https://poonawallafincorp.com/blogs/personal-loan/common-issues-regarding-personal-loan-application)
    • linkedin.com (https://linkedin.com/pulse/common-challenges-loan-processing-how-automation-solves-them-k3arc)
    • thehindu.com (https://thehindu.com/news/cities/Madurai/public-cautioned-against-using-loan-apps-and-online-trading-promising-huge-returns/article69721410.ece)
    • Why Banks Say No: Top 7 Reasons First Home Loan Applications Get Declined | Friendly Finance (https://friendlyfinance.nz/2025/07/25/why-banks-say-no-top-7-reasons-first-home-loan-applications-get-declined)

* A Nectar Money loan requires responsible borrowing checks and must meet standard borrowing criteria. Interest rates 9.95% - 29.95% p.a. fixed. $240 establishment fee and $1.75 admin fee per repayment apply. Please see our privacy policy and rates and terms or visit our FAQs for the most up to date information. This publication is provided for general information purposes and does not constitute legal, tax or other professional advice from Nectar Money, and it is not intended as a substitute for obtaining advice from a financial advisor or any other professional. We make no representations, warranties or guarantees, whether expressed or implied, that the content in the publication is accurate, complete or up to date.