Master NZ Banks Interest Rates: A Guide for Debt Consolidators

Overview

This article serves as a comprehensive guide for debt consolidators in New Zealand, aimed at helping them understand and navigate the interest rates offered by banks. It underscores the significance of both fixed and variable rates, elucidating how the Reserve Bank of New Zealand influences these rates. The discussion extends to the implications of fluctuating costs on borrowing, offering strategies for securing favourable terms. By equipping readers with this essential knowledge, the article empowers them to make informed decisions for effective financial management.

Introduction

Understanding the intricacies of interest rates is essential for anyone navigating the financial landscape in New Zealand, particularly for those involved in debt consolidation. Recent adjustments to the Official Cash Rate by the Reserve Bank of New Zealand have created a scenario where both fixed and variable rates can profoundly impact financial strategies.

As interest rates fluctuate, how can borrowers determine the most effective approach to managing their debt?

This guide explores the critical factors influencing interest rates and provides valuable insights for debt consolidators aiming to make informed decisions in a constantly evolving economic environment.

Explore the Basics of Interest Rates in New Zealand

The nz banks interest rates represent the cost of borrowing in New Zealand, expressed as a percentage of the borrowed amount. These charges can be divided into fixed and variable types. Fixed terms remain stable throughout the borrowing period, providing borrowers with predictable monthly payments. In contrast, variable terms fluctuate based on market conditions, leading to varying repayment amounts over time. Understanding these distinctions is essential for debt consolidators, as they directly affect overall borrowing costs and financial strategies.

The Reserve Bank of New Zealand (RBNZ) plays a crucial role in influencing interest rates through its monetary policy, which aims to manage inflation and stabilise the economy. Currently, the nz banks interest rates are based on the Official Cash Rate (OCR), which is set at 3%, a decrease from 5.25% over the past year. This reduction has led to lower average mortgage costs, with the typical new home loan borrower now approximately $270 a month better off compared to previous rates.

Expert insights suggest that while fixed rates offer stability, they may not always be the most cost-effective option in a fluctuating market. For instance, banks typically adjust variable mortgage rates within days of an OCR change, allowing borrowers to benefit from decreased costs more quickly. However, rising interest charges can increase the income required for loan eligibility, potentially sidelining individuals with limited budgets or high debt-to-income ratios.

Statistics indicate that borrowers are increasingly weighing their options, with many opting for shorter fixed terms to maintain flexibility in uncertain economic times. Understanding the implications of fixed versus variable rates is vital for making informed borrowing decisions and negotiating effectively with lenders.

In this context, Nectar Money’s debt consolidation solutions emerge as an appealing option for those looking to streamline their financial management. With features such as no early repayment penalties and throughout the loan term, borrowers can enjoy predictable payments and the flexibility to pay off their debts more swiftly without incurring additional fees. These attributes are particularly beneficial in the current financial landscape, aiding individuals in managing their finances more efficiently. Furthermore, it is essential to comprehend the differences between secured and unsecured loans, as unsecured loans, like those offered by Nectar Money, do not necessitate collateral, making them accessible to a wider range of borrowers. This can be especially advantageous for those seeking to consolidate debt without jeopardising their assets.

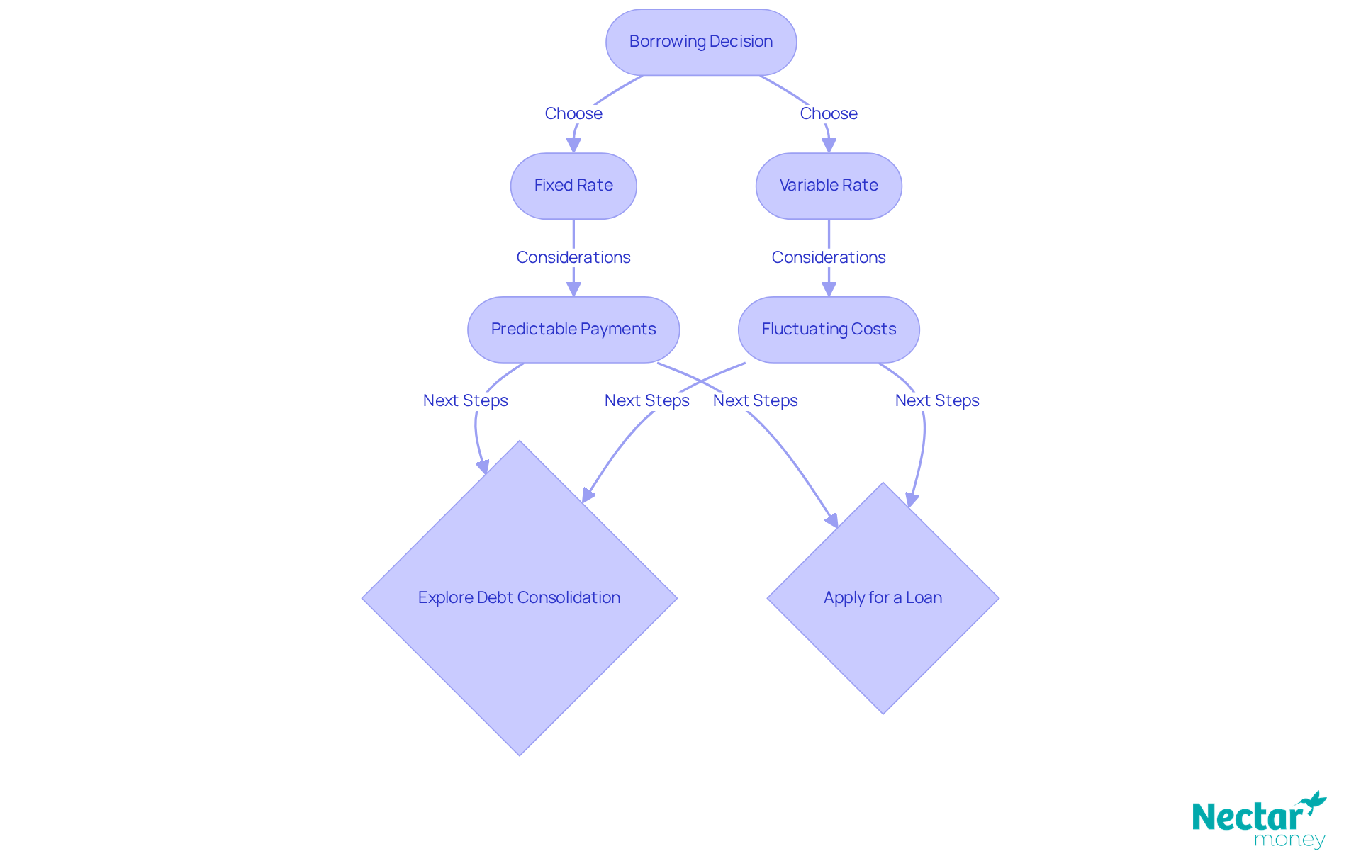
This flowchart guides you through the decisions involved in choosing between fixed and variable interest rates for loans. Each path shows different considerations and outcomes, helping you understand which option may suit your borrowing needs better.

Analyze Factors Influencing Interest Rates

Several factors significantly influence nz banks interest rates in New Zealand, which shape the borrowing landscape for both individuals and businesses.

  • Economic Conditions: A robust economy typically correlates with higher interest rates, as increased demand for credit drives lenders to raise rates. Conversely, a sluggish economy often results in reduced rates to encourage borrowing and spending.
  • Inflation: When inflation rises, lenders frequently respond by increasing borrowing costs to protect their profit margins. This adjustment is vital for maintaining the purchasing power of the money lent.
  • Reserve Bank Policies: The Reserve Bank of New Zealand plays a pivotal role by modifying the official cash rate (OCR). These adjustments aim to control inflation and influence overall borrowing costs, particularly nz banks interest rates, thus impacting consumer behaviour and economic activity.
  • Credit Risk: Lenders evaluate the possibility of default when determining borrowing costs. Borrowers with lower credit scores typically face higher fees, reflecting the increased risk associated with lending to them.
  • Market Competition: The competitive landscape among lenders can lead to reduced interest costs. When multiple organisations vie for clients, they may lower nz banks interest rates to attract individuals seeking funds, thereby creating opportunities for improved financing conditions.

In this context, Nectar Money offers competitive debt consolidation options with personalised fixed rates ranging from 9.95% p.a. to 29.95% p.a., accompanied by . Borrowers can select repayment options that align with their pay cycles, whether weekly, fortnightly, or monthly. Additionally, managing credit through Nectar Money is straightforward, as borrowers can access the borrower portal to view their balance, upcoming repayment dates, and amounts due. By understanding these factors, debt consolidators can make informed decisions regarding the timing of credit applications and effectively negotiate terms that align with their financial objectives.

This mindmap shows the various factors that affect interest rates. Each branch represents a different factor, and the sub-branches provide more details. Follow the branches to understand how these elements interact and influence the overall borrowing landscape.

Understand the Impact of Interest Rate Changes on Borrowing

Changes in nz banks interest rates can significantly impact borrowing expenses. Consider the following:

  • Increased Rates: When interest rates rise, borrowers with variable-rate loans may experience higher monthly payments, complicating debt management.
  • Reduced Costs: Conversely, if costs decline, individuals benefit from lower payments, potentially allowing them to pay off debt more swiftly or consolidate at a reduced expense.
  • Refinancing Opportunities: Understanding fluctuations in trends enables borrowers to identify the optimal time to refinance existing loans for better conditions.

Debt consolidators must consistently monitor changes in and evaluate how these fluctuations affect their overall financial strategy.

Follow the flow from interest rate changes to understand how each scenario affects borrowers. Higher rates complicate payments, while lower rates can ease financial burdens and offer refinancing chances.

To secure favourable interest rates, debt consolidators should consider the following strategies:

  1. Investigate Lenders: Evaluating offers from various lenders, including conventional banks and modern online platforms like Nectar Money, is crucial. Nectar Money provides adaptable personal financing options for significant expenses and debt consolidation, helping to identify the most competitive deals available in the market.
  2. Cheque Credit Scores: A higher credit score can significantly affect the terms offered. Borrowers ought to examine their credit reports and correct any inconsistencies before seeking financing. Even minor enhancements in credit scores can lead to substantial savings on payment costs.
  3. Consider Financing Options: Different credit products come with varying interest costs. For example, secured loans typically offer reduced fees compared to unsecured loans, making them a more economical choice for debt consolidation. Nectar Money provides customised solutions for both personal and vehicle financing, beneficial for individuals managing their expenses effectively.
  4. Negotiate Terms: Borrowers should not hesitate to negotiate with lenders for better rates or terms, especially if they possess a strong credit profile. Many lenders, such as Nectar Money, are inclined to adjust their proposals based on the individual’s financial situation.
  5. Utilise Technology: Leveraging can help assess potential financing costs and compare options efficiently. Nectar Money’s entirely digital lending options simplify the process for individuals to evaluate their financial requirements and discover suitable financing products.

By implementing these strategies and considering Nectar Money’s versatile loan offerings, borrowers can significantly enhance their chances of securing loans with favourable interest rates, ultimately facilitating effective debt consolidation.

Each box outlines a strategy to help you get better loan rates. Follow the arrows to see the recommended steps to navigate your loan options effectively.

Conclusion

Understanding the nuances of interest rates in New Zealand is crucial for anyone involved in debt consolidation. It is essential to distinguish between fixed and variable rates, recognise the role of the Reserve Bank of New Zealand in setting these rates, and comprehend the implications for borrowers. By grasping these concepts, individuals can make informed decisions that significantly impact their financial health.

Key arguments include:

  • The influence of economic conditions on interest rates
  • The role of inflation in interest rate changes
  • The impact of credit risk on borrowing costs
  • The competitive landscape among lenders

Borrowers should actively monitor interest rate trends and consider various loan options to secure the most favourable terms. Nectar Money’s offerings, such as no early repayment penalties and flexible repayment schedules, provide valuable solutions for those looking to streamline their debt management.

Ultimately, navigating the complexities of interest rates and leveraging available resources can empower borrowers to take control of their financial futures. By staying informed and proactive, individuals can better position themselves to benefit from lower borrowing costs and make strategic decisions that enhance their overall financial well-being.

Frequently Asked Questions

What are the different types of interest rates in New Zealand?

Interest rates in New Zealand can be divided into fixed and variable types. Fixed rates remain stable throughout the borrowing period, providing predictable monthly payments, while variable rates fluctuate based on market conditions, leading to varying repayment amounts over time.

How does the Reserve Bank of New Zealand influence interest rates?

The Reserve Bank of New Zealand (RBNZ) influences interest rates through its monetary policy, which aims to manage inflation and stabilise the economy. The current interest rates are based on the Official Cash Rate (OCR), which is set at 3%.

What impact has the recent decrease in the Official Cash Rate had on borrowers?

The decrease in the Official Cash Rate from 5.25% to 3% has led to lower average mortgage costs, with the typical new home loan borrower now approximately $270 a month better off compared to previous rates.

What should borrowers consider when choosing between fixed and variable rates?

Borrowers should consider that while fixed rates offer stability, they may not always be the most cost-effective option in a fluctuating market. Variable mortgage rates can adjust quickly following an OCR change, allowing borrowers to benefit from decreased costs more rapidly.

How do rising interest charges affect loan eligibility?

Rising interest charges can increase the income required for loan eligibility, potentially sidelining individuals with limited budgets or high debt-to-income ratios.

What trends are borrowers currently following regarding fixed terms?

Many borrowers are increasingly opting for shorter fixed terms to maintain flexibility in uncertain economic times.

What are the benefits of Nectar Money’s debt consolidation solutions?

Nectar Money’s debt consolidation solutions offer features such as no early repayment penalties and fixed rates throughout the loan term, allowing borrowers to enjoy predictable payments and the flexibility to pay off their debts more swiftly without incurring additional fees.

What is the difference between secured and unsecured loans?

Secured loans require collateral, while unsecured loans, like those offered by Nectar Money, do not necessitate collateral, making them accessible to a wider range of borrowers. This is particularly advantageous for those seeking to consolidate debt without jeopardising their assets.

* A Nectar Money loan requires responsible borrowing checks and must meet standard borrowing criteria. Interest rates 9.95% - 29.95% p.a. fixed. $240 establishment fee and $1.75 admin fee per repayment apply. Please see our privacy policy and rates and terms or visit our FAQs for the most up to date information. This publication is provided for general information purposes and does not constitute legal, tax or other professional advice from Nectar Money, and it is not intended as a substitute for obtaining advice from a financial advisor or any other professional. We make no representations, warranties or guarantees, whether expressed or implied, that the content in the publication is accurate, complete or up to date.