Secure the Lowest Interest for Personal Loans: A Step-by-Step Guide

Overview

To secure the lowest interest rates on personal loans, it is essential for individuals to grasp the key factors that influence these rates. These include:

  1. Credit score
  2. Income stability
  3. Prevailing market conditions

By actively comparing offers from multiple lenders, borrowers can position themselves for better deals. Thorough research and careful evaluation of loan terms can lead to significantly lower rates.

Consider this: borrowers who take proactive steps may access loans with interest rates as low as 9.90% per annum. This potential underscores the importance of understanding the lending landscape. By being informed and diligent, individuals can effectively navigate the loan process and secure favourable terms.

Introduction

Navigating the realm of personal loans can indeed be daunting, particularly when it comes to securing the most favourable interest rates. With a multitude of options at your disposal, grasping the nuances of interest rates—such as the difference between fixed and variable rates—can significantly impact the overall cost of borrowing. This guide serves as a comprehensive roadmap for individuals eager to lower their borrowing expenses. It details essential factors influencing interest rates and outlines actionable steps to effectively compare lenders.

So, what strategies can one implement to not only qualify for a loan but also secure the lowest possible interest rate?

Understand Personal Loans and Interest Rates

Personal financing options represent unsecured financial products that individuals can leverage for diverse needs, such as debt consolidation, vehicle purchases, or unexpected expenses. The percentage charged on personal borrowing reflects the cost of acquiring funds, expressed as a fraction of the borrowed amount. Understanding interest levels is crucial, as they significantly impact the total repayment amount over the borrowing period.

Interest charges can be categorised as fixed or variable. A fixed fee remains constant throughout the borrowing period, offering certainty in monthly payments. For instance, with a debt consolidation loan from Nectar Money, your charges and repayment amount are fixed for the loan’s duration, allowing you to know exactly what your repayments will be and how many you’ll need to make to settle your loan. This simplicity in making repayments in one instalment facilitates easier financial management. Conversely, a variable interest rate may fluctuate based on market conditions, potentially resulting in higher payments over time. For example, borrowing $10,000 at a fixed rate of 9.95% per annum over five years would yield a monthly payment of approximately $249, with total fees amounting to $3,217, culminating in a total payable sum of $25,849.

Before pursuing a personal financial product, it is vital to comprehend the current average charges associated with the lowest interest for personal loan in the market. As of September 2025, the average personal borrowing interest rate stands at around 12.44%, with the lowest interest for personal loan being 6.70% and rates going up to 35.99%. Understanding these figures empowers you to identify and avoid excessive credit costs, ultimately ensuring you secure the lowest interest for personal loan that suits your financial situation. Additionally, be mindful that a Nectar Money loan entails a $240 establishment fee and a $1.75 admin fee per repayment, which are critical factors to consider in your overall repayment strategy.

The central node represents the main topic. Each branch explores related aspects of personal loans, such as types of interest rates and their effects on total repayment amounts. The colors help differentiate between concepts, making it easier to understand how they relate to each other.

Identify Factors Affecting Your Interest Rate

Several key factors influence the interest rate you may receive on a personal loan:

  1. Credit Score: Your credit score is a critical determinant of your creditworthiness. Lenders typically offer the lowest interest for personal loans to borrowers with elevated scores, as these scores indicate a lower risk of default. For example, borrowers with outstanding credit scores (700 or higher) frequently qualify for considerably reduced terms, occasionally under 6.5% APR, which often includes the lowest interest for personal loans, in contrast to those with lesser scores who might encounter terms surpassing 20%.
  2. Income and Employment History: A stable income and a solid employment history enhance your appeal to lenders. Individuals with greater average incomes are more likely to obtain advantageous terms, as steady earnings indicate dependability in repayment.
  3. Borrowing Amount and Duration: The sum you intend to take and the duration of the borrowing period can also influence your interest cost. Typically, bigger amounts or extended durations might involve because the lowest interest for personal loans is associated with heightened risk for financial institutions. Conversely, shorter loan durations frequently lead to the lowest interest for personal loan costs, as they diminish the lender’s exposure to risk.
  4. Debt-to-Income Ratio: This ratio compares your monthly debt payments to your gross monthly income. A lower debt-to-income ratio signifies a manageable level of debt, which can positively affect your chances of securing the lowest interest for personal loans. Lenders typically prefer a ratio under 36%, as it reflects financial stability, which can help secure the lowest interest for personal loans.
  5. Market Conditions: Economic factors, such as inflation and central bank interest levels, can influence the overall lending environment. For instance, the typical personal borrowing cost currently sits at around 12.44%, which is influenced by the competition to offer the lowest interest for personal loans amid wider economic patterns.

By understanding these factors, you can take proactive steps to improve your credit profile. Checking for inaccuracies on your credit report and ensuring timely bill payments are essential actions. This preparation sets you up for the most favourable terms when seeking personal credit.

At the center, you'll find the main topic about interest rates, and each branch represents a different factor. The sub-branches give more detail about how each factor affects your interest rate, helping you understand what to focus on.

Compare Lenders and Their Offers

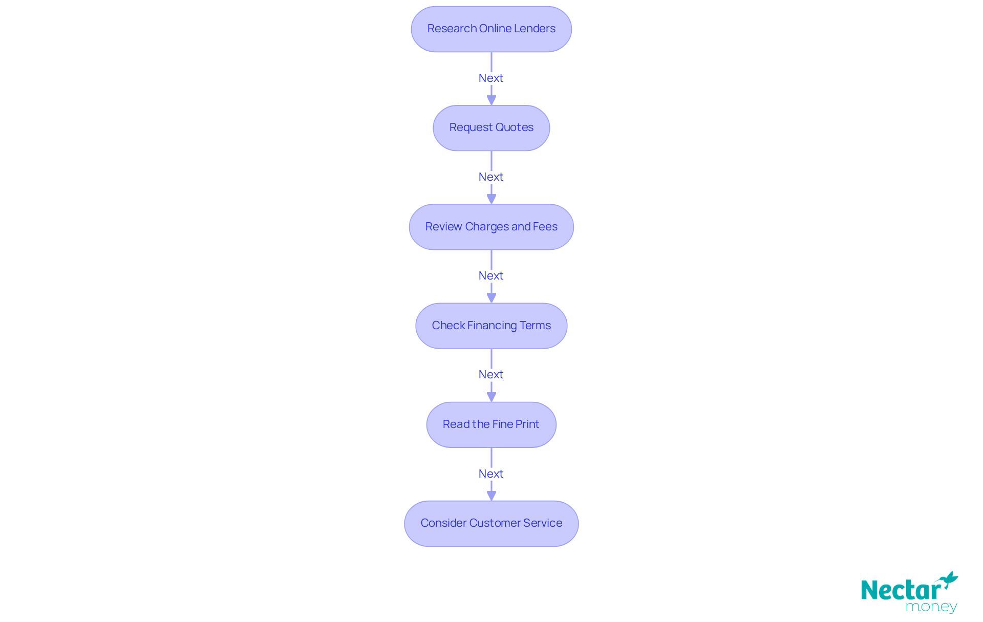
To secure the lowest interest for a personal loan, it is essential to evaluate multiple providers and their proposals. Here’s an effective approach to achieve this:

  1. Research Online Lenders: Begin by exploring various online lending platforms, such as , which delivers customised financing quotes in just seven minutes. Focus on providers that specialise in personal loans and boast positive customer feedback.
  2. Request Quotes: Use online tools to gather quotes from different financial institutions. Ensure that you provide consistent information to each lender, facilitating straightforward comparisons.
  3. Review Charges and Fees: Pay close attention to the charges and any associated fees, including origination or late payment fees. A lower interest rate can be counterbalanced by significant fees, so consider the overall cost of the financing.
  4. Check Financing Terms: Examine the repayment conditions, including the duration and monthly payment amounts. Verify that these terms align with your financial situation and objectives.
  5. Read the Fine Print: Before making a final decision, meticulously review the loan agreement. Look for clauses that may affect your repayment, such as prepayment penalties or variable interest rate conditions.
  6. Consider Customer Service: Assess the provider’s reputation for customer service. A financial institution with responsive support can greatly enhance your borrowing experience.

By thoroughly evaluating financial institutions and their proposals, you can identify a personal financing option that meets your needs and offers the lowest interest for a personal loan. For example, borrowers who actively compare rates can secure loans with interest rates as low as 9.90% p.a., significantly lowering their overall borrowing costs. Financial experts recommend obtaining personalised quotes from at least three to five lenders to ensure you find the best deal.

Each box shows a step in the process of finding the best personal loan. Follow the arrows to understand what to do next and how each action builds on the previous one.

Conclusion

Securing the lowest interest rates for personal loans is a crucial step toward achieving financial stability and effectively managing debt. By grasping the intricacies of personal loans and interest rates, individuals can navigate the borrowing landscape with heightened confidence and awareness. The significance of understanding fixed versus variable rates, along with the overall cost of borrowing, cannot be overstated, as these factors play a pivotal role in the total repayment amount.

Key factors influencing personal loan interest rates include:

  • Credit scores
  • Income stability
  • The amount borrowed
  • Prevailing market conditions

By proactively addressing these elements—such as improving credit scores and maintaining a favourable debt-to-income ratio—borrowers can position themselves to secure the most competitive offers. Furthermore, conducting thorough research and comparing lenders is essential for uncovering the best deals. The process of requesting quotes, reviewing fees, and comprehending loan terms ensures that borrowers make informed decisions aligned with their financial goals.

Ultimately, understanding how to secure the lowest interest for personal loans extends beyond merely finding a favourable rate; it empowers individuals to make sound financial choices. By investing time in education and comparing offers, individuals can significantly reduce their borrowing costs, paving the way for a more manageable financial future. This proactive approach to personal finance fosters better financial health and enhances confidence in managing future expenses.

Frequently Asked Questions

What are personal loans used for?

Personal loans can be used for various needs, including debt consolidation, vehicle purchases, or covering unexpected expenses.

How is the cost of borrowing expressed in personal loans?

The cost of borrowing is expressed as a percentage, known as the interest rate, which reflects the cost of acquiring funds as a fraction of the borrowed amount.

Why is it important to understand interest rates on personal loans?

Understanding interest rates is crucial because they significantly impact the total repayment amount over the borrowing period.

What is the difference between fixed and variable interest rates?

A fixed interest rate remains constant throughout the borrowing period, providing certainty in monthly payments, while a variable interest rate may fluctuate based on market conditions, potentially leading to higher payments over time.

Can you provide an example of fixed interest repayment?

For instance, borrowing $10,000 at a fixed rate of 9.95% per annum over five years would result in a monthly payment of approximately $249, with total fees amounting to $3,217, leading to a total payable sum of $25,849.

What are the current average interest rates for personal loans?

As of September 2025, the average personal borrowing interest rate is around 12.44%, with the lowest interest for personal loans being 6.70% and rates going up to 35.99%.

What fees should be considered when taking a Nectar Money loan?

A Nectar Money loan includes a $240 establishment fee and a $1.75 admin fee per repayment, which are important factors to consider in your overall repayment strategy.

* A Nectar Money loan requires responsible borrowing checks and must meet standard borrowing criteria. Interest rates 9.95% - 29.95% p.a. fixed. $240 establishment fee and $1.75 admin fee per repayment apply. Please see our privacy policy and rates and terms or visit our FAQs for the most up to date information. This publication is provided for general information purposes and does not constitute legal, tax or other professional advice from Nectar Money, and it is not intended as a substitute for obtaining advice from a financial advisor or any other professional. We make no representations, warranties or guarantees, whether expressed or implied, that the content in the publication is accurate, complete or up to date.