Secure Your Online Loan in 24 Hours: A Step-by-Step Guide

Overview

This article serves as a comprehensive step-by-step guide for securing an online loan within 24 hours. It outlines the various types of loans available, the necessary documentation, and the application process. Emphasising the importance of preparation and accuracy in submitting your application, it aims to ensure quick approval and fund disbursement. By empowering borrowers with the knowledge to effectively navigate the online lending landscape, this guide establishes trust and authority in the loan process.

Introduction

Navigating the world of online loans can indeed feel overwhelming, given the myriad of options available to today’s borrowers. It is essential to understand the types of loans and their benefits for anyone seeking to secure funding swiftly and efficiently. This guide not only demystifies the online loan application process but also outlines practical steps to ensure approval within a mere 24 hours. What occurs when the urgency of financial needs collides with the complexities of paperwork and lender requirements? Delving into this tension uncovers the keys to a seamless borrowing experience.

Understand Online Loans: Types and Benefits

Online financing options are diverse, each tailored to meet specific financial needs. Understanding these options is essential for making informed decisions. Here are some common types:

  • Personal Loans: Unsecured loans that can be used for various purposes, such as consolidating debt or financing a vacation.
  • Car Loans: Specifically for purchasing vehicles, often secured against the car itself.
  • Emergency Financing: Rapid access funds for unforeseen costs, usually with elevated interest rates.
  • Debt Consolidation Financing: Utilised to merge various debts into one obligation with a potentially reduced interest rate.
  • Holiday Loans: Designed for financing vacations, allowing borrowers to spread the cost over time.

Benefits of Online Loans:

  • Speed: Many online loans can be approved within hours, providing quick access to funds.
  • Convenience: The application process is typically straightforward and can be completed from home.
  • Flexibility: Borrowers can often select their borrowing amount and repayment terms, customising the arrangement to their financial situation.
  • Lower Fees: Online lenders often have lower overhead costs, which can translate to lower fees and competitive interest rates.

Understanding these aspects will empower you to navigate the online lending landscape effectively.

The central node represents online loans, with branches showing different loan types. Each type has its benefits listed as sub-branches, illustrating how they can meet various financial needs.

Prepare Your Application: Gather Required Documents

Before requesting an online loan 24 hours from the service provider, it is essential to gather the necessary paperwork. Below is a checklist of common requirements:

  1. Identification: A valid government-issued ID, such as a passport or driver’s licence.
  2. Proof of Income: Recent pay stubs or bank statements that demonstrate your income level.
  3. Employment Verification: A letter from your employer or recent tax returns may be required.
  4. Financial Statements: Bank statements for the last three months to illustrate your financial health.
  5. Loan Purpose: A brief explanation of the intended use of the loan, assisting lenders in evaluating your request.

Essential Application Requirements for Nectar Money’s Online Personal Loans:

  • Have your NZ driver licence or passport ready.
  • For the fastest processing of an online loan 24 hours, internet banking access is recommended.
  • Be prepared to provide details about your employment, income, expenses, and living situation. Digital verification expedites the process.

Tips for Document Preparation:

  • Ensure all documents are current and clearly legible.
  • Organise your documents in a digital format for easy upload during the submission process.
  • Confirm that you possess all necessary documents to avoid delays in your submission.

By adhering to these steps, you can streamline your submission process and improve your chances of swift approval.

This mindmap helps you see all the necessary documents and tips for your loan application. Start in the center with the main goal, then follow the branches to understand what you need and how to prepare effectively.

Apply for Your Loan: Step-by-Step Submission Process

Once you have gathered your documents, follow these steps to apply for your online loan with Nectar Money:

  1. Choose a Lender: Research and select a lender that meets your needs. Compare interest rates, terms, and customer reviews to find the best fit.
  2. Visit Nectar Money’s Website: Navigate to Nectar Money’s official site and locate the financing request section.
  3. Fill Out the Application Form: Complete the online application form with accurate information. Be prepared to provide details regarding your earnings, job, and the amount you wish to borrow.
  4. Obtain Your Customised Loan Estimate: Utilise Nectar’s loan repayment calculator to examine your preferred amount and conditions. This tool will help you select the amount and payment option that suits you best.
  5. Upload Required Documents: Attach the necessary documents you prepared earlier, such as proof of income and ID. This service provides assistance for uploading documentation, ensuring they are in the proper format (typically PDF or JPEG).
  6. Review Your Application: Double-check all information for accuracy before submitting. Mistakes can lead to delays or denials, so take your time.
  7. Submit Your Request: Click the submit button and wait for confirmation that your request has been received.

Post-Submission: After submitting, you may receive a confirmation email. Monitor your inbox for any requests for further information from the company. If approved, you will receive conditional approval, and we aim to have the funds in your account the same day your online loan 24 hours contract is signed. Remember to provide the qualifying vehicle details within 60 days.

Each box represents a step you need to take to apply for your loan. Follow the arrows from top to bottom to see how to successfully complete your application.

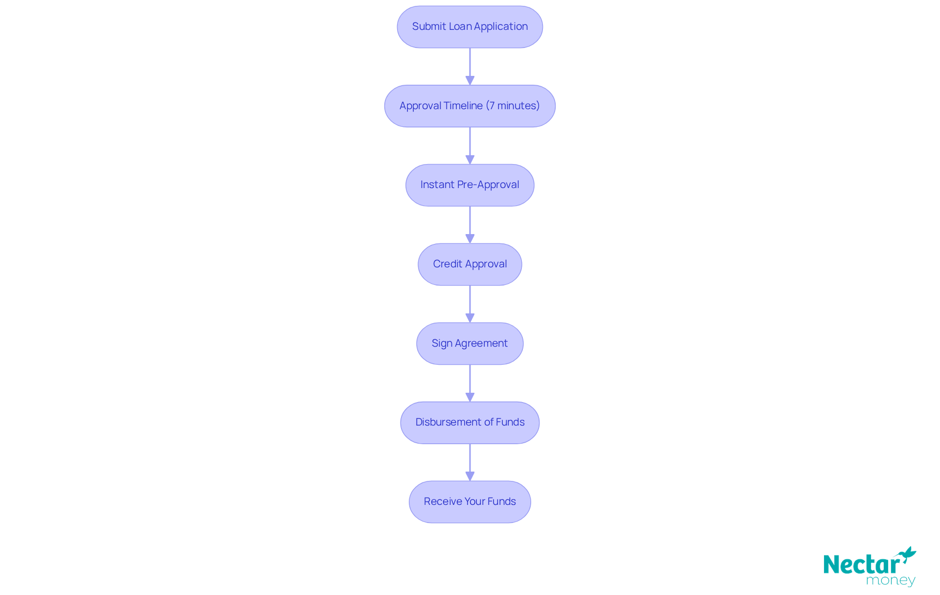
Receive Your Funds: Understand Approval and Disbursement Timelines

After submitting your loan application with Nectar Money, here’s what you can expect regarding approval and fund disbursement:

  1. Approval Timeline: At Nectar Money, anticipate a swift assessment of your request, often providing a tailored financing quote in as little as 7 minutes. Most applications for an online loan 24 hours are processed within hours, ensuring you receive timely updates via email or phone regarding your application status.
  2. Instant Pre-Approval: You can obtain an instant personalised quote through a soft credit cheque that won’t impact your credit score. If additional information is required, respond promptly to avoid delays in the process.
  3. Credit Approval: Once authorised, you will receive a financing agreement outlining the terms and conditions. It’s crucial to review this document carefully before signing to ensure you understand your obligations.
  4. After signing the agreement, the disbursement of funds through an online loan 24 hours typically allows the funds to be sent directly to your bank account the same day. The precise timing may vary depending on your bank’s processing durations, but our service aims to make this as swift and seamless as possible.
  5. Receiving Your Funds: Ensure your bank account details are accurate to avoid any issues with the transfer of funds.

Final Note: Keep track of your loan repayment schedule to maintain a good credit rating. With Nectar Money, you can enjoy a fast, flexible, and fully digital lending experience designed for Kiwis.

This flowchart guides you through the steps of applying for a loan with Nectar Money. Each box shows what you need to do and what happens next — just follow the arrows from start to finish!

Conclusion

Securing an online loan within 24 hours is not only feasible but also a streamlined process when approached correctly. With a variety of online loan types available—from personal loans to emergency financing—understanding the benefits and requirements can significantly enhance the borrowing experience. The key to a successful application lies in thorough preparation and an organised approach, ensuring that all necessary documents are readily available and accurately submitted.

Essential steps have been outlined, including:

  1. Gathering required documents
  2. Selecting the right lender
  3. Understanding the approval and disbursement timelines

By following this step-by-step guide, borrowers can navigate the online lending landscape efficiently, minimising delays and maximising their chances of quick approval. The emphasis on digital processes and timely communication with lenders further underscores the modern conveniences of online loans.

Ultimately, the significance of this guide extends beyond just securing funds swiftly; it empowers borrowers to make informed decisions about their financial needs. By being proactive and well-prepared, individuals can take control of their financial futures. Embrace the advantages of online lending and take the first step towards achieving your financial goals today.

Frequently Asked Questions

What are the different types of online loans available?

The common types of online loans include Personal Loans, Car Loans, Emergency Financing, Debt Consolidation Financing, and Holiday Loans.

What is a Personal Loan?

A Personal Loan is an unsecured loan that can be used for various purposes, such as consolidating debt or financing a holiday.

How does a Car Loan work?

A Car Loan is specifically for purchasing vehicles and is often secured against the car itself.

What is Emergency Financing?

Emergency Financing provides rapid access to funds for unforeseen costs, usually at elevated interest rates.

What is Debt Consolidation Financing?

Debt Consolidation Financing is used to merge various debts into one obligation, potentially with a reduced interest rate.

What are Holiday Loans designed for?

Holiday Loans are designed for financing holidays, allowing borrowers to spread the cost over time.

What are the benefits of online loans?

The benefits of online loans include speed of approval, convenience of the application process, flexibility in borrowing amounts and repayment terms, and lower fees compared to traditional lenders.

How quickly can online loans be approved?

Many online loans can be approved within hours, providing quick access to funds.

Why are online loans considered convenient?

Online loans are considered convenient because the application process is typically straightforward and can be completed from home.

How do online lenders offer lower fees?

Online lenders often have lower overhead costs, which can translate to lower fees and competitive interest rates.

* A Nectar Money loan requires responsible borrowing checks and must meet standard borrowing criteria. Interest rates 9.95% - 29.95% p.a. fixed. $240 establishment fee and $1.75 admin fee per repayment apply. Please see our privacy policy and rates and terms or visit our FAQs for the most up to date information. This publication is provided for general information purposes and does not constitute legal, tax or other professional advice from Nectar Money, and it is not intended as a substitute for obtaining advice from a financial advisor or any other professional. We make no representations, warranties or guarantees, whether expressed or implied, that the content in the publication is accurate, complete or up to date.