Master the Repayment Calculator: A Step-by-Step Guide for Debt Management

Overview

This article provides a comprehensive overview of how to effectively utilise a repayment calculator for debt management. It highlights the essential features of the calculator and offers a step-by-step guide tailored for borrowers. By accurately inputting loan details and interpreting the calculator’s outputs, individuals can make informed financial decisions. This proactive approach not only aids in managing debts more effectively but also significantly enhances overall financial planning.

Introduction

Navigating the world of personal finance can often feel overwhelming, particularly when managing debt. A repayment calculator stands out as a vital ally, empowering borrowers to estimate their monthly payments based on crucial variables such as loan amount and interest rates. This guide explores the practical steps for utilising a repayment calculator, emphasising its key features and benefits for effective debt management. But what occurs when the numbers don’t align, or when users face common pitfalls? Mastering the use of this tool could be the pivotal factor distinguishing financial clarity from confusion.

Understand the Purpose of a Repayment Calculator

A repayment calculator serves as a vital financial resource, enabling borrowers to approximate their monthly payments by considering key factors such as loan amount, interest rate, and payment period. By inputting these variables, individuals can visualise how different scenarios impact their financial obligations. This insight is crucial for effective debt management, allowing individuals to utilise a repayment calculator to plan their finances wisely, avoid overextending themselves, and make informed borrowing decisions.

With Nectar Money, the further assists users in calculating their total payable amount of $25,849. This figure encompasses a $240 establishment fee and a $1.75 admin fee per payment, alongside fixed interest rates ranging from 9.95% p.a. to 29.95% p.a. It is essential to recognise that the repayment calculator results are intended as a guide to payment amounts. This feature provides a repayment calculator that ensures borrowers have a clear understanding of their payment obligations throughout the credit duration, simplifying their financial management.

Moreover, the estimator aids users in comparing various financing options, ensuring they select the most suitable one for their needs. By leveraging this tool, borrowers can make confident decisions that align with their financial goals.

This mindmap begins with the central concept of the repayment calculator, then branches into essential factors that influence borrowing decisions, showing how they connect to financial outcomes.

Explore Key Features of a Repayment Calculator

A typical repayment calculator encompasses several essential features that empower users in their borrowing journey:

  • Loan Amount Input: Users can enter the total loan amount they wish to borrow, a critical factor for calculating monthly payments. With Nectar Money’s , borrowers benefit from the absence of early payback penalties.
  • Repayment Calculator: This feature allows users to input various interest rates into the repayment calculator, aiding in understanding how these rates impact their payments. Nectar Money offers fixed interest rates throughout the borrowing period, ensuring stability in payment planning.
  • Repayment Term Selection: Users can utilise a repayment calculator to select the duration over which they intend to repay the loan, directly affecting the monthly payment amount. This flexibility is vital for tailoring payments to individual financial circumstances.
  • Amortisation Schedule: Some tools provide a comprehensive breakdown of payments over time, illustrating the allocation between interest and principal. This transparency helps individuals grasp the implications of their payment choices.
  • Comparison Tool: Advanced tools may enable users to analyse different financing scenarios side by side, facilitating informed decision-making. Utilising Nectar Money’s payment estimator enhances this process, allowing individuals to evaluate various loan amounts and conditions.

Understanding these features equips users, particularly debt consolidators, to maximise the benefits of the repayment calculator tool. By accurately inputting their financial circumstances, they can fully leverage the advantages offered by Nectar Money’s financial products.

The central node represents the repayment calculator, and each branch shows a key feature. Click or hover over each branch to learn more about its function and how it helps in managing loans.

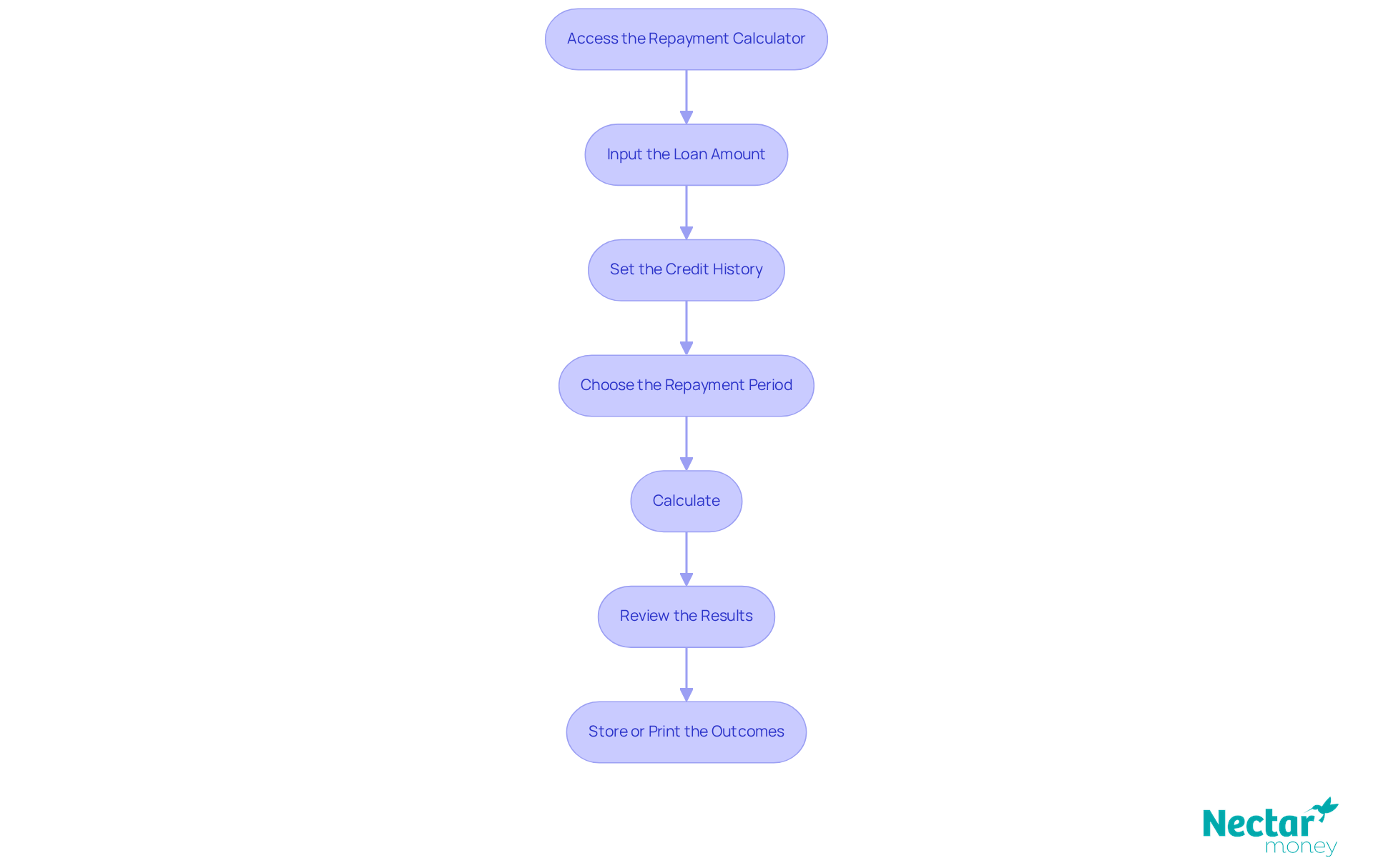
Follow Steps to Use the Repayment Calculator

To effectively utilise Nectar Money’s repayment calculator, follow these essential steps:

  1. Access the repayment calculator by navigating to the Nectar Money website.
  2. Input the Loan Amount: Enter the total amount you wish to borrow, with options ranging from $2,000 to $50,000.
  3. Set the Credit History: Select your credit history status, categorised as having a few issues, medium, or excellent.
  4. Choose the Repayment Period: Determine the duration for repayment, typically spanning from six months to five years, and specify the payment frequency—weekly, fortnightly, or monthly.
  5. Calculate: Click the ‘Calculate’ button to generate your estimated payment amounts, which will include all fees, such as a $240 establishment fee and a $1.75 admin fee per payment.
  6. Review the Results: Analyse the output, which provides the total amount payable and a detailed breakdown of your repayment schedule. Adjust your inputs as needed to see how changes impact your payments.
  7. Store or Print the Outcomes: If your device allows, store or print the results for future reference when discussing financing options with lenders.

By adhering to these steps, individuals can gain a clear understanding of their potential financial obligations by using a repayment calculator before proceeding with an application through Nectar Money.

Follow the arrows from the top to the bottom to see the steps you need to take to use the repayment calculator effectively. Each box is a step in the process, guiding you to your final outcomes.

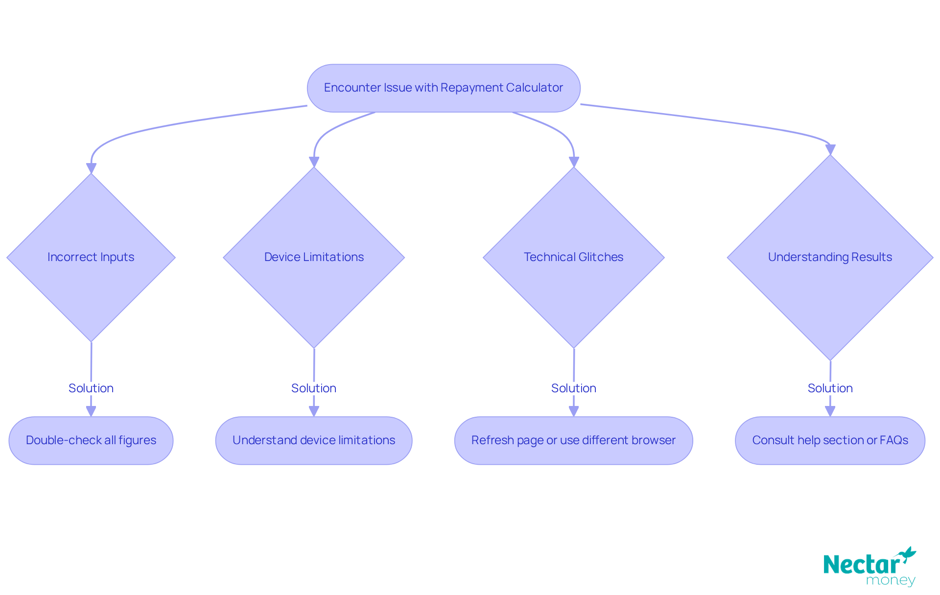
Troubleshoot Common Issues with the Repayment Calculator

When utilising a repayment calculator, users may encounter several common issues that can impact their results:

  • Incorrect Inputs: It is crucial to double-check that all figures entered are accurate. A minor error in the loan amount or interest rate can lead to significant discrepancies in the results.
  • Device Limitations: Be aware that some devices may not account for additional fees or insurance. Understanding what the device encompasses is essential for managing your expectations.
  • Technical Glitches: If the device fails to load or compute, refreshing the page or using a different browser may resolve the issue. Additionally, ensure that your internet connection is stable.
  • Understanding Results: Should the output seem confusing, consult the tool’s help section or FAQs for guidance on interpreting the results.

By recognising these potential issues and their solutions, users can more effectively navigate the repayment calculator, ensuring they maximise the benefits of this valuable financial tool.

Follow the flowchart from the starting point to identify issues you might face. Each path leads to solutions that can help you resolve the problem quickly.

Conclusion

Utilising a repayment calculator is a crucial strategy for effective debt management, empowering individuals to make informed financial decisions. By accurately inputting their financial data, borrowers can gain valuable insights into potential monthly payments, ensuring they remain within their budget and avoid unnecessary financial strain.

This guide has highlighted the key features of a repayment calculator, including the ability to:

  1. Input loan amounts
  2. Select repayment terms
  3. Compare different financing options

Additionally, it provided a step-by-step approach to using the calculator effectively, along with troubleshooting tips for common issues that may arise. These insights are vital for anyone looking to navigate their borrowing journey with confidence.

In conclusion, embracing the power of a repayment calculator not only aids in understanding personal financial obligations but also enhances overall financial literacy. By leveraging this tool, individuals can take proactive steps towards managing their debt more effectively, ultimately leading to a more secure financial future. Taking the time to utilise a repayment calculator can be transformative in achieving financial goals and maintaining peace of mind.

Frequently Asked Questions

What is the purpose of a repayment calculator?

A repayment calculator is a financial tool that helps borrowers estimate their monthly payments by considering factors such as loan amount, interest rate, and payment period. It allows individuals to visualise how different scenarios impact their financial obligations, aiding in effective debt management.

How can a repayment calculator assist in financial planning?

By using a repayment calculator, individuals can plan their finances wisely, avoid overextending themselves, and make informed borrowing decisions based on the estimated payment amounts.

What additional features does Nectar Money’s repayment calculator offer?

Nectar Money’s repayment calculator helps users calculate their total payable amount, which includes fees like a $240 establishment fee and a $1.75 admin fee per payment, as well as fixed interest rates ranging from 9.95% p.a. to 29.95%.

Are the results from a repayment calculator definitive?

No, the results from a repayment calculator are intended as a guide to payment amounts, providing borrowers with a clearer understanding of their payment obligations throughout the credit duration.

How does the repayment calculator help in comparing financing options?

The repayment calculator allows users to compare various financing options, ensuring they select the most suitable one for their financial needs and goals.

* A Nectar Money loan requires responsible borrowing checks and must meet standard borrowing criteria. Interest rates 9.95% - 29.95% p.a. fixed. $240 establishment fee and $1.75 admin fee per repayment apply. Please see our privacy policy and rates and terms or visit our FAQs for the most up to date information. This publication is provided for general information purposes and does not constitute legal, tax or other professional advice from Nectar Money, and it is not intended as a substitute for obtaining advice from a financial advisor or any other professional. We make no representations, warranties or guarantees, whether expressed or implied, that the content in the publication is accurate, complete or up to date.