Master Buying a Car on Finance: 3 Essential Steps for Success

Overview

Successfully buying a car on finance involves several essential steps:

  1. Understanding your financial situation
  2. Conducting thorough research
  3. Effectively negotiating financing terms

By assessing your finances and exploring various funding options, you can empower yourself to make informed decisions. Careful budgeting and strategic negotiation can lead to securing favourable financing agreements. These actions not only enhance your financial literacy but also position you for success in the car-buying process.

Introduction

Navigating the world of car financing can often feel like a daunting maze, especially with the myriad of options available today. Understanding one’s financial situation and the various funding avenues is crucial for making a sound investment. This guide delves into three essential steps that empower potential buyers to master the art of financing a car—from assessing financial health to negotiating favourable terms.

However, what hidden pitfalls could derail a seemingly straightforward purchase? How can buyers ensure they emerge victorious in securing their dream vehicle? Explore these insights to enhance your car financing journey.

Understand Your Financing Options and Financial Situation

Before embarking on buying a car on finance, it is vital to assess your financial circumstances and understand the available funding options. Here’s how to navigate this process effectively:

  1. Assess Your Financial Health: Start by reviewing your income, expenses, and existing debts. Calculate your monthly budget to determine how much you can comfortably allocate towards car payments.

  2. Cheque Your Credit Score: Your credit score is crucial in determining the interest rates offered to you. In 2025, the average credit score in New Zealand is expected to significantly impact funding possibilities. Obtain a copy of your credit report and examine it for discrepancies that could adversely affect your score. Remember, timely payments account for 35% of your overall credit score, making it essential to maintain a clean credit profile. A higher credit score can lead to improved funding options through Nectar Money.

  3. Explore Financing Options: Familiarise yourself with various financing methods:

    • Personal Loans: Offered by banks or online lenders like Nectar Money, these loans provide flexibility in terms of amounts and repayment periods. Nectar Money presents competitive interest rates starting at 9.95% p.a. for secured financing, making it an appealing choice for many borrowers. Their streamlined online application process allows for quick assessments, ensuring you can access the funds you need without unnecessary delays.
    • Dealer Financing: While often convenient, this option may come with higher interest rates, so it’s wise to compare offers.
    • Leasing: This is a viable choice if you prefer driving a new car every few years without the commitment of ownership.
  4. Calculate Potential Loan Amounts: Utilise online calculators, such as Nectar Money’s loan repayment calculator, to estimate how much you can borrow based on your income and credit score. This will help set realistic expectations for your car purchase.

  5. Consider Additional Costs: Don’t forget to factor in insurance, maintenance, and registration fees when determining your overall budget for a car. Understanding these costs can prevent financial strain in the future.

By thoroughly assessing your financial health and exploring available financing options, including Nectar Money’s streamlined secured car loans, you’ll be better positioned to make informed decisions when it comes to buying a car on finance.

Each box represents a step in the process of understanding your financing options. Follow the arrows to see how each step leads to the next, guiding you through the journey of buying a car on finance.

Research and Prepare for Your Car Purchase

To navigate the process of buying a car on finance successfully, conducting thorough research and preparing adequately is essential. Follow these key steps:

  1. Identify Your Needs: Assess your requirements in a vehicle, considering factors such as size, fuel efficiency, and essential features.

  2. Set a Budget: Establish a budget based on your financial situation. This budget should encompass the total cost of the car, including taxes and additional fees. Experts recommend that vehicle expenses should not exceed 20% of your take-home pay, ensuring manageable payments.

  3. Research Car Models: Utilise online resources to compare various car models. Look for reviews, reliability ratings, and safety features. Websites like Consumer Reports and Edmunds provide valuable insights into the vehicles you are considering.

  4. Cheque Market Prices: Investigate the market prices for your preferred models. Platforms like Trade Me and AutoTrader can help you understand the average price range, crucial for making informed decisions.

  5. Consider New vs. Used: Weigh the benefits of new versus pre-owned vehicles. New vehicles include warranties and the latest features, while pre-owned models can provide significant savings. In 2025, the average price of a new vehicle in New Zealand is considerably greater than that of a pre-owned vehicle, helping purchasers avoid the swift decline in value that new models undergo, losing up to 60% of their worth in the initial five years.

  6. Visit Dealerships: After narrowing down your options, visit local dealerships to test drive your shortlisted cars. Pay attention to comfort, handling, and features during these test drives to ensure the vehicle meets your expectations.

  7. Gather Documentation: Prepare necessary documents such as your driver’s licence, proof of income, and any pre-approval letters from lenders. This preparation simplifies the funding process once you’ve chosen a car.

By following these steps and setting a clear budget, you can enhance your chances of making a confident and financially sound decision when buying a car on finance. Utilising budgeting tools like the EveryDollar app can also help you identify savings and manage your finances effectively, ensuring you stay within your budget while achieving your car ownership goals.

Each box represents a step in the car buying journey. Follow the arrows to understand the order in which you should tackle each task, helping you make a well-informed purchase.

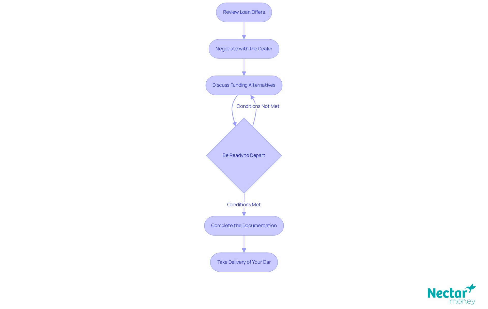
Negotiate Financing Terms and Finalize Your Purchase

After extensive research and preparation for buying a car on finance, it is essential to discuss financing conditions and efficiently conclude your agreement. Here’s how to navigate this process:

  1. Review Loan Offers: If you’ve secured pre-approval from lenders, take the time to compare the offers. Pay close attention to interest rates, loan conditions, and any associated fees, including the establishment fee of $240 and the $1.75 admin fee per repayment. In 2025, the average interest rates for car loans in New Zealand range from 8% to 20%. Understanding your options when buying a car on finance is vital.

  2. Negotiate with the Dealer: Once you’ve chosen a car, do not hesitate to negotiate the price with the dealer. Leverage your research on market prices to strengthen your position. Statistics indicate that effective negotiation can lead to savings of up to 10% off the sticker price, making it a worthwhile endeavour.

  3. Discuss Funding Alternatives: If you’re contemplating dealer funding, engage in a conversation about the conditions. Ask about interest rates, repayment conditions, and any incentives they might provide. Remember, when buying a car on finance, dealer loans can sometimes come with hidden costs, so it is essential to have clarity. Unlike dealer financing, Nectar Money provides clear conditions with no early repayment penalties when borrowing up to $30,000, making it a flexible choice for your financing requirements.

  4. Be Ready to Depart: If the conditions do not align with your expectations, be prepared to depart. This shows the dealer that you are serious about obtaining a favourable agreement and may motivate them to offer improved conditions. A case study showed that buyers who were willing to walk away often received improved offers.

  5. Complete the Documentation: After settling on the price and payment conditions, thoroughly examine all documents prior to signing. Ensure that all conditions align with your discussions and that there are no concealed charges. This step is crucial to avoid any surprises later on.

  6. Take Delivery of Your Car: Once the paperwork is finalised, you can take delivery of your new vehicle. Conduct a thorough inspection before driving off the lot to ensure everything is in order.

By effectively negotiating financing terms and finalising your purchase, you can secure the best deal possible when buying a car on finance, setting yourself up for financial success.

Each box represents a step in the car-buying process. Follow the arrows to see what to do next at each stage, from reviewing loan offers to taking delivery of your vehicle.

Conclusion

Understanding the process of buying a car on finance is essential for making informed and financially sound decisions. By evaluating personal financial circumstances, exploring various financing options, and conducting thorough research, individuals can navigate the complexities of car purchasing with confidence. The steps outlined in this guide provide a comprehensive roadmap to achieving a successful car purchase, ensuring that buyers are well-prepared for each stage of the journey.

This article emphasises the importance of assessing one’s financial health, understanding credit scores, and researching potential vehicles. It also highlights the necessity of negotiating financing terms effectively and being prepared to make informed decisions based on market research and personal budget constraints. By following these essential steps, prospective car buyers can secure favourable financing and choose a vehicle that aligns with their needs and financial situation.

Ultimately, the journey of buying a car on finance should be approached with careful planning and diligence. By leveraging the insights shared in this guide, individuals can empower themselves to make decisions that enhance their financial wellbeing and lead to a rewarding ownership experience. Taking the initiative to educate oneself on financing options and negotiation strategies can pave the way for a successful car purchase, ensuring that buyers feel confident and satisfied with their investment.

Frequently Asked Questions

Why is it important to assess my financial situation before buying a car on finance?

Assessing your financial situation helps you understand your income, expenses, and existing debts, allowing you to determine how much you can comfortably allocate towards car payments.

How can I cheque my credit score, and why is it important?

You can obtain a copy of your credit report to cheque your credit score. It is important because a higher credit score can lead to better interest rates and funding options when financing a car.

What factors contribute to my credit score?

Timely payments account for 35% of your overall credit score, so maintaining a clean credit profile is essential.

What financing options are available for buying a car?

Available financing options include personal loans, dealer financing, and leasing. Personal loans offer flexibility, dealer financing may be convenient but can have higher rates, and leasing allows for driving a new car without ownership commitment.

What is Nectar Money, and how does it relate to car financing?

Nectar Money is a lender that offers competitive interest rates on secured financing, starting at 9.95% p.a. They provide a streamlined online application process for quick access to funds.

How can I calculate how much I can borrow for a car?

You can use online calculators, such as Nectar Money’s loan repayment calculator, to estimate potential loan amounts based on your income and credit score.

What additional costs should I consider when budgeting for a car?

You should factor in insurance, maintenance, and registration fees when determining your overall budget for a car to avoid financial strain in the future.

* A Nectar Money loan requires responsible borrowing checks and must meet standard borrowing criteria. Interest rates 9.95% - 29.95% p.a. fixed. $240 establishment fee and $1.75 admin fee per repayment apply. Please see our privacy policy and rates and terms or visit our FAQs for the most up to date information. This publication is provided for general information purposes and does not constitute legal, tax or other professional advice from Nectar Money, and it is not intended as a substitute for obtaining advice from a financial advisor or any other professional. We make no representations, warranties or guarantees, whether expressed or implied, that the content in the publication is accurate, complete or up to date.