e Money Log In: Step-by-Step Access to Your Account

Overview

This article serves as a comprehensive guide for logging into your eMoney account, highlighting essential preparations and steps for secure access. It underscores the necessity of having your account information readily available, utilizing a secure browser, and implementing security measures such as multi-factor authentication to safeguard your account after you log in.

Introduction

Navigating the digital landscape of personal finance can often feel daunting. This is especially true when it comes to accessing online accounts securely. Understanding the eMoney login process is crucial for users aiming to manage their finances efficiently while keeping their information safe. This guide offers a step-by-step approach to logging into an eMoney account, outlining essential preparations, troubleshooting tips, and best practices for maintaining account security.

But what happens when users encounter unexpected hurdles during the login process? This article delves into solutions for common issues, ensuring a smooth and secure experience.

Prepare Your eMoney Account for Login

Before logging into your eMoney account, ensure you have the following ready:

  1. Account Information: Have your mobile number and any associated account numbers at hand.
  2. Access Code: Know your access code. If you’ve forgotten it, follow the password recovery process outlined on the e money log in page.
  3. Secure Environment: Confirm you are in a , preferably using a private network to avoid potential security risks.
  4. Browser Compatibility: Use a compatible web browser, such as Chrome, Firefox, or Safari, and verify it is updated to the latest version for optimal performance.
  5. Multi-Factor Authentication (MFA): If you have MFA enabled, ensure you have access to your authentication method, such as a mobile phone for receiving codes.

Each box represents a key preparation step for logging into your eMoney account. Follow the arrows to ensure you complete all necessary actions before attempting to log in.

Access the eMoney Login Page

To access the [eMoney login page](https://nectar.co.nz/#home-reviews), follow these straightforward steps:

  1. Open Your Web Browser: Launch your preferred web browser.
  2. Enter the URL: Type in the following URL in the address bar: https://www.fnl.co.nz/eMoney/Web/Login.aspx and press Enter.
  3. Bookmark the Page: For future convenience, consider bookmarking this page once it loads.
  4. Check for Security: Before entering any personal information, ensure that the website URL begins with ‘https://’, indicating a secure connection.

By following these steps, you can confidently navigate to the eMoney login page and ensure your information remains secure.

Each box shows a step in the process. Follow the arrows from the top to bottom to see what to do next — it's a straightforward guide to help you log in securely.

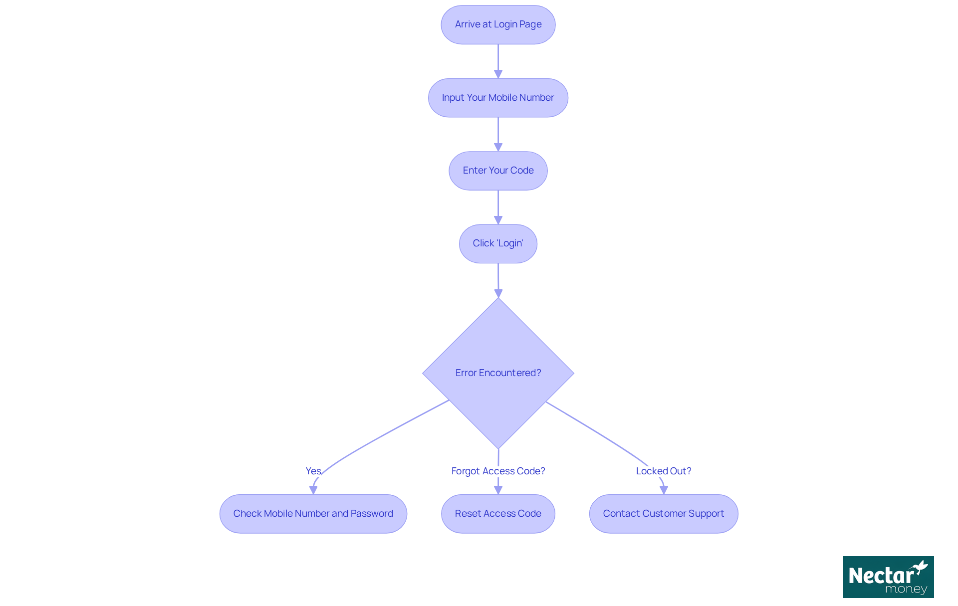
Enter Your Credentials and Troubleshoot Issues

Once you arrive at the login page, follow these steps to successfully enter your credentials:

  1. Input Your Mobile Number: In the designated field, enter your registered mobile number.
  2. Enter Your Code: Type your code in the appropriate field. Ensure that Caps Lock is off to avoid errors.
  3. Click ‘Login’: Press the login button to proceed.
  4. Troubleshooting Tips:
    • If you encounter an error, double-check your mobile number and password for accuracy.
    • If you forget your access code, click on the ‘Forgot Access Code?‘ link and follow the prompts to reset it.
    • If you are locked out after multiple failed attempts, wait a few minutes before trying again or contact customer support for assistance.

This flowchart guides you through the login process. Each box shows a step, and if there's an error, follow the arrows to see what to do next.

Ensure Account Security After Login

After successfully completing the e money log in, it is crucial to take steps to .

  • Change Your Password Regularly: Update your password every few months to enhance security. This simple action can significantly reduce the risk of unauthorized access.
  • Enable Multi-Factor Authentication: If not already enabled, set up MFA for an additional layer of security. This measure adds an essential barrier against potential threats.
  • Log Out After Use: Always log out of your profile when finished, especially on shared or public devices. This practice prevents others from accessing your information.
  • Monitor Activity: Regularly check your profile for any unauthorized transactions or changes. Staying vigilant can help you catch issues early.
  • Report Suspicious Activity: If you notice anything unusual, contact customer support immediately to secure your account. Prompt action is vital in safeguarding your information.

Follow the arrows to see the recommended steps for keeping your account safe after logging in. Each step is a crucial part of your security process — make sure to complete them all!

Conclusion

Successfully navigating the eMoney login process requires thorough preparation and an understanding of the essential steps involved. This guide outlines the necessary preparations, the procedure for accessing the login page, and the critical actions to take post-login to ensure account security. By adhering to these instructions, users can confidently manage their eMoney accounts while minimizing potential security risks.

Key points include:

  • The importance of having account information and access codes readily available
  • Verifying a secure connection when accessing the login page
  • Troubleshooting common login issues

Furthermore, the guide underscores the significance of maintaining account security through:

  • Regular password updates
  • Enabling multi-factor authentication
  • Monitoring account activity for any suspicious behavior

Overall, safeguarding your eMoney account is a proactive endeavor that necessitates diligence and awareness. By implementing the best practices outlined in this article, users can enhance their login experience and protect their financial information from unauthorized access. Taking these steps will contribute to a safer online banking environment, ensuring peace of mind while managing your eMoney account.

Frequently Asked Questions

What information do I need to log into my eMoney account?

You need your mobile number and any associated account numbers ready before logging in.

What should I do if I forget my access code?

If you forget your access code, follow the password recovery process outlined on the eMoney login page.

Why is it important to be in a secure environment when logging in?

Being in a secure environment helps avoid potential security risks, especially when using a private network.

Which web browsers are compatible for logging into eMoney?

Compatible web browsers include Chrome, Firefox, and Safari. Ensure your browser is updated to the latest version for optimal performance.

What is Multi-Factor Authentication (MFA) and why do I need it?

Multi-Factor Authentication (MFA) adds an extra layer of security by requiring access to an authentication method, such as a mobile phone for receiving codes, if you have it enabled.

* A Nectar Money loan requires responsible borrowing checks and must meet standard borrowing criteria. Interest rates 9.95% - 29.95% p.a. fixed. $240 establishment fee and $1.75 admin fee per repayment apply. Please see our privacy policy and rates and terms or visit our FAQs for the most up to date information. This publication is provided for general information purposes and does not constitute legal, tax or other professional advice from Nectar Money, and it is not intended as a substitute for obtaining advice from a financial advisor or any other professional. We make no representations, warranties or guarantees, whether expressed or implied, that the content in the publication is accurate, complete or up to date.