10 Essential Tips for Securing Used Vehicle Finance Successfully

Overview

The article titled “10 Essential Tips for Securing Used Vehicle Finance Successfully” provides practical advice for individuals aiming to finance a used vehicle effectively. It underscores the significance of:

  1. Understanding credit scores
  2. Maximising down payments
  3. Obtaining preapproval
  4. Negotiating loan terms

These strategies are crucial for securing favourable financing options. By following this guidance, borrowers can make informed decisions that align with their financial goals.

Introduction

Navigating the world of used vehicle finance can be daunting, especially given the myriad options and potential pitfalls that await unsuspecting buyers. Understanding the nuances of securing a loan is crucial for maximising financial benefits and ensuring a smooth purchasing experience. Yet, many remain unaware of essential strategies that can enhance their financing journey.

What key tips can empower borrowers to secure the best rates and terms while avoiding common financial missteps? This article explores ten indispensable tips for successfully financing a used vehicle, offering valuable insights that can transform the car-buying process into a more informed and confident endeavour.

Nectar Money: Innovative Secured Car Loan Solutions

Nectar Money delivers innovative secured car financing solutions tailored to meet the diverse needs of borrowers in New Zealand. With competitive interest rates ranging from 11.95% to 29.95% p.a. and a minimum loan amount of $10,000, customers can access funds between $10,000 and $40,000. The streamlined application process allows for quick approvals and same-day funding upon approval, which is especially beneficial for those requiring immediate financial assistance for vehicle purchases.

Additionally, Nectar Money provides a repayment calculator, a valuable tool for organising your financial structure before applying. The unique 60-day flexibility period empowers borrowers to secure their vehicle following approval, granting them the freedom to explore options and negotiate as cash purchasers. By leveraging technology, Nectar Money minimises overhead expenses, enabling them to offer lower fees and more attractive credit terms compared to traditional lenders.

The center shows the main topic: Nectar Money's car loans. Branches lead to various features and benefits, helping you see how everything connects and what options are available.

Check Your Credit Score: Understand Your Financial Standing

Before applying for a vehicle financing option, it is essential to evaluate your credit score, as it serves as a vital indicator of your creditworthiness. Typically, a score of 700 or more is considered favourable, while scores below this threshold may lead to increased interest rates or even credit rejections. In New Zealand, borrowers can access their credit reports from agencies such as Centrix or Equifax, which is crucial for understanding their financial standing.

Consistent tracking of your credit score not only assists in pinpointing areas for enhancement but also increases your likelihood of obtaining advantageous financing choices. For instance, individuals with outstanding credit scores (750 and above) can secure the most competitive interest options, including Nectar Money’s personalised fixed percentages ranging from 11.95% p.a. to 29.95% p.a. Conversely, individuals with lower scores may encounter considerably higher rates, underscoring the direct link between credit scores and borrowing affordability.

Furthermore, strategies such as prompt payments and reducing credit balances can enhance credit scores, resulting in more favourable financing conditions. By proactively managing your credit profile, you can position yourself for better used vehicle finance options when purchasing a vehicle. As Anna Baskin, Content Manager, states, “By understanding the connexion between your credit score and used vehicle finance options, you can take proactive measures to secure the best deal for your next vehicle.”

Additionally, it is crucial to consider that Nectar Money imposes a $240 setup fee and a $1.75 processing fee per repayment for their financing options, with no early repayment charges, which increases the total cost of borrowing. Understanding these factors can significantly influence your approval rates and terms.

The center represents the main theme of credit scores and financing. Each branch breaks down important factors, like how different score ranges affect the interest rates and what actions can improve your score.

Get Preapproved for a Loan: Streamline Your Financing Process

Obtaining preapproval for a car financing option is a strategic move that significantly enhances your funding experience. It clarifies your borrowing capacity, allowing you to establish a realistic budget for your vehicle purchase. With preapproval, you present yourself as a serious buyer to dealerships, thereby improving your negotiating position. This provisional commitment from a lender streamlines the paperwork and enables you to focus on selecting a vehicle that aligns with your financial plan.

To secure preapproval, you typically need to share your credit score, income details, and other financial information with the lender. This process can reveal potential issues in your credit history early on, allowing you to address them before finalising your financing. Moreover, having a preapproved credit gives you the confidence akin to that of a cash purchaser, empowering you to negotiate better terms and potentially secure lower interest rates.

Statistics indicate that preapproval can significantly reduce the time needed to finalise a car purchase, making the entire process more efficient. By understanding your financing term options and tailored interest rates, you can manage your finances more effectively, ensuring that monthly payments align comfortably with your budget. Ultimately, preapproval not only simplifies the car buying journey but also enhances your overall purchasing power.

Each box represents a step in the preapproval process — follow the arrows to see how each action leads you closer to securing a loan and improving your purchasing power.

Maximize Your Down Payment: Reduce Your Loan Amount

Maximising your down payment is one of the most effective strategies for reducing your used vehicle finance amount. A larger down payment not only decreases the total sum you need to borrow for used vehicle finance but also results in lower monthly payments and less interest throughout the financing period. Aim for at least 10% of the vehicle’s purchase price as your down payment. If feasible, saving more can significantly enhance your financial situation and increase your chances of securing favourable credit terms.

The center represents your main strategy of maximizing your down payment, and the branches show how this decision affects your overall vehicle financing. Each branch highlights a specific benefit, making it easy to see the connections.

Avoid Long-Term Loans: Minimize Interest Payments

When using used vehicle finance to fund a pre-owned vehicle, it is prudent to avoid extended-term agreements, as they often come with higher interest costs. Although longer borrowing terms may result in lower monthly payments, they significantly increase the overall debt expense. Ideally, you should target a financing term of three to five years. This approach allows you to pay off the debt more swiftly while minimising the total interest paid over time.

With Nectar Money, you can borrow up to $30,000 without incurring early repayment penalties, simplifying your financial management. Their intuitive repayment calculator helps you find a plan that aligns with your budget, ensuring quick funding options for both vehicle purchases and essential repairs. Furthermore, Nectar Money offers a flexible, borrower-first secured vehicle credit option, combining the benefits of personal loans with the security of secured funding—particularly advantageous for Kiwis in search of affordable transport solutions.

Unlike dealer financing, which is often tied to the vehicle purchase process, Nectar Money’s offerings for used vehicle finance provide enhanced flexibility and potentially lower costs. This makes it a compelling choice for borrowers looking to navigate their financing options effectively.

Begin at the center with the main idea, then explore branches that represent important aspects of vehicle financing, helping you understand the connections and benefits.

Consider Other Used-Car Factors: Make Informed Decisions

When purchasing a used car, it is essential to consider factors that extend beyond the price tag. First, evaluate the vehicle’s history, which includes:

  1. Previous ownership
  2. Accident reports
  3. Maintenance records

Next, assess the car’s condition, mileage, and any potential repairs that may be needed. Understanding these elements can help you avoid costly surprises down the road and ensure that you make a sound investment in your vehicle.

Moreover, exploring used vehicle finance alternatives can significantly enhance your purchasing power. For instance, Nectar Money’s adaptable, borrower-focused used vehicle finance offers the financial assistance necessary to make your acquisition more feasible. By considering these options, you position yourself to make informed decisions that align with your financial goals.

The center shows the main topic of buying a used car. Each branch represents important factors to think about, with sub-factors that provide more details. This helps you understand what to look for and how to make a smart purchase.

Evaluate Total Cost of Ownership: Budget Effectively

When budgeting for a used car, evaluating the total cost of ownership is crucial in the context of used vehicle finance. This encompasses not only the purchase price but also ongoing expenses such as:

  • Insurance
  • Maintenance
  • Fuel
  • Registration fees

By calculating these costs, you gain a clearer picture of your affordability, helping you avoid future financial strain.

Moreover, exploring funding alternatives, such as Nectar Money’s creative secured used vehicle finance, can provide adaptable solutions for efficiently managing these expenses. With quick application processes and same-day funding, Nectar Money simplifies addressing unexpected costs related to vehicle purchases or repairs.

Additionally, tools like the Total Cost of Ownership calculator can assist you in estimating these expenses accurately. This proactive approach empowers you to make informed financial decisions, ensuring a more sustainable vehicle ownership experience.

Each slice shows what portion of your budget goes towards each type of expense. The bigger the slice, the more you need to budget for that expense!

Research Financing Options: Find the Best Rates

Investigating funding choices is crucial for securing the most favourable terms on your used vehicle finance options. Begin by comparing proposals from various lenders, including banks, credit unions, and online providers like Nectar Money. This innovative platform offers used vehicle finance that merges the benefits of personal financing with the security of collateral. It’s essential to pay close attention to interest rates, fees, and loan terms.

Nectar Money stands out with competitive rates, featuring interest levels ranging from 11.95% p.a. to 29.95% p.a., tailored to your unique financial circumstances. Their intelligent application process ensures quick approvals, often delivering a decision in mere minutes and funds in your account within hours.

Utilising online comparison tools can significantly streamline the used vehicle finance process, assisting you in identifying the most advantageous funding options available. By taking these steps, you position yourself to make informed decisions that align with your financial goals.

Each segment of the pie shows the range of interest rates offered by different lenders. A larger segment indicates a wider range of rates, helping you compare which lender might be best for your financing needs.

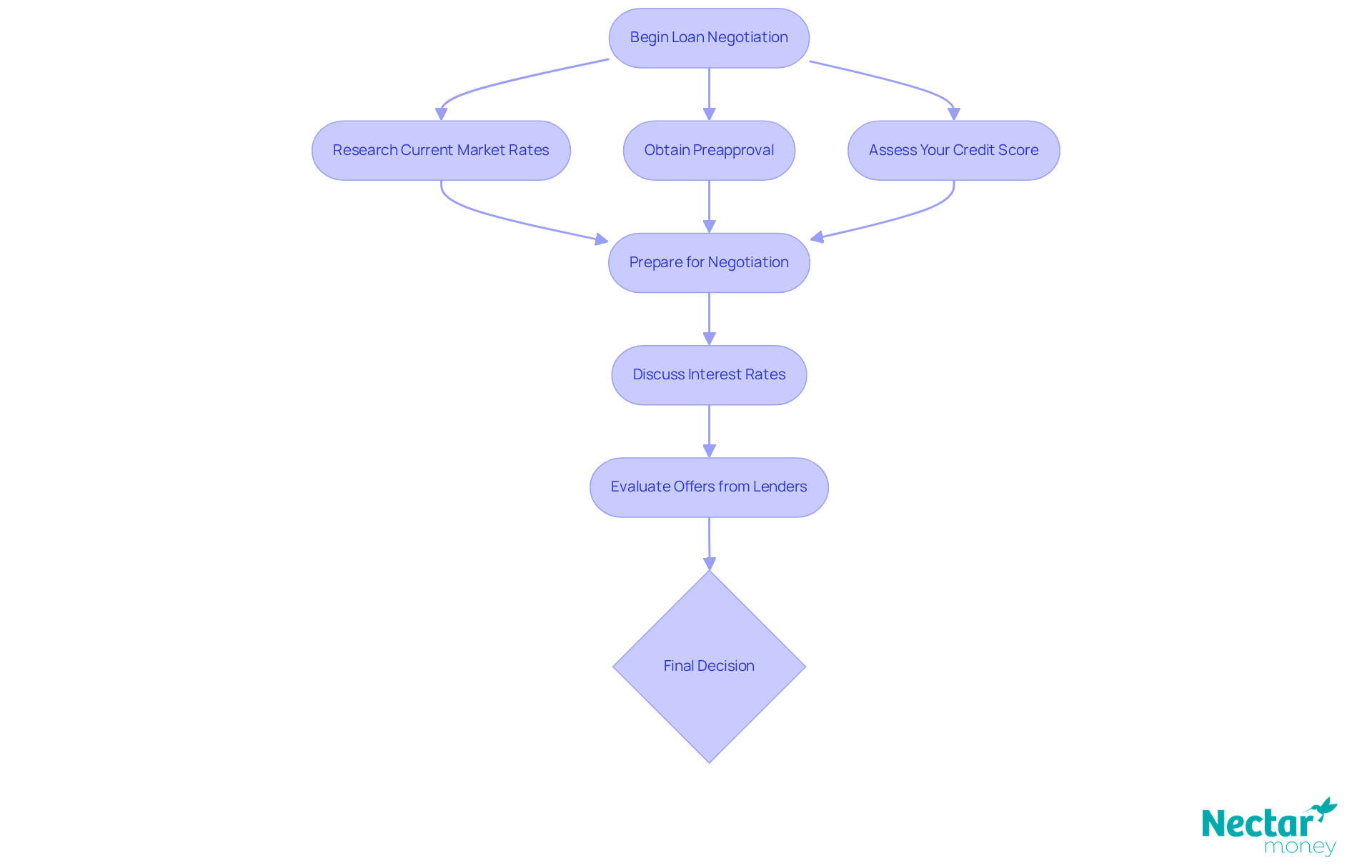
Negotiate Loan Terms: Empower Your Financing

Negotiating loan terms is a critical component of the financing process that can greatly influence your overall costs. Engaging in discussions about interest rates, repayment conditions, and associated fees with your lender is essential. To bolster your negotiating position, it’s advisable to familiarise yourself with current market rates and consider obtaining preapproval. For example, as of 2024, major banks are offering car financing interest rates ranging from 8.5% to 15.5%, while credit unions provide rates between 7.9% and 14.9%. Additionally, a strong credit score—typically 650 or above—can aid in securing lower costs.

Even a modest reduction in the interest rate can lead to substantial savings over the life of the loan. For instance, negotiating a 1% decrease on a $20,000 loan over five years could save you hundreds in interest payments. Successful negotiations often depend on demonstrating your creditworthiness and being ready to discuss alternative offers from various lenders. By implementing these strategies, you can position yourself to secure better loan terms, enhancing your vehicle purchasing experience. Furthermore, consider exploring Nectar Money’s innovative secured car loan option, which combines the benefits of personal loans with the security of collateral, offering flexible solutions tailored for Kiwis.

Follow the flow from start to finish to see how to effectively negotiate your loan terms. Each step represents an action to take or a decision to consider.

Practice Responsible Borrowing: Avoid Financial Pitfalls

Responsible borrowing is essential for navigating the financial landscape when acquiring used vehicle finance. It is crucial to borrow within your means, ensuring that monthly payments fit comfortably within your budget. Statistics indicate that a significant percentage of borrowers exceed their budget when financing vehicles, often leading to financial strain. To avoid this, thoroughly review your budget and anticipate any potential changes in your financial situation.

Understanding the conditions of your credit is equally important. Many borrowers overlook the fine print, which often contains critical information about interest rates, fees, and penalties for late or early repayment. Ignoring these details can lead to unexpected costs that jeopardise your financial health. By dedicating time to read and understand your credit agreement, you can avoid typical pitfalls such as overborrowing and ensure that your funding aligns with your long-term financial objectives.

Successful borrowers who maintain their financial health while using used vehicle finance often utilise tools like Loan Repayment Calculators to realistically assess their repayment capabilities. This proactive approach allows them to make informed decisions, ensuring they only borrow what is necessary and manageable. Remember, just because you qualify for a larger loan does not mean it is wise to take on the maximum amount. By practising responsible borrowing, you can enjoy your new vehicle without the stress of financial burdens.

Follow the flow of steps for responsible borrowing. Each box represents a key action to take, guiding you through the process to ensure you borrow wisely and avoid financial pitfalls.

Conclusion

Understanding the intricacies of used vehicle finance is essential for making informed purchasing decisions. By following the ten essential tips outlined, borrowers can navigate the financing landscape more effectively, securing better terms and ultimately enhancing their vehicle ownership experience. This comprehensive approach empowers buyers, enabling them to make choices that align with their financial capabilities.

Key insights discussed include:

  • The importance of checking and managing your credit score
  • Obtaining preapproval to streamline the financing process
  • Maximising down payments to reduce loan amounts
  • Avoiding long-term loans to minimise interest payments

Additionally, considering other factors such as the total cost of ownership and researching various financing options can significantly impact the overall affordability of a vehicle purchase.

Ultimately, responsible borrowing practises are crucial in avoiding financial pitfalls and ensuring that monthly payments remain manageable. By employing these strategies, individuals can approach their used vehicle financing with confidence, paving the way for a sustainable and enjoyable ownership experience. Embracing these tips not only secures better financing options but also fosters a deeper understanding of personal financial management, which is invaluable for future investments.

Frequently Asked Questions

What financing solutions does Nectar Money offer for car loans?

Nectar Money provides innovative secured car financing solutions in New Zealand, with competitive interest rates ranging from 11.95% to 29.95% p.a. They offer loans between $10,000 and $40,000, with a minimum loan amount of $10,000.

How does the application process work with Nectar Money?

The application process is streamlined, allowing for quick approvals and same-day funding upon approval, which is beneficial for those needing immediate financial assistance for vehicle purchases.

What tools does Nectar Money provide to assist borrowers?

Nectar Money offers a repayment calculator to help borrowers organise their financial structure before applying. They also provide a unique 60-day flexibility period for borrowers to secure their vehicle after approval.

How does credit score affect vehicle financing options?

A credit score serves as an indicator of creditworthiness. A score of 700 or more is considered favourable, while scores below this may lead to higher interest rates or credit rejections. Individuals with outstanding credit scores (750 and above) can access the most competitive interest rates.

How can borrowers cheque their credit scores in New Zealand?

Borrowers in New Zealand can access their credit reports from agencies such as Centrix or Equifax to evaluate their financial standing and understand their credit scores.

What fees are associated with Nectar Money’s financing options?

Nectar Money imposes a $240 setup fee and a $1.75 processing fee per repayment. There are no early repayment charges.

What is the benefit of obtaining preapproval for a car loan?

Preapproval clarifies your borrowing capacity, helping you establish a realistic budget for your vehicle purchase. It also positions you as a serious buyer to dealerships, improving your negotiating power and streamlining the paperwork process.

What information is typically required for securing preapproval?

To secure preapproval, you generally need to share your credit score, income details, and other financial information with the lender.

How does preapproval impact the car buying process?

Preapproval can significantly reduce the time needed to finalise a car purchase, making the process more efficient and enhancing your overall purchasing power by allowing you to negotiate better terms and potentially secure lower interest rates.

* A Nectar Money loan requires responsible borrowing checks and must meet standard borrowing criteria. Interest rates 11.95% - 29.95% p.a. fixed. $240 establishment fee, $1.75 admin fee per repayment apply. Please see our privacy policy and rates and terms or visit our FAQs for the most up to date information. This publication is provided for general information purposes and does not constitute legal, tax or other professional advice from Nectar Money, and it is not intended as a substitute for obtaining advice from a financial advisor or any other professional. We make no representations, warranties or guarantees, whether expressed or implied, that the content in the publication is accurate, complete or up to date.