Your Step-by-Step Guide to Instant Finance in Whangarei

Overview

This article serves as a comprehensive step-by-step guide for securing instant finance in Whangarei. It details various loan options and the application process, ensuring potential borrowers are well-informed. Specific types of loans, such as personal loans and emergency funds, are highlighted, illustrating the breadth of choices available. Furthermore, it underscores the importance of preparing documentation meticulously and managing loans responsibly post-approval. This approach is crucial for ensuring long-term financial well-being.

Introduction

Navigating the financial landscape of Whangarei can indeed be daunting, especially when unexpected expenses arise or new opportunities present themselves. Fortunately, a range of instant finance options is available, each designed to cater to diverse needs—from personal loans to emergency funds. However, the true challenge lies in discerning which loan type aligns best with individual circumstances and mastering the application process efficiently.

What proactive steps can residents undertake to secure the right financing while ensuring responsible management of their loans?

Explore Available Loan Options in Whangarei

In Whangarei, instant finance options are available through a diverse array of lending choices to meet various financial needs. Here are some common types of loans you can explore:

  • Personal Loans: Perfect for covering unexpected expenses or personal projects, these loans typically range from $2,000 to $40,000. With starting around 11.95% p.a., they offer flexibility in repayment terms.
  • Car Financing: Specifically crafted for vehicle acquisitions, car financing often features appealing interest rates and flexible repayment options, rendering them accessible for numerous borrowers.
  • Emergency Funds: For urgent monetary needs, emergency funds provide quick access to resources, often with same-day approval, ensuring you can tackle pressing expenses without delay.
  • Debt Consolidation Options: If managing various debts is a challenge, these options enable you to merge them into one, more manageable payment, simplifying your monetary responsibilities.
  • Holiday Loans: Planning a getaway? Holiday financing can assist in funding your travel plans, allowing you to enjoy your vacation without straining your budget.

Investigating these alternatives will help you determine which credit best matches your economic circumstances and objectives. Consider factors such as interest rates, repayment terms, and eligibility criteria to make an informed decision. Success stories abound in Whangarei, where individuals have effectively leveraged instant finance whangarei to enhance their economic well-being, showcasing the potential advantages of obtaining these immediate finance solutions.

The central node represents all available loan options. Each branch details a specific loan type, with further sub-branches explaining its features. This structure helps you understand the variety of loans and their benefits at a glance.

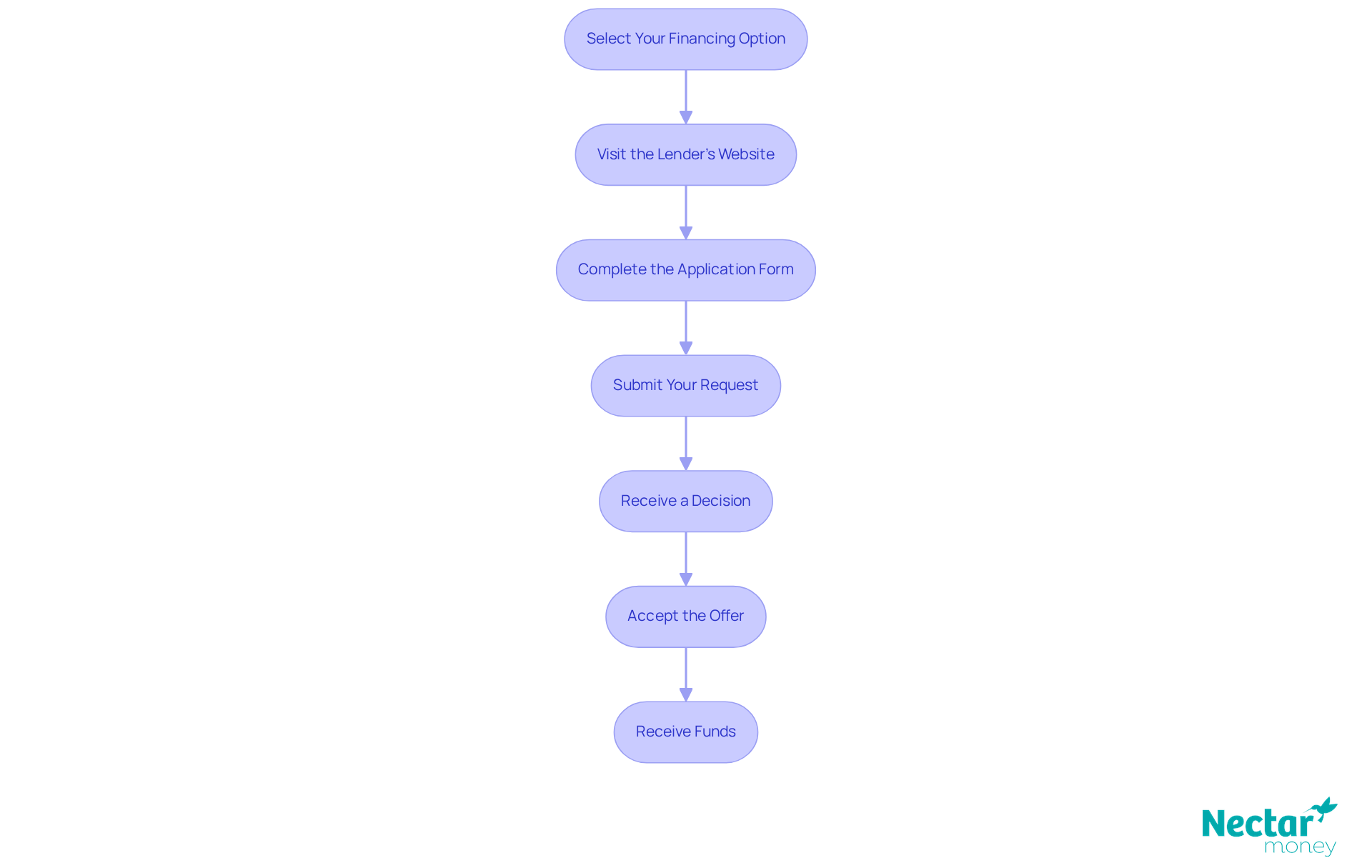
Follow the Application Process for Instant Finance

To apply for instant finance in Whangarei, follow these streamlined steps:

  1. Select Your Financing Option: Identify the financing type that aligns with your financial goals, whether it’s for personal expenses, debt consolidation, or a vehicle purchase.
  2. Visit the Lender’s Website: Go to the website of your chosen lender, such as Nectar Money, to access their .
  3. Complete the Application Form: Fill out the required fields accurately, including personal details, desired loan amount, and the purpose of the loan. The enrolment process is user-friendly and can be completed in as little as seven minutes, allowing you to obtain instant finance Whangarei with a personalised quote that does not affect your credit score.
  4. Submit Your Request: Review your information for accuracy and submit your request.
  5. Receive a Decision: Expect a decision within minutes; many lenders, including Nectar Money, provide same-day responses regarding your application status. However, note that only 18% of applicants secure genuine same-day funding.
  6. Accept the Offer: Carefully examine the financing terms and conditions, including competitive interest rates ranging from 11.95% to 29.95% p.a., a $240 establishment fee, and a $1.75 admin fee per repayment. If you agree, accept the financial offer to proceed.
  7. Receive Funds: Upon acceptance, funds can be deposited into your account, often on the same day, providing immediate access to cash.

By adhering to these steps, you can significantly enhance your chances of a swift approval and efficiently secure the instant finance Whangarei support you need.

Each box shows a step in the application journey. Follow the arrows to see how to move from selecting your financing to receiving the funds you need.

Prepare Your Documentation and Check Eligibility Requirements

Before applying for instant finance Whangarei, it is essential to prepare the necessary documentation and verify your eligibility. Here’s what you need:

  1. Identification: A valid government-issued ID, such as a New Zealand passport or driver’s licence, is required. Approximately 95% of New Zealanders possess a valid form of government-issued identification, which is crucial for the registration process.
  2. Proof of Income: Lenders typically require recent payslips or at least three months of bank statements to verify your income. If you are self-employed, be ready to provide your last year’s income tax return and profit and loss statements.
  3. Financial History: It is advisable to review your report before applying, as lenders will evaluate your score. Understanding your credit status can help you resolve any issues that may impact your application.
  4. Funding Purpose: Be prepared to clarify the purpose of the funding, as this can significantly influence the lender’s decision. Whether it is for , home improvements, or unexpected expenses, clarity on your intentions is beneficial.
  5. Eligibility Criteria: Generally, you must be at least 18 years old, a resident of New Zealand, and have a stable income. Certain lenders may have additional requirements, so it is prudent to review these before applying.

By gathering these documents and understanding the eligibility criteria in advance, you can streamline your application process for instant finance Whangarei, thereby enhancing your chances of approval.

This flowchart guides you through the documentation and eligibility checks needed for applying. Follow the arrows from one step to the next to ensure you have everything ready for your application.

Manage Your Loan Responsibly After Approval

Once your credit is approved, managing it responsibly is essential for preserving your economic well-being. At Nectar Money, we empower our borrowers with vital financial literacy resources to help you manage your credit effectively. Consider these actionable tips:

  1. Create a Budget: Outline your monthly income and expenses to ensure you can comfortably meet your loan repayments. This is crucial, particularly during the festive season when spending tends to increase. Utilise budgeting tools provided by Nectar Money to assist you in this process.
  2. Set Up Automatic Payments: Establish automatic payments to avoid missing due dates, which can lead to late fees and negatively impact your credit score. This proactive approach is key to sustaining your economic stability.
  3. Communicate with Your Lender: If you encounter financial difficulties, reach out to your lender promptly. At Nectar Money, we are dedicated to finding solutions such as payment deferrals or restructuring options to support you during challenging times.
  4. Monitor Your Financial Score: Regularly review your credit report to track your progress and confirm that all information is accurate. Understanding your is a crucial aspect of financial literacy.
  5. Avoid Accumulating Extra Debt: Focus on repaying your existing obligations before considering new borrowing to prevent overwhelming your finances. This strategy is vital for maintaining a healthy economic profile.

By following these tips and leveraging the resources provided by Nectar Money, you can manage your loan effectively and maintain a strong financial foundation.

The center of the mindmap shows the main goal of managing your loan responsibly. Each branch represents a different strategy you can use, and the sub-branches provide further detail on how to implement those strategies.

Conclusion

Exploring instant finance options in Whangarei unveils a wealth of opportunities designed to meet diverse financial needs. From personal loans to emergency funds, understanding these lending choices empowers individuals to make informed decisions that can significantly enhance their financial well-being.

This article delves into various loan types available in Whangarei, such as:

  1. Car financing
  2. Debt consolidation
  3. Holiday loans

Each offering unique benefits and application processes. The steps to apply for instant finance are clearly outlined, emphasising the importance of preparing necessary documentation and understanding eligibility requirements. Furthermore, responsible loan management is underscored as a crucial aspect of maintaining financial health post-approval.

In light of these insights, it is essential for potential borrowers to approach instant finance with careful consideration and preparation. By leveraging the available resources and adhering to responsible borrowing practises, individuals can navigate the financial landscape of Whangarei effectively. Ultimately, making informed choices today can lead to a more secure and prosperous financial future.

Frequently Asked Questions

What types of loans are available in Whangarei?

In Whangarei, you can explore several types of loans including personal loans, car financing, emergency funds, debt consolidation options, and holiday loans.

What are personal loans used for and what are their typical amounts?

Personal loans are ideal for covering unexpected expenses or personal projects, typically ranging from $2,000 to $40,000.

What are the interest rates for personal loans in Whangarei?

Personal loans in Whangarei generally have competitive interest rates starting around 11.95% per annum.

What is car financing designed for?

Car financing is specifically designed for acquiring vehicles and often features appealing interest rates and flexible repayment options.

How quickly can I access emergency funds in Whangarei?

Emergency funds provide quick access to resources, often with same-day approval, allowing you to address urgent monetary needs without delay.

What is the purpose of debt consolidation options?

Debt consolidation options allow you to merge multiple debts into one manageable payment, simplifying your financial responsibilities.

How can holiday loans assist borrowers?

Holiday loans can help fund travel plans, enabling borrowers to enjoy vacations without straining their budgets.

What factors should I consider when choosing a loan in Whangarei?

When choosing a loan, consider factors such as interest rates, repayment terms, and eligibility criteria to make an informed decision.

* A Nectar Money loan requires responsible borrowing checks and must meet standard borrowing criteria. Interest rates 9.95% - 29.95% p.a. fixed. $240 establishment fee and $1.75 admin fee per repayment apply. Please see our privacy policy and rates and terms or visit our FAQs for the most up to date information. This publication is provided for general information purposes and does not constitute legal, tax or other professional advice from Nectar Money, and it is not intended as a substitute for obtaining advice from a financial advisor or any other professional. We make no representations, warranties or guarantees, whether expressed or implied, that the content in the publication is accurate, complete or up to date.