5 Steps to Secure a Car Loan for Your Second-Hand Car

Introduction

Navigating the world of car loans can be a daunting task, particularly for those aiming to purchase a second-hand vehicle. The average borrowing score significantly influences financing options and interest rates, making it essential for any prospective buyer to grasp the intricacies of securing a loan. This guide provides a clear roadmap, outlining crucial steps to:

  1. Assess financial health
  2. Gather necessary documentation
  3. Explore various financing options

As the market evolves, it raises an important question: how can one ensure they are making the best financial decision amidst a sea of choices?

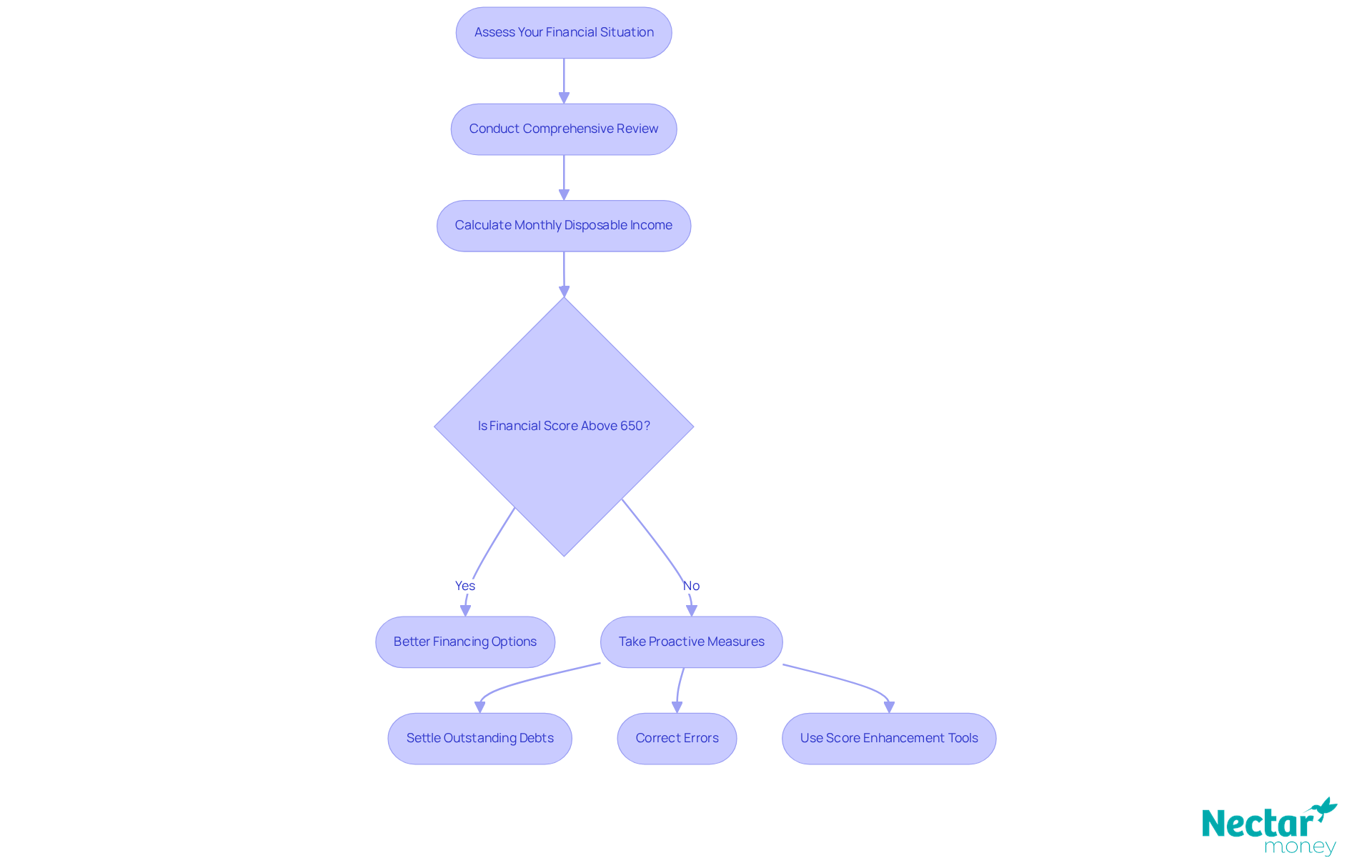
Assess Your Financial Situation

Begin by conducting a comprehensive review of your income, expenses, and existing debts. Calculate your monthly disposable income by deducting your total expenses from your total income. This calculation will clarify how much you can comfortably allocate towards . Additionally, assessing your is crucial, as it significantly impacts your and the .

In 2025, the stands at 715, with a score above 650 typically granting access to . If your score falls below this threshold, it is wise to take before applying for credit. Consider:

  • Correcting errors in your financial report
  • Utilising resources such as score enhancement tools

By ensuring your financial situation is robust, you position yourself for more .

Start with the evaluation of your finances, follow the steps to calculate your disposable income, and check your borrowing score. Depending on the outcome, take appropriate actions to improve your financial health.

Gather Required Documentation

To prepare for your with Nectar Money, it is crucial to gather the following :

  • Proof of Identity: A valid driver’s licence or passport is required to verify your identity.
  • : Recent pay slips or tax returns are necessary, especially for self-employed individuals, to demonstrate .
  • Bank Statements: Provide the last three months of bank statements to showcase your .
  • Credit Report: Acquire a copy of your financial report to evaluate your standing; this is essential for financing approval. Remember, applying for a with Nectar Money won’t adversely affect your credit score if you handle your applications responsibly.
  • Loan Application Form: Complete the lender’s application form, which can often be submitted online for added convenience.

Having these documents organised and ready will significantly reduce the chances of delays during the application process. Financial specialists indicate that ‘ and enhance your chances of approval.’ With Nectar Money, you can borrow up to $30,000 with , making it a for second hand car financing. In New Zealand, lenders generally strive to process car financing applications within one business day, underscoring the importance of . A well-prepared application not only reflects your seriousness but also enhances your credibility with lenders. Additionally, exploring different lender options and preparing questions regarding insurance and credit requirements can further strengthen your application.

At the center is the main requirement, and each branch shows what specific documents you need, making it easy to follow and understand your preparation needs.

Explore Financing Options for Used Cars

When exploring financing options, understanding the distinctions between secured and un is essential for obtaining a purchases, as well as considering other available avenues.

: These loans utilise the vehicle as collateral, typically resulting in lower interest rates ranging from 7.7% to 16.75% per annum. For instance, a secured credit for a $20,000 vehicle over five years at a 14% interest rate would yield monthly repayments of approximately $465. This choice is particularly attractive for purchasers aiming to reduce overall borrowing expenses.

: In contrast to secured options, these loans do not require collateral, making them accessible to a broader range of borrowers. However, they often involve , which can surpass 20% annually, reflecting the heightened risk to lenders. For example, a may have charges starting at 10% annually, significantly affecting the overall expense of ownership.

: Many dealerships offer financing options directly to consumers. While this can be convenient, it is vital to , as may not always provide the most competitive conditions. Reports indicate that over 70% of vehicle purchases in New Zealand were financed through banks or non-bank lenders as of 2024, emphasising the need to consider a .

: These funds can be obtained from banks or online lenders and used for purchasing vehicles. They offer flexibility but require thorough evaluation of interest levels, terms, and charges. For instance, typically varies from 9.95% to 29.95% p.a., depending on the lender and the borrower’s credit profile.

In 2025, the landscape for used car financing continues to evolve, with an increasing focus on digital lending platforms that enable swift approvals and attractive offers. Borrowers are encouraged to monitor market trends and actively compare offers to secure the best financing solution tailored to their needs.

The central topic is the different financing methods available for used cars. Each branch represents a type of financing, and the sub-branches provide important details like interest rates and conditions. This layout helps you quickly understand your options and their implications.

Understand Loan Terms and Conditions

Before finalising your loan, it is crucial to thoroughly review the terms and conditions, focusing on the following key aspects:

  • : Determine whether the rate is fixed or floating. Fixed rates provide stability, ensuring consistent monthly payments, while floating rates may offer lower initial costs but can fluctuate based on market conditions, potentially increasing your repayments over time.
  • : Understand the duration of the credit, which typically ranges from 12 to 84 months. Longer terms may lower your monthly payments but can lead to higher overall interest costs. For example, represented 22% of new vehicle credits in 2025, indicating a trend towards longer repayment durations.
  • : Be aware of any additional costs related to borrowing. Common fees in New Zealand include application fees, which can start at around $510, and early repayment penalties. Understanding these fees is essential to avoid that could impact your budget.
  • : Familiarise yourself with the to ensure you can meet your obligations. Knowing when payments are due and the amount required each month will help you manage your finances effectively. If any terms are unclear, do not hesitate to ask the lender for clarification.
  • Real-World Examples: Consider the experiences of other borrowers. For instance, those who enhanced their credit scores and provided larger down payments frequently obtained more , leading to and decreased overall interest expenses. This emphasises the significance of preparation and comprehending your financial position prior to seeking a loan.

By paying close attention to these factors, you can navigate the vehicle financing process more effectively and secure a that aligns with your financial goals.

At the center, you'll find the main topic of loan terms. Each branch represents a key aspect to consider, with further details branching out, allowing you to explore each area in depth.

Finalize Your Car Loan Agreement

After thoroughly reviewing the , you can confidently finalise your agreement:

  • Sign the Agreement: Ensure that all parties involved sign the document and retain a copy for your records. This step is crucial for maintaining a clear understanding of the terms.
  • Set Up Payment Method: Choose your preferred , such as direct debit or bank transfer. Establishing a reliable payment method is essential for avoiding , which can negatively impact your credit history.
  • Receive Funds: Confirm the timeline and method for , whether it will be sent directly to you or the dealership. In New Zealand, borrowers typically receive funds within one to two business days after approval, allowing for a swift purchase process.
  • : Once you have purchased the car, ensure it is registered in your name and that you have the necessary insurance coverage in place. This step is vital for and financial protection.

Consider the efficiency of this process: Sam B from Cambridge had his financing approved in the morning and was driving home in his new vehicle just two hours later. This demonstrates the potential for quick turnaround times in obtaining a car.

By following these steps and thoughtfully setting up your s, you can navigate the for process with confidence and ease.

Each box indicates a step in the car loan process — follow the arrows to see what comes next. The final box highlights a quick turnaround example to show how fast the process can be.

Conclusion

Securing a car loan for a second-hand vehicle requires a systematic approach that can significantly enhance your chances of approval and favourable terms. By carefully assessing your financial situation, gathering necessary documentation, exploring financing options, understanding loan terms, and finalising agreements, you can navigate this process with confidence and clarity.

Key insights highlight the importance of:

  • Evaluating your financial health
  • Ensuring all required documents are in order
  • Understanding the nuances of different financing options, including secured and unsecured loans

Being aware of the loan’s terms and conditions can prevent unexpected costs and help you manage repayments effectively. Each step plays a crucial role in achieving a successful car loan application.

Ultimately, taking the time to prepare and educate yourself about the car loan process can lead to better financial decisions and a smoother purchasing experience. As the market for used car financing continues to evolve, staying informed and proactive will empower you to secure the best possible financing solutions tailored to your needs.

Frequently Asked Questions

How should I assess my financial situation before applying for a car loan?

Begin by reviewing your income, expenses, and existing debts. Calculate your monthly disposable income by deducting total expenses from total income. Additionally, assess your financial score, as it impacts borrowing eligibility and interest rates.

What is the average borrowing score in New Zealand as of 2025?

The average borrowing score in New Zealand in 2025 is 715. A score above 650 typically grants access to better financing options.

What steps can I take to improve my financial score before applying for credit?

To enhance your financial score, consider settling outstanding debts, correcting errors in your financial report, and utilising score enhancement tools.

What documents do I need to gather for my car loan application with Nectar Money?

You need to gather the following documents: – Proof of Identity (valid driver’s licence or passport) – Proof of Income (recent pay slips or tax returns) – Bank Statements (last three months) – Credit Report – Loan Application Form

Will applying for a car financing option with Nectar Money affect my credit score?

No, applying for a car financing option with Nectar Money will not adversely affect your credit score if you handle your applications responsibly.

What is the maximum amount I can borrow with Nectar Money for a car loan?

You can borrow up to $30,000 with Nectar Money for a car loan, with no early repayment penalties.

How quickly are car financing applications processed in New Zealand?

Lenders in New Zealand generally strive to process car financing applications within one business day.

Why is it important to prepare my documentation before applying for a car loan?

Having your documentation organised reduces the chances of delays during the application process and reflects your seriousness, enhancing your credibility with lenders.

List of Sources

  1. Assess Your Financial Situation
    • Top Tips for Securing Car Finance in 2025 – Blog (https://directcars.co.uk/blog/top-tips-for-securing-car-financing-in-2025)
    • consumerreports.org (https://consumerreports.org/money/car-financing/how-your-credit-score-affects-auto-loan-interest-rates-a9997593057)
    • statista.com (https://statista.com/outlook/co/consumption-indicators/new-zealand?srsltid=AfmBOopY4sAy89lN1pOs56UzBK92UFGLZb7_k_7Epd-LxLQOrV-ocuFW)
    • Car Financing in 2025: News You Can Use (https://44automart.com/bdp/58551/car-buying-tips/car-financing-in-2025-news-you-can-use)
  2. Gather Required Documentation
    • Essential documents list for your loan application – Credit One (https://creditone.co.nz/blog/essential-documents-list-for-your-loan-application)
    • Understanding the Car Loan Process for NZ | Rostron Finance (https://rostron.co.nz/blog/car-loan-process)
    • NZ car loans & finance : AA Money (https://aamoney.co.nz/vehicle-loans/car-loans)
    • 115 Best Motivational Quotes About Finance [2026] (https://acecloudhosting.com/blog/motivational-finance-quotes)
  3. Explore Financing Options for Used Cars
    • Best Car Finance NZ 2026: Compare Loans & Save – April 2026 (https://moneyhub.co.nz/car-finance.html)
    • kiwicarloans.co.nz (https://kiwicarloans.co.nz/blogs/new-vs-used-car-financing-understanding-your-options)
    • New Zealand Auto Finance Industry Report, Industry Size, Industry Share, Industry Major Players, & Industry Growth Analysis (https://tracedataresearch.com/blog/new-zealand-auto-finance-market)
    • Car Finance in NZ: The Complete 2025 Guide to Buying & Finance (https://daveallenmotors.co.nz/blog/car-finance-nz-guide)
    • Car Financing in 2025: News You Can Use (https://44automart.com/bdp/58551/car-buying-tips/car-financing-in-2025-news-you-can-use)
  4. Understand Loan Terms and Conditions
    • Understanding Car Loan Interest Rates – Kiwi Car Loans (https://kiwicarloans.co.nz/blogs/understanding-car-loan-interest-rates)
    • experian.com (https://experian.com/blogs/ask-experian/auto-loan-rates-financing)
    • empower.com (https://empower.com/the-currency/money/buyers-stretch-car-loans-seven-years-news)
    • 5 Things to Know Before Getting Car Finance (https://info.better.co.nz/news/5-things-to-know-before-getting-car-finance)
    • Car Loan Terms You Need to Know – Kiwi Car Loans (https://kiwicarloans.co.nz/blogs/car-loan-terms-you-need-to-know)
  5. Finalize Your Car Loan Agreement
    • A beginner’s guide to getting a car loan in NZ (https://marac.co.nz/blog/a-beginners-guide-to-getting-a-car-loan-in-nz)
    • Understanding the Car Loan Process for NZ | Rostron Finance (https://rostron.co.nz/blog/car-loan-process)
    • Car Finance in NZ: The Complete 2025 Guide to Buying & Finance (https://daveallenmotors.co.nz/blog/car-finance-nz-guide)
    • consumerprotection.govt.nz (https://consumerprotection.govt.nz/help-product-service/cars/paying-registering-insuring-car/loan-for-your-car)
    • autofile.co.nz (https://autofile.co.nz/vehicle-loan-arrears-at-all-time-high-)

* A Nectar Money loan requires responsible borrowing checks and must meet standard borrowing criteria. Interest rates 9.95% - 29.95% p.a. fixed. $240 establishment fee and $1.75 admin fee per repayment apply. Please see our privacy policy and rates and terms or visit our FAQs for the most up to date information. This publication is provided for general information purposes and does not constitute legal, tax or other professional advice from Nectar Money, and it is not intended as a substitute for obtaining advice from a financial advisor or any other professional. We make no representations, warranties or guarantees, whether expressed or implied, that the content in the publication is accurate, complete or up to date.