10 Instant Finance Contacts for Quick Loan Solutions in NZ

Overview

The article titled “10 Instant Finance Contacts for Quick Loan Solutions in NZ” serves as a valuable resource for individuals seeking swift access to loans. It presents a curated list of companies, including Nectar Money and Instant Financial, that leverage technology-driven platforms to deliver quick loan solutions. These organisations are characterised by competitive interest rates and a commitment to responsible lending practises, effectively addressing urgent financial needs. By highlighting these services, the article guides potential borrowers through the loan process, fostering trust in the available options.

Introduction

In the landscape of financial uncertainty, the demand for swift and dependable loan solutions has reached unprecedented levels. New Zealanders are increasingly pursuing instant finance contacts capable of providing immediate relief during unforeseen financial crises. This article explores ten exceptional options for securing rapid loans, emphasising the unique advantages each provider presents. It also addresses the crucial question: how can borrowers effectively navigate the complexities of the lending market to discover the best solutions tailored to their needs?

Nectar Money: Fast Personal Loan Solutions for Immediate Financial Needs

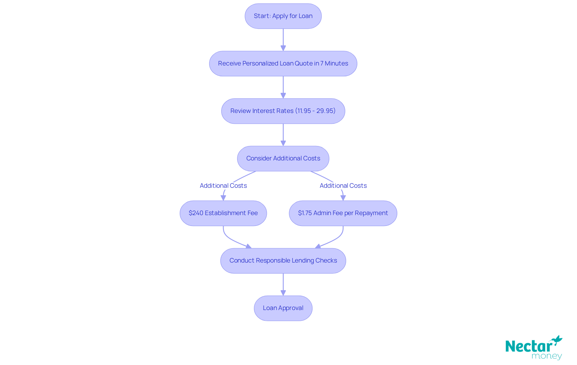
Nectar Money distinguishes itself in New Zealand’s lending landscape by offering an instant finance contact for rapid personal funding options tailored to address urgent financial needs. Through its intuitive online platform, customers can receive personalised loan quotes in just seven minutes—a critical feature for those facing unexpected expenses or emergencies. This swift response is bolstered by the company’s dedication to harnessing technology, making the borrowing process not only quick but also efficient.

With competitive interest rates ranging from 11.95% to 29.95% per annum, borrowers are equipped to tackle their financial challenges effectively. It is crucial to consider the total repayable amount of $25,849, which is influenced by the interest rate, alongside additional costs such as:

  • A $240 establishment fee
  • A $1.75 admin fee per repayment

Furthermore, responsible lending checks are essential to ensure a secure borrowing experience.

The ability to access instant finance contact rapidly, often within hours of approval, positions Nectar Money as a preferred choice for many Kiwis seeking immediate financial relief. Are you ready to explore how Nectar Money can assist you in your time of need?

Follow the flow from top to bottom to see how to apply for a loan, what to expect at each step, and the costs involved. Each box represents a step in the process, while the arrows show you how to move through them.

Instant Financial: Real-Time Access to Earned Wages for Quick Cash Flow

Instant Financial is revolutionising cash flow management by providing real-time access to earned wages. This service allows employees to access a portion of their income prior to payday, addressing the urgent need for financial flexibility. Particularly beneficial for unexpected expenses, it empowers users to avoid high-interest loans that can exacerbate financial strain.

With a significant 86% of employees expressing a desire for same-day pay, Instant Financial adeptly meets this demand. By leveraging advanced technology, the service ensures quick and convenient access to funds, alleviating immediate monetary pressures. This innovative approach not only supports individuals but also contributes to broader economic stability, particularly in New Zealand, where the necessity for instant finance contact is increasingly recognised.

By facilitating early wage access, Instant Financial enables individuals to effectively manage their cash flow. This makes it an appealing option for those seeking immediate financial relief, reinforcing the importance of accessible monetary solutions in today’s fast-paced economic landscape.

The central node represents the core service, while each branch shows different aspects such as employee demand and economic implications. Follow the branches to understand how this service connects to various financial needs and solutions.

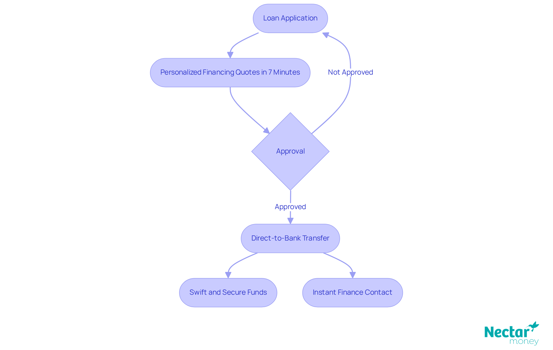
Payouts Network: Direct-to-Bank Transfers for Swift Loan Access

Payouts Network stands out by offering direct-to-bank transfers, ensuring individuals receive their funds swiftly and securely. This service is essential for those needing instant finance contact, as it effectively removes the delays typically associated with traditional banking methods. By streamlining the payment process, Payouts Network significantly enhances the borrowing experience, providing customers with instant finance contact to focus on their financial needs without unnecessary waiting.

Financial analysts have noted that instant finance contact provides quick access to credit, which not only addresses urgent financial requirements but also boosts borrower confidence and satisfaction. Furthermore, this company offers flexible online personal financing options ranging from $2,000 to $40,000, with interest rates starting at 11.95% p.a., and same-day payouts upon approval. Their online platform delivers personalised financing quotes in just seven minutes, ensuring a prompt and responsible lending process.

To fully leverage the advantages of quick credit access, individuals should consider comparing various services, including Nectar Money’s competitive offerings, while also understanding their payment processing times.

Follow the arrows to see the steps involved in securing a loan with Payouts Network. Each box highlights a key stage and its benefits, making it easy to understand how quick access to funds works.

Glassdoor: Employee Insights for Evaluating Loan Providers

Glassdoor serves as an essential tool for prospective clients aiming to assess loan providers through employee insights. By examining employee reviews, individuals can uncover valuable information about a company’s culture, work environment, and customer service practices. This understanding is crucial for making informed decisions regarding lenders, as it often reflects the institution’s reliability and trustworthiness. In fact, over 70% of borrowers report that they consider employee insights before selecting a lender. This trend underscores the increasing significance of company culture in the banking industry. Experts observe that a positive workplace environment directly correlates with improved customer service and overall borrower satisfaction.

As financial expert Diane Brady states, “A strong company culture not only enhances employee satisfaction but also translates into improved customer experiences.” Additionally, testimonials from satisfied customers of Nectar Money highlight the effectiveness of their services. One customer notes, “I needed some quick cash and Nectar came through for me in a big way within the shortest of time…much appreciated Nectar and I highly recommend 👌 them 💯” (Evans Tarus, Google Reviews, March 2024). Another customer, Bee Nolly, praised the professionalism of their staff, stating, “Ishini was outstanding, she was professional and made our lives much easier in this difficult time.” These experiences illustrate how customer feedback can significantly impact decisions made by clients.

As the lending environment evolves, utilising both employee insights and customer endorsements becomes increasingly essential for those seeking instant finance contact and rapid, reliable financial solutions.

The center shows the main topic of evaluating loan providers. The branches highlight key areas that influence decision-making: insights from employees, the importance of company culture, and real customer experiences.

Business Wire: Latest News on Financial Services and Loan Offerings

Remaining informed about the latest changes in the banking services field is crucial for individuals seeking the best funding choices. In 2025, New Zealand’s lending environment is undergoing substantial transformations, with new credit options emerging to address various financial needs. For instance, the one-year fixed mortgage rate has recently decreased to 4.49%, signalling a competitive banking atmosphere that benefits those seeking financing. Financial analysts indicate that this trend reflects a broader shift, as lenders aggressively compete for new business, resulting in more favourable terms for consumers.

To navigate these changes effectively, individuals should follow reputable news sources that provide timely updates on market trends and loan offerings. This approach not only assists in identifying the best monetary products but also enables individuals to adapt to changing market conditions. The rise of green finance, for example, is creating new opportunities for those interested in eco-friendly solutions, with the global green finance market expected to reach USD 28.71 trillion by 2033.

By staying informed about these trends, individuals can make educated choices regarding their monetary requirements, ensuring they capitalise on the most advantageous credit options available in the market.

The central node represents the overall trends in financial services, while the branches show specific areas of interest, helping you understand how they relate to each other and impact consumer choices.

LinkedIn: Networking for Financial Guidance and Loan Assistance

LinkedIn has emerged as a pivotal platform for connecting with financial experts who provide essential advice and assistance for instant finance contact related to funding requests. By actively engaging with industry professionals and participating in specialised groups, individuals can access a wealth of resources and insights that streamline the lending process. Groups focused on personal finance and financial aid grant members access to expert guidance and shared experiences, enhancing their understanding of available options.

Research indicates that a significant number of loan seekers turn to LinkedIn for instant finance contact, highlighting its status as a trusted resource in the financial landscape. Engaging with experts on LinkedIn not only opens doors to customised loan solutions but also provides instant finance contact that fosters relationships, leading to improved decision-making and a higher likelihood of securing favourable loan terms. As finance professionals increasingly leverage LinkedIn for client acquisition, individuals seeking loans can capitalise on this trend by utilising the platform to find the right guidance tailored to their needs.

Start at the center with the main topic of LinkedIn's role, then follow the branches to explore how it connects you with financial experts and the benefits of these connections.

Frank Strategy: Branding Insights for Trustworthy Financial Services

Brand reputation plays a crucial role in establishing trust within the financial services sector. A well-recognised brand signifies reliability and instils confidence among consumers regarding the services provided.

For individuals seeking loans, having instant finance contact with a lender that has a strong brand presence is often pivotal in their decision-making process, as it typically indicates positive customer experiences and a commitment to responsible lending practises.

Marketing professionals emphasise that effective branding strategies are essential for building trust in lending. These strategies communicate transparency and a commitment to customer needs.

In an industry where trust is paramount, brands that prioritise their reputation can significantly influence client choices, leading to stronger customer relationships and enhanced loyalty.

The central idea connects to major themes, illustrating how branding impacts trust and consumer choices in the financial sector. Follow the branches to explore each concept and its significance.

Instant Finance: Diverse Loan Products for Tailored Financial Solutions

Nectar Money offers a diverse range of credit products specifically designed to meet various financial needs, including:

  1. Personal financing
  2. Automobile financing
  3. Emergency funding
  4. Debt consolidation services

With unsecured borrowing amounts spanning from $2,000 to $40,000, borrowers can select the most suitable option tailored to their unique circumstances. Whether the goal is to:

  • Consolidate debt
  • Finance a vehicle
  • Cover unexpected expenses
  • Enhance a home
  • Manage holiday costs
  • Address wedding expenses

there is a fitting solution available. The repayment structure is straightforward, featuring a $240 establishment fee alongside a $1.75 admin fee per repayment, ensuring complete transparency in costs.

Recent data reveals that the average debt consolidation loan amount has risen to $20,000, highlighting the increasing economic pressures experienced by households. By providing customised financial solutions, Nectar Money enhances the borrowing experience and ensures instant finance contact to empower clients to make informed decisions. Financial advisors stress the importance of such tailored offerings, noting they can significantly reduce debt burdens and bolster overall financial stability. As the lending industry continues to evolve, Nectar Money distinguishes itself by adapting its products to the specific needs of clients, guaranteeing that individuals receive the timely support they require.

The central node represents the variety of loan products, while the branches show the main types of loans. Each sub-branch indicates specific purposes for taking out loans, helping you see how Nectar Money can meet diverse financial needs.

Nectar Money: Commitment to Responsible Lending for Financial Stability

Nectar Money emphasises responsible lending practises, ensuring that all financial advances undergo comprehensive checks and criteria. This method protects individuals from the dangers of overextending their resources, promoting long-term economic stability. Financial experts assert that thorough loan assessments are crucial for maintaining a healthy lending environment. For instance, the updated version of the Responsible Lending Code guarantees that individuals are provided only with sums they can manage to repay, underscoring the significance of responsible lending in the economic landscape. By adhering to these principles, Nectar Money not only enhances its reputation as a trustworthy lender but also contributes to the overall economic well-being of its customers.

Recent data reveals that a significant percentage of individuals remain unaware of responsible lending criteria, highlighting the urgent need for lenders to promote transparency and education in their practises. Through its unwavering dedication to responsible lending, Nectar Money distinguishes itself as a leader in the sector, demonstrating that economic stability is attainable when both lenders and borrowers prioritise prudent monetary practises.

The central concept is responsible lending. Branches represent main ideas related to this topic, showing how they connect to the overall goal of financial stability. Each branch may have further details, providing a deeper understanding of the subject.

Quick Access to Funds: Essential Tips for Navigating Loan Processes

Navigating the financing application process can be streamlined by implementing key strategies that enhance your chances of obtaining instant finance contact for quick access to funds.

  1. First, gather all necessary documentation ahead of time—proof of income, identification, and relevant statements. This proactive preparation can significantly minimise delays during the application process.
  2. Second, apply online through the lender’s website, where you can utilise their loan repayment calculator to determine your ideal amount and terms. This approach often leads to conditional approval swiftly, contingent upon responsible lending checks.
  3. Third, conduct thorough research on various lenders to compare interest rates, terms, and eligibility criteria. This enables you to make informed decisions that align with your financial needs.
  4. Additionally, consider leveraging online applications for instant finance contact, as many lenders, including Nectar Money, provide streamlined processes that expedite approvals and funding.

By adopting these strategies, borrowers can enhance their likelihood of securing the financial assistance they need without unnecessary delays.

Each box represents a crucial step in securing a loan. Follow the arrows from one step to the next to see the recommended actions that lead towards obtaining quick access to funds.

Conclusion

In the quest for quick financial solutions, understanding the options available in New Zealand is crucial. This article highlights ten instant finance contacts that cater to various urgent monetary needs, from personal loans to real-time wage access. Each provider, including Nectar Money and Instant Financial, offers unique features designed to streamline the borrowing process, ensuring that individuals can secure funds swiftly and efficiently.

Key insights reveal that platforms like Nectar Money and Payouts Network not only facilitate quick access to funds but also prioritise responsible lending practises. The emphasis on transparency, competitive interest rates, and customer feedback underscores the importance of selecting trustworthy lenders. Moreover, the integration of technology in these services enhances the overall borrowing experience, making it easier for individuals to manage their financial requirements without unnecessary delays.

Ultimately, as the financial landscape continues to evolve, it is imperative for borrowers to stay informed and proactive. By leveraging the resources available, including employee insights and expert guidance on platforms like LinkedIn, individuals can navigate the lending process more effectively. Embracing these innovative solutions will empower individuals to make informed decisions, ensuring they secure the financial assistance they need while fostering long-term economic stability.

Frequently Asked Questions

What is Nectar Money and how does it help with personal loans?

Nectar Money is a lending service in New Zealand that offers fast personal loan solutions through an intuitive online platform. Customers can receive personalised loan quotes in just seven minutes, making it suitable for urgent financial needs.

What are the interest rates associated with Nectar Money loans?

Nectar Money offers competitive interest rates ranging from 11.95% to 29.95% per annum.

What additional costs should borrowers be aware of when taking a loan from Nectar Money?

Borrowers should consider a $240 establishment fee and a $1.75 admin fee per repayment, in addition to the interest rate.

How quickly can borrowers access funds from Nectar Money?

Borrowers can access instant finance contact, often within hours of approval, making it a preferred choice for immediate financial relief.

What is Instant Financial and how does it assist employees?

Instant Financial provides real-time access to earned wages, allowing employees to access a portion of their income before payday. This service helps address urgent financial needs and avoids high-interest loans.

How does Instant Financial benefit employees in New Zealand?

With 86% of employees wanting same-day pay, Instant Financial meets this demand by offering quick and convenient access to funds, which helps manage cash flow and alleviates immediate monetary pressures.

What is the Payouts Network and what services does it offer?

Payouts Network offers direct-to-bank transfers for swift loan access, removing delays typically associated with traditional banking methods. It provides flexible online personal financing options ranging from $2,000 to $40,000.

What are the interest rates and payout options available through Payouts Network?

Payouts Network offers interest rates starting at 11.95% per annum and provides same-day payouts upon approval.

How does the online platform of Payouts Network enhance the borrowing experience?

The online platform delivers personalised financing quotes in just seven minutes, ensuring a prompt and responsible lending process, which enhances borrower confidence and satisfaction.

* A Nectar Money loan requires responsible borrowing checks and must meet standard borrowing criteria. Interest rates 11.95% - 29.95% p.a. fixed. $240 establishment fee, $1.75 admin fee per repayment apply. Please see our privacy policy and rates and terms or visit our FAQs for the most up to date information. This publication is provided for general information purposes and does not constitute legal, tax or other professional advice from Nectar Money, and it is not intended as a substitute for obtaining advice from a financial advisor or any other professional. We make no representations, warranties or guarantees, whether expressed or implied, that the content in the publication is accurate, complete or up to date.