10 Essential Home Refinance Loans Tips for First-Time Borrowers

Introduction

Navigating the world of home refinancing can be daunting, particularly for first-time borrowers who may feel overwhelmed by the multitude of options and potential pitfalls. However, with the right insights and strategies, this process can transform into a pathway to financial empowerment, presenting opportunities for lower interest rates and improved loan terms.

But how can one effectively navigate the complexities of refinancing while steering clear of common mistakes that could result in costly errors? This article presents ten essential tips designed to guide first-time borrowers through the refinancing landscape, ensuring they make informed decisions that align with their financial goals.

Nectar Money: Fast Personal Loan Solutions for Home Refinancing

Nectar Money offers a diverse range of personal loan solutions tailored specifically for home refinancing and renovations. The application process is streamlined, allowing individuals to receive funds in just a few minutes. This efficiency is essential for those in need of cash or financial assistance.

With interest rates ranging from 11.95% p.a. to 29.95% p.a., borrowers can select the amount and repayment option that best suits their unique financial situations. This is particularly beneficial for individuals who often face urgent financial demands. By harnessing advanced technology, Nectar Money simplifies the borrowing experience, making it an attractive choice for those interested in quick funding.

If approved, funds could be deposited into your account on the same day the contract is signed online, enabling individuals to act quickly to secure the resources they need. However, it is crucial for potential borrowers to be aware of the following costs:

  • A $240 setup fee
  • A $1.75 administrative charge per repayment

These costs are significant factors to consider when evaluating loan options.

Each segment represents a different cost associated with the loan — the bigger the segment, the more significant that cost is in the overall loan experience.

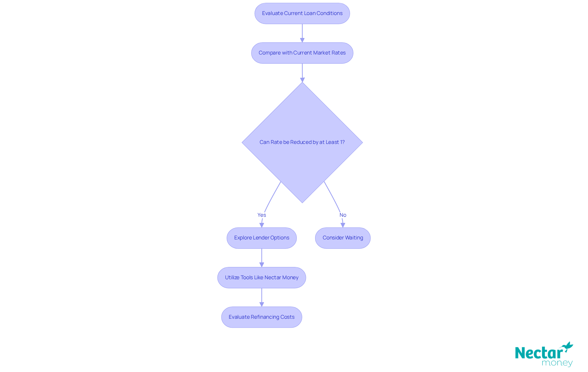
Rate-and-Term Refinance: Adjusting Your Loan for Better Rates


Through rate-and-term restructuring, borrowers can modify their current loans, potentially securing a reduced interest rate or adjusting the loan duration. This adjustment can yield savings over time. First-time borrowers should assess their existing loan conditions and compare them with new options to determine if the modified terms are beneficial.

The guideline suggests that restructuring is advisable only if the interest rate can be lowered by at least one full percentage point—a crucial factor for borrowers. Furthermore, understanding credit scores is vital for understanding available options regarding refinancing and obtaining the best terms. Utilizing tools like Nectar Money’s calculator can facilitate informed decision-making.

It’s important to account for potential costs, including appraisal and credit check fees. Financial consultants emphasize the need to be opportunistic in today’s interest rate environment, suggesting that even slight reductions in rates can lead to significant annual savings when considering total payments. For example, lowering a $300,000 loan from an 8% to a 7.5% rate results in over $100 in monthly savings, amounting to approximately $1,200 annually.

Thus, carefully evaluating your current loan conditions, exploring alternative options, and proactively strategizing can be prudent steps towards achieving financial goals.

This flowchart guides you through the refinancing process. Start by evaluating your current loan, then see if refinancing makes sense based on market rates and costs. Follow the arrows to understand your options and decisions at each step.


Cash-Out Refinance: Unlocking Home Equity for Immediate Needs


A cash-out refinance allows homeowners to access their equity by obtaining a loan for an amount greater than their existing mortgage balance. The resulting difference is disbursed in cash, which can be utilized for various purposes, including home improvements or debt consolidation. This option is particularly advantageous for those aiming to consolidate multiple debts into a single, manageable payment using cash.

However, borrowers should carefully evaluate their financial situation, as these options increase the mortgage balance and may impact future affordability. Nectar Money provides tailored solutions, offering quick quotes and flexible options to help you assess whether a cash-out refinance aligns with your financial goals. Our dedicated team is here to guide you through the process, ensuring you comprehend both the benefits and the risks involved.

Follow the flowchart from the start to see how homeowners can refinance their mortgage, access cash, and consider their options — remember to pay attention to the risks highlighted in the evaluation step.


Credit Score Management: Key to Successful Refinancing


A strong credit score is essential for obtaining favorable loan terms. First-time borrowers should regularly monitor and take proactive measures to enhance their scores, such as:

  1. Paying down debts
  2. Making timely payments

Consistent efforts can help build your credit over time, positioning you for success with refinancing.

Importantly, applying for a loan with this company involves a soft credit check, which means it won’t affect your credit score. This enables individuals to explore their options without the concern of harming their credit. Additionally, Nectar Money surpasses conventional credit evaluations by integrating various data sources to form a thorough assessment, guaranteeing that individuals obtain tailored offers that mirror their actual financial circumstances.

To effectively manage your credit, consider setting up reminders for payments to ensure you never miss a due date.

Follow the arrows to see how each action can help improve your credit score, leading to better refinancing options. Each step is important in building a stronger financial profile.


Compare Lenders: Finding the Best Mortgage Refinance Rates


When comparing lenders, it is essential to evaluate offers and conditions from various lenders. For individuals taking out a loan for the first time, focusing solely on interest rates is not enough; related fees, customer service quality, and the overall loan terms must also be considered. Notably, recent information indicates that almost 14% of borrowers are dissatisfied, suggesting that many individuals could benefit from shopping around to secure better conditions. Financial consultants frequently recommend assessing a combination of rates and fees to make informed decisions.

The streamlined application process of Nectar Money allows borrowers to swiftly acquire quotes from multiple lenders, facilitating the search for the best mortgage refinance rates available. Customers have praised Nectar Money for their efficiency and customer support. One customer stated, “I needed some quick cash and Nectar came through for me in a big way within the shortest of time…much appreciated Nectar and I highly recommend 👌 them 💯.” Furthermore, understanding the potential expenses of restructuring, which can average around $500 for a one-time adjustment, is crucial for making informed decisions. By considering these factors, new clients can more efficiently compare options and secure advantageous conditions.

The central topic is the comparison of mortgage refinance rates, with branches representing different factors that affect your decision — explore each area to learn about costs, services, and real customer experiences.


Closing Costs Awareness: Budgeting for Your Refinance


Closing costs can accumulate significantly during mortgage restructuring, typically ranging from 2% to 6% of the loan amount. For a $200,000 mortgage, this equates to an average between $4,000 and $10,000. Borrowers must proactively plan for these expenses, integrating them into their overall budget.

Key components of closing costs include:

  • Appraisal fees
  • Title insurance
  • Origination fees

All of which can add up quickly. Research shows that approximately 30% of individuals overlook these costs, potentially leading to financial strain if not adequately addressed. Financial tools, such as obtaining quotes and estimates, can assist first-time clients in managing these expenses.

By prioritising transparency and understanding the breakdown of fees, as emphasised by Nectar Money, individuals can make informed decisions. As the landscape of loan restructuring evolves, staying informed about current trends and expenses is essential for optimising savings and ensuring a seamless process. Always compare multiple lender quotes to secure the best deal on refinancing.

Each slice of the pie shows a component of the closing costs. The size of each slice indicates how much that component contributes to the total closing costs — bigger slices mean higher costs.


Document Preparation: Essential Steps for a Smooth Refinance


Effective document preparation is essential for a seamless experience with refinancing, particularly for individuals new to the process. This preparation includes:

  • Proof of income
  • Tax returns
  • Details about existing debts

To apply for a loan with Nectar Money, you will need:

  • Your NZ driver licence or passport
  • Internet banking access for faster processing
  • Information about your income, expenses, and living situation

Statistics indicate that many individuals experience delays, underscoring the need for thorough preparation. Organising these documents can significantly reduce stress and minimise delays. Furthermore, it is important to consider costs, such as:

  • Appraisal fees
  • Credit cheque fees

Nectar Money’s team assists individuals in navigating these requirements, ensuring a more manageable and efficient process for obtaining new loans. By preparing effectively, you can avoid complications.

Each box represents a step in preparing your documents for refinancing. Follow the arrows to see how to progress through the steps and ensure you have everything ready for a smooth experience.


Optimal Timing: When to Refinance Your Mortgage


Timing plays a crucial role in maximising the advantages of restructuring a loan. For individuals taking out a loan for the first time, it is essential to observe interest trends and economic signals closely. This vigilance helps pinpoint the optimal moment. Generally, restructuring loans proves most advantageous when a substantial drop occurs or when an individual’s credit score has improved.

Recent data indicates that some lenders are currently offering their best rates. This situation creates an opportune moment for many to consider refinancing as a way to restructure their loans. Individuals who act swiftly can save money, potentially reducing overall interest costs.

to assist individuals in staying informed about market conditions. This support empowers them to make prompt and informed decisions. By leveraging these insights, borrowers can navigate the refinancing process with confidence and clarity.

Follow the arrows to learn when to consider refinancing your mortgage. Each step helps you determine if the timing is right based on interest rates and your credit score.


Pros and Cons of Refinancing: Weighing Your Options


provide a range of advantages, including lower monthly payments and the opportunity to access cash for various financial needs. However, it is crucial to acknowledge the potential downsides, such as closing costs and the risk of extending the loan term, which may result in paying more interest over time. For individuals taking out a loan for the first time, conducting a thorough assessment of their financial situation and long-term goals is essential to determine if restructuring their loan is a viable option.

consistently emphasise the importance of understanding personal financial requirements before making decisions about refinancing. A significant number of individuals express regret regarding their refinancing choices, underscoring the necessity of careful consideration. Evaluating options is particularly vital for first-time borrowers, who may lack experience navigating the complexities of mortgage offerings.

Successful examples of new clients analysing their refinancing strategies often involve aligning with current market trends, ensuring they secure a more advantageous agreement. Additionally, consulting with a financial advisor can provide valuable insights into the most effective strategies for adjusting loans tailored to individual circumstances. By researching and seeking expert guidance, first-time loan applicants can make informed decisions that align with their financial aspirations.

This chart shows the benefits and drawbacks of refinancing. The green slice highlights the advantages, while the red slice points out the potential downsides. The size of each slice reflects the significance of each aspect in the overall decision-making process.


Avoiding Pitfalls: Common Mistakes in Home Refinancing


First-time borrowers often encounter significant challenges during the process of refinancing, which can lead to financial loss. Common pitfalls include:

  • Failing to shop around for better rates
  • Underestimating closing costs
  • Neglecting to scrutinise the fine print of loan agreements

To mitigate these risks, it is crucial for individuals to engage in thorough research, ask relevant questions, and seek guidance from financial advisors.

Financial experts emphasise that credit scores can substantially impact the results of refinancing, potentially saving borrowers thousands over the life of these loans. This is where professional assistance excels. Its dedication to transparency and education empowers borrowers to navigate the landscape effectively, minimising the chances of errors and ensuring a smoother borrowing experience.

The center represents the main topic, while branches illustrate common mistakes and their solutions. Each branch can be explored for more details about how to avoid costly errors in refinancing.


Conclusion

Navigating the world of home refinance loans can be daunting, particularly for first-time borrowers. Understanding the intricacies of refinancing—evaluating loan options and managing costs—is crucial for informed decision-making. This article highlights essential tips that empower individuals to approach refinancing with confidence, ensuring they secure the best possible terms for their financial situation.

Key insights emphasise the importance of:

  1. Comparing lenders to find competitive mortgage refinance rates
  2. Understanding the implications of closing costs
  3. Preparing necessary documentation to streamline the application process

Additionally, factors such as credit score management and optimal timing for refinancing significantly influence favourable outcomes. By being proactive and informed, first-time borrowers can effectively navigate the refinancing landscape, avoiding common pitfalls that could lead to costly mistakes.

Ultimately, the journey of refinancing a home can yield substantial financial benefits, but it necessitates careful consideration and strategic planning. Individuals are encouraged to:

  • Research thoroughly
  • Consult with financial advisors
  • Leverage resources like Nectar Money to enhance their refinancing experience

By doing so, they can unlock the potential of their home equity and create a more stable financial future.

Frequently Asked Questions

What types of loan solutions does Nectar Money offer?

Nectar Money offers personal loan solutions specifically tailored for home refinancing and renovations.

How long does it take to receive loan quotes from Nectar Money?

The application process is streamlined, allowing individuals to receive customised loan quotes in just a few minutes.

What are the interest rates for loans from Nectar Money?

Interest rates range from 11.95% p.a. to 29.95% p.a.

How quickly can borrowers access funds after being approved?

If approved, funds could be deposited into your account on the same day the contract is signed online.

What fees should potential borrowers be aware of when considering a loan from Nectar Money?

Borrowers should consider a $240 setup fee and a $1.75 administrative charge per repayment.

What is the 1% rule in relation to home refinancing?

The 1% rule suggests that restructuring is advisable only if the interest rate can be lowered by at least one full percentage point.

Why is it important to explore various mortgage lenders when considering refinancing?

Exploring various mortgage lenders helps borrowers understand available options and obtain the best terms for home refinance loans.

What is a cash-out refinance?

A cash-out refinance allows homeowners to access their home equity by obtaining home refinance loans for an amount greater than their existing mortgage balance, with the difference disbursed in cash.

What should first-time borrowers consider when evaluating cash-out refinance options?

First-time borrowers should carefully evaluate the increase in mortgage balance and how it may impact future financial stability.

How can Nectar Money assist with debt consolidation?

Nectar Money provides tailored debt consolidation loan solutions, offering quick quotes and flexible options to help assess whether a cash-out refinance aligns with financial goals.

List of Sources

  1. Nectar Money: Fast Personal Loan Solutions for Home Refinancing
    • nectar.co.nz (https://nectar.co.nz/master-the-personal-loan-in-nz-your-step-by-step-guide)
    • lenny.co.nz (https://lenny.co.nz/blog/finance/fast-loan-approval-in-nz-key-things-to-know-before-you-apply)
    • nectar.co.nz (https://nectar.co.nz/10-key-insights-on-home-interest-rates-in-nz-for-borrowers)
  2. Rate-and-Term Refinance: Adjusting Your Loan for Better Rates
    • Doing these 5 key steps ‘will allow you to move quickly’ for a mortgage refinance, expert says (https://cnbc.com/2025/08/21/how-to-prepare-for-a-mortgage-refinance.html)
    • nedbankprivatewealth.com (https://nedbankprivatewealth.com/case_studies/helping-an-entrepreneur-refinance-his-home)
    • nectar.co.nz (https://nectar.co.nz/master-mortgage-quotes-4-steps-to-secure-the-best-deal)
    • Does the mortgage refinancing 1% rule still apply this fall? Here’s what some experts think. (https://cbsnews.com/news/does-the-mortgage-refinancing-1-percent-rule-still-apply-fall-2025-what-experts-think)
    • pggwre.co.nz (https://pggwre.co.nz/news/property-market-interest-rate-insights)
  3. Cash-Out Refinance: Unlocking Home Equity for Immediate Needs
    • fundmaster.co.nz (https://fundmaster.co.nz/how-cash-out-refinancing-works-tap-into-your-homes-value-in-2025)
    • House-rich, cash-poor homeowners are tapping their record-high equity to cut their debts (https://finance.yahoo.com/news/house-rich-cash-poor-homeowners-are-tapping-their-record-high-equity-to-cut-their-debts-144134222.html)
    • New residential mortgage lending by borrower type (C31) (https://rbnz.govt.nz/statistics/series/lending-and-monetary/new-residential-mortgage-lending-by-borrower-type)
  4. Credit Score Management: Key to Successful Refinancing
    • Mortgage refinancing demand surges. Here’s who can benefit now. (https://cbsnews.com/news/mortgage-refinancing-demand-surges-heres-who-can-benefit-now)
    • How to Build Credit in New Zealand (https://moneyhub.co.nz/how-to-build-credit-in-new-zealand.html)
    • rnz.co.nz (https://rnz.co.nz/news/business/531476/how-to-be-financially-average)
    • How your credit score affects your mortgage options – Mortgage Link Ltd (https://mortgagelink.co.nz/about/news/how-your-credit-score-affects-your-mortgage-options)
  5. Compare Lenders: Finding the Best Mortgage Refinance Rates
    • rbnz.govt.nz (https://rbnz.govt.nz/statistics/series/exchange-and-interest-rates/new-residential-mortgage-weighted-average-interest-rates)
    • Record number of mortgage holders switching lenders (https://1news.co.nz/2025/07/30/record-number-of-mortgage-holders-switching-lenders)
    • opespartners.co.nz (https://opespartners.co.nz/mortgage/interest-rates)
    • mpamag.com (https://mpamag.com/nz/news/general/mortgage-refinancing-hits-record-high-as-fixed-terms-roll-off/544451)
    • Mortgage rates have fallen to the lowest in a year. Should you refinance? (https://nbcnews.com/business/real-estate/lower-mortgage-rates-refinance-rcna239416)
  6. Closing Costs Awareness: Budgeting for Your Refinance
    • Refinancing A Mortgage: What It Means, How It Works | Bankrate (https://bankrate.com/mortgages/how-does-refinancing-a-mortgage-work)
    • Mortgage refinancing questions homeowners should be thinking about now (https://cbsnews.com/news/mortgage-refinancing-questions-homeowners-should-be-thinking-about-september-2025)
    • Cash-Out Refinance Closing Costs | 2026 (https://themortgagereports.com/74024/cost-to-refinance-a-mortgage)
  7. Document Preparation: Essential Steps for a Smooth Refinance
    • What to consider about mortgage refinancing now (https://cbsnews.com/news/what-to-consider-about-mortgage-refinancing-september-2025)
    • Doing these 5 key steps ‘will allow you to move quickly’ for a mortgage refinance, expert says (https://cnbc.com/2025/08/21/how-to-prepare-for-a-mortgage-refinance.html)
    • bnz.co.nz (https://bnz.co.nz/personal-banking/life-moments/refinancing-your-mortgage)
    • Record number of mortgage holders switching lenders (https://1news.co.nz/2025/07/30/record-number-of-mortgage-holders-switching-lenders)
  8. Optimal Timing: When to Refinance Your Mortgage
    • Mortgage rates have fallen to the lowest in a year. Should you refinance? (https://nbcnews.com/business/real-estate/lower-mortgage-rates-refinance-rcna239416)
    • fundmaster.co.nz (https://fundmaster.co.nz/perfect-timing-when-to-refinance-your-mortgage-in-new-zealand)
    • nectar.co.nz (https://nectar.co.nz/10-key-insights-on-home-interest-rates-in-nz-for-borrowers)
    • Refinance demand is 81% higher than it was a year ago, thanks to falling mortgage rates (https://cnbc.com/2025/10/22/refinance-demand-is-81percent-higher-than-it-was-a-year-ago-thanks-to-falling-mortgage-rates.html)
    • canstar.co.nz (https://canstar.co.nz/home-loans/when-will-interest-rates-go-down)
  9. Pros and Cons of Refinancing: Weighing Your Options
    • bankrate.com (https://bankrate.com/loans/student-loans/financial-milestone-survey)
    • Should I refinance my mortgage? (https://cnbc.com/select/pros-and-cons-of-refinancing-home)
    • savings.com.au (https://savings.com.au/news/3-in-5-have-home-loan-regrets-survey)
    • goodreturns.co.nz (https://goodreturns.co.nz/article/976522377/refinancing-becoming-a-hot-option-for-borrowers.html)
    • trademe.co.nz (https://trademe.co.nz/c/property/article/the-pros-and-cons-of-refinancing-your-mortgage?srsltid=AfmBOorWG44eleTkRubH92HdiXldI6MGwgz3LHaMdXKC-z0W-0N3oVOa)
  10. Avoiding Pitfalls: Common Mistakes in Home Refinancing
  • 3 big mortgage rate mistakes to avoid now that rates are cooling again (https://cbsnews.com/news/big-mortgage-rate-mistakes-to-avoid-now-that-rates-are-cooling-again)
  • mpamag.com (https://mpamag.com/nz/news/general/mortgage-refinancing-hits-record-high-as-fixed-terms-roll-off/544451)
  • rclco2024.lvdev.net (https://rclco2024.lvdev.net/resources/case_studies)

* A Nectar Money loan requires responsible borrowing checks and must meet standard borrowing criteria. Interest rates 9.95% - 29.95% p.a. fixed. $240 establishment fee and $1.75 admin fee per repayment apply. Please see our privacy policy and rates and terms or visit our FAQs for the most up to date information. This publication is provided for general information purposes and does not constitute legal, tax or other professional advice from Nectar Money, and it is not intended as a substitute for obtaining advice from a financial advisor or any other professional. We make no representations, warranties or guarantees, whether expressed or implied, that the content in the publication is accurate, complete or up to date.