10 Benefits of Nectar Money’s Instant 500 Loan for Kiwis

Overview

Nectar Money’s Instant 500 Loan provides Kiwis with immediate financial relief through a streamlined application process, ensuring same-day funding and flexible repayment terms tailored to individual budgets. This loan offers quick access to funds for unexpected expenses, making it a vital resource for those in need.

Moreover, the emphasis on responsible lending practises reinforces trust and credibility. With competitive interest rates, this option stands out in the market, appealing to borrowers seeking financial assistance.

In summary, Nectar Money’s Instant 500 Loan is designed not only to meet urgent financial needs but also to support borrowers in a responsible manner, making it a compelling choice for many.

Introduction

Nectar Money’s Instant 500 Loan emerges as a beacon of financial relief for Kiwis confronting unexpected expenses. This innovative lending solution promises rapid access to funds while prioritising user-friendly processes and flexible repayment options, making it an appealing choice for those in need. But in a market teeming with lending options, what distinguishes Nectar Money from the competition?

Exploring the benefits of this instant loan reveals that it not only addresses immediate financial needs but also fosters long-term economic health for borrowers. With its commitment to providing swift financial support, Nectar Money positions itself as a trustworthy partner in navigating financial challenges.

Nectar Money: Instant 500 Loan for Quick Financial Relief

Nectar Money’s instant 500 loan provides immediate financial relief for Kiwis, especially for those handling wedding expenses. This financial assistance, which includes an instant 500 loan, provides a swift solution for unexpected costs, allowing borrowers to access funds quickly and bypass the lengthy processes typical of traditional lenders.

With a strong focus on user experience, the application process is streamlined, ensuring customers can receive personalised funding quotes. If approved, borrowers can have the funds deposited into their accounts on the same day they sign their contracts online.

Moreover, Nectar’s inclusive lending standards accommodate renters and non-homeowners, broadening access to this financial support. This means a wider variety of Kiwis can benefit from the assistance they need.

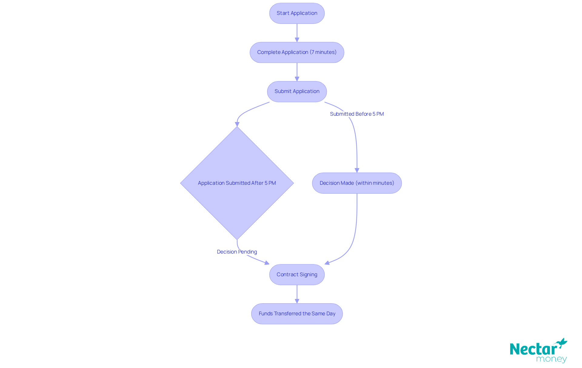
This flowchart shows the steps to obtain an instant loan. Follow the boxes and arrows to see how to apply, what happens next, and where to go if you're approved or not.

Rapid Approval Process: Get Funds When You Need Them

Nectar’s financial service features a swift approval procedure, allowing borrowers to obtain an instant 500 loan with a decision on their application within minutes. This is a crucial advantage for individuals facing emergencies or unexpected expenses, such as when they need an instant 500 loan. Research shows that about 70% of borrowers seek an instant 500 loan to gain rapid access to funds, often within the same day. By leveraging advanced technology, Nectar reduces paperwork and streamlines the verification process, allowing Kiwis to access the support they need without unnecessary delays.

Completing the application for an instant 500 loan takes roughly 7 minutes, and if the contract is signed before 5 PM on weekdays, funds can be transferred the same day. With interest rates starting from 11.95% p.a. and a personalised instant 500 loan estimate available instantly, this efficiency not only enhances customer satisfaction—evidenced by over 1,000 positive reviews—but also positions Nectar’s service as a premier choice for individuals seeking an instant 500 loan in New Zealand’s evolving lending landscape.

Follow the steps from starting your application to receiving your funds. Each box represents an action you need to take or a decision point, helping you understand how quickly you can get your loan.

Flexible Repayment Terms: Tailor Your Loan to Fit Your Budget

Nectar Money recognises that each borrower’s economic landscape is unique. This understanding drives them to offer flexible repayment terms tailored to fit personal budgets. Customers can select from various repayment plans, allowing them to manage their payments efficiently without compromising their economic stability. Such flexibility is vital for fostering economic well-being and minimising the risk of default.

Statistics reveal that borrowers are increasingly inclined towards repayment plans that cater to their financial circumstances, with many opting for monthly schedules that align with their income cycles. By providing tailored repayment options, Nectar Money enhances customer satisfaction and promotes responsible borrowing practises.

For individuals managing personal finances in New Zealand, evaluating your budget is essential before making a financial commitment. Consider factors such as:

  1. Monthly expenses
  2. Income fluctuations
  3. Potential unexpected costs

By doing so, you can select a repayment plan that keeps your loan manageable, ultimately supporting your long-term financial health.

Start with the main idea in the center, then follow the branches to explore repayment options and important budget factors that can affect your loan management.

Competitive Interest Rates: Save More on Your Loan

This financial institution offers competitive interest rates starting at 11.95% p.a., presenting an opportunity for significant savings for borrowers. By leveraging technology and minimising overhead costs associated with physical branches, Nectar Money can extend these savings to its customers. This commitment to affordability positions their financial offerings as a compelling choice for Kiwis looking to lower their borrowing expenses.

As we look ahead to 2025, the disparity in interest rates between online lenders and traditional banks is becoming increasingly evident. Conventional banks typically require 15-20 business days for approval, whereas this service can deliver tailored credit quotes in just seven minutes. Such technological efficiency not only enhances convenience but also contributes to lower overall expenses for borrowers, making this service a prudent option for those seeking to save on borrowing.

Clients can obtain an instant 500 loan as part of the range of loans from $500 to $1,500, with flexible terms spanning 6 months to 5 years. This flexibility underscores the accessibility and adaptability of their financial products, reinforcing the notion that Nectar Money is well-equipped to meet the diverse needs of its clientele.

This chart shows the difference in interest rates between Nectar Money and traditional banks — a smaller slice means a better rate. The teal slice represents the lower rate from Nectar Money, highlighting how much you can save on your loan.

Diverse Loan Options: From Personal to Holiday Loans

Nectar Money offers a diverse range of credit products tailored to meet various financial needs, including:

  • personal financing
  • auto financing
  • emergency funding
  • debt consolidation
  • holiday financing

This extensive selection empowers borrowers to select the most suitable option for their unique circumstances. Whether they are looking to purchase a new vehicle, consolidate existing debts, or finance a well-deserved getaway, Nectar Money provides a fitting solution.

In New Zealand, personal financing options have gained significant popularity, with a notable percentage of borrowers gravitating towards them over other credit types. Currently, 27% of Kiwis hold personal debts, reflecting a growing trend towards these flexible financial solutions. By addressing a variety of financial situations, Nectar Money positions itself as a versatile lending option for Kiwis in need of an instant 500 loan for immediate financial support.

Start at the center with 'Diverse Loan Options', then explore each branch to see what types of loans are available and how they can help with different financial needs.

Responsible Lending Practices: Ensuring Financial Well-Being

The organisation prioritises responsible lending practises by implementing comprehensive checks and criteria for all credit applications. This meticulous approach safeguards borrowers from the risks of overextending their finances.

To request financial assistance, applicants need to have their NZ driver licence or passport, internet banking access for quicker processing, and details about their employment, income, expenses, and living situation. Digital verification speeds up the process, ensuring that applicants can receive timely responses.

By thoroughly evaluating each applicant’s repayment ability, Nectar Money not only encourages economic well-being but also nurtures responsible borrowing practises among its clients. Recent trends indicate that consumers are increasingly struggling with personal loan repayments, underscoring the necessity for lenders to conduct diligent assessments.

In fact, statistics reveal that borrowers who undergo rigorous checks are less likely to default, reinforcing the value of responsible lending. As the non-bank lending sector continues to expand, adhering to these principles becomes crucial in ensuring that borrowers can access credit without facing undue hardship.

Furthermore, with the updated Responsible Lending Code set to take effect on July 31, 2024, the emphasis on responsible lending practises is more relevant than ever. These practises not only safeguard borrowers but also assist debt consolidators in their efforts to lead clients towards sustainable monetary solutions.

At the center, we have responsible lending, branching out into important aspects like application criteria and evaluation steps. Each branch highlights how these elements contribute to the overall goal of safeguarding borrowers and promoting financial health.

Same-Day Funding: Access Cash Instantly

Nectar Money’s Instant 500 Loan captures attention with its same-day funding option, allowing borrowers to access cash almost immediately upon approval. This feature is crucial for Kiwis facing unexpected expenses, such as medical bills or urgent home repairs, where timely financial support can significantly alleviate stress. In 2025, a substantial percentage of borrowers expressed the necessity for an instant 500 loan, highlighting the demand for swift monetary solutions.

With these funds, individuals can secure urgent assistance without the protracted delays typically associated with traditional lending processes. As a monetary expert aptly stated, ‘Economic freedom involves being free from worries about unforeseen costs,’ and the instant 500 loan serves as an excellent example of this principle by providing rapid access to funds when they are most needed.

To access cash immediately through Nectar’s service, borrowers simply complete the streamlined application process. Upon approval, funds are transferred directly to their bank accounts, ensuring they can address their urgent financial needs without hesitation. This seamless approach not only enhances the borrowing experience but also reinforces the brand’s commitment to providing reliable financial solutions.

This flowchart guides you through the process of getting an Instant 500 Loan — start from applying, go through approvals, and end with accessing your funds. Each box represents a key step in making it all happen!

Credit Rating Improvement: Build Your Financial Future

This service not only provides prompt assistance but also plays a crucial role in enhancing borrowers’ credit scores. By consistently reporting payment history to credit bureaus, Nectar Money empowers customers to cultivate a positive credit profile over time. This proactive approach highlights the significance of responsible borrowing as a critical step toward achieving long-term economic well-being.

Statistics indicate that effectively managing loans, particularly through timely repayments, can significantly boost credit scores. This reinforces the value of maintaining a good repayment history. As borrowers demonstrate their dependability, they position themselves for improved economic opportunities in the future. Take action now to secure your financial future.

Start at the center with the main topic. Each branch represents a key concept related to improving credit ratings, showing how actions and services connect to long-term financial health.

Stress Reduction: Simplifying Your Financial Journey

Navigating financial challenges can be overwhelming; however, this service is dedicated to easing that journey for its customers. With a streamlined online application process for secured vehicle financing, borrowers can easily apply on Nectar Money’s website and often receive conditional approval within minutes. This significantly reduces the time and effort typically required for conventional financing. Clients can explore customised borrowing options using the repayment calculator, which helps them identify their optimal amount and terms based on their financial situation. This user-focused approach simplifies the borrowing process and enhances borrower satisfaction, reflecting a shift towards more accessible financial services, as evidenced by the growing demand for digital lending options.

The company’s commitment to flexibility allows clients to tailor repayment options to their unique economic circumstances, further alleviating the stress associated with debt management. The platform supports the upload of necessary documentation, such as proof of income and ID, ensuring a seamless application process. Additionally, customers are required to provide qualifying vehicle details within 60 days of receiving their conditional approval. By prioritising user-friendly design and functionality, the platform empowers borrowers to focus on pertinent information, facilitating effective loan management. This emphasis on simplification fosters a more positive borrowing experience and contributes to improved financial well-being, enabling users to navigate their financial obligations with greater ease and confidence.

Each box represents a step in the borrowing process. Follow the arrows to understand how you move from one step to the next in your financial journey.

Customer-Centric Service: Redefining Online Lending

The platform is transforming online lending by emphasising customer-centric service and financial literacy. By prioritising the unique needs and preferences of borrowers, it guarantees that clients receive tailored support throughout their loan journey. This commitment to customer satisfaction not only enhances the overall experience but also fosters enduring relationships with borrowers. As a result, this financial service stands out in a competitive lending landscape, where personalised assistance is increasingly valued.

Recent statistics reveal that borrowers utilising online lending platforms report elevated satisfaction levels, highlighting the effectiveness of Nectar Money’s approach. Innovations in customer service—such as streamlined application processes and responsive support teams—further elevate the borrower experience, empowering individuals to navigate their financial needs with confidence. This strategic focus on service excellence positions the platform as a leader in the evolving online lending market.

The center represents the main focus of customer-centric service. Branches show different aspects that contribute to this approach, making it easy to explore how they are interconnected.

Conclusion

Nectar Money’s Instant 500 Loan emerges as a crucial financial resource for Kiwis in need of immediate support for unforeseen expenses. By streamlining the borrowing process and providing quick access to funds, this service meets the urgent financial demands of individuals while advocating for responsible lending practises.

Key benefits such as rapid approval, flexible repayment terms, competitive interest rates, and a variety of loan options are prominently featured. The opportunity to secure same-day funding and enhance credit ratings through responsible borrowing further highlights the advantages of selecting Nectar Money. These attributes not only elevate customer satisfaction but also empower borrowers to manage their financial responsibilities effectively.

In a landscape where financial challenges can arise unexpectedly, the significance of accessible and customer-focused lending solutions is paramount. By embracing the benefits of Nectar Money’s instant loan services, individuals can experience improved financial well-being and reduced stress. For those navigating financial uncertainties, exploring these options may serve as the initial step toward achieving greater economic freedom and stability.

Frequently Asked Questions

What is Nectar Money’s instant 500 loan?

Nectar Money’s instant 500 loan provides immediate financial relief for Kiwis, particularly for unexpected expenses, allowing borrowers to access funds quickly without the lengthy processes typical of traditional lenders.

How does the application process work for the instant 500 loan?

The application process is streamlined and takes roughly 7 minutes to complete. Customers receive personalised funding quotes, and if approved, funds can be deposited into their accounts on the same day they sign their contracts online.

How quickly can borrowers expect approval for the instant 500 loan?

Borrowers can receive a decision on their application within minutes, which is crucial for those facing emergencies or unexpected expenses.

What are the interest rates for the instant 500 loan?

Interest rates for the instant 500 loan start from 11.95% per annum.

Who can apply for Nectar Money’s instant 500 loan?

Nectar Money accommodates a wide range of applicants, including renters and non-homeowners, making the loan accessible to a broader variety of Kiwis.

What are the repayment options available for the instant 500 loan?

Nectar Money offers flexible repayment terms tailored to fit individual budgets. Customers can choose from various repayment plans, including monthly schedules that align with their income cycles.

Why is it important to evaluate your budget before taking out a loan?

Evaluating your budget is essential to select a repayment plan that keeps the loan manageable. Factors to consider include monthly expenses, income fluctuations, and potential unexpected costs, which support long-term financial health.

* A Nectar Money loan requires responsible borrowing checks and must meet standard borrowing criteria. Interest rates 11.95% - 29.95% p.a. fixed. $240 establishment fee, $1.75 admin fee per repayment apply. Please see our privacy policy and rates and terms or visit our FAQs for the most up to date information. This publication is provided for general information purposes and does not constitute legal, tax or other professional advice from Nectar Money, and it is not intended as a substitute for obtaining advice from a financial advisor or any other professional. We make no representations, warranties or guarantees, whether expressed or implied, that the content in the publication is accurate, complete or up to date.