10 Bad Credit Loans with Guaranteed Approval in NZ

Introduction

Navigating the world of finance can be daunting, particularly for those grappling with bad credit. In New Zealand, the pursuit of loans with guaranteed approval often feels like a significant challenge. However, gaining a clear understanding of the landscape can open doors to essential financial support. This article explores ten key providers offering bad credit loans, showcasing the opportunities available for individuals in need of quick and reliable funding.

With varying terms and conditions across providers, how can borrowers ensure they make informed choices without falling into a cycle of debt?

Nectar Money: Fast Personal Loans for Bad Credit with Guaranteed Approval


This company specialises in 1,000 nz, providing loans for individuals with poor credit through a streamlined application process that allows borrowers to secure funds in just seven minutes.

With interest rates spanning from 11.95% p.a. to 29.95% p.a., this provider distinguishes itself through a commitment to customer service, ensuring that borrowing options are specifically designed to meet each individual’s financial circumstances.

It is essential for borrowers to consider the establishment fee of $240 and a $1.75 administration fee per repayment, as these are part of the overall cost of borrowing.

Furthermore, the company offers tools to manage their finances effectively, offering the flexibility to repay their loans in a single instalment on a weekly, fortnightly, or monthly basis.

By reporting payment histories to credit agencies, this service not only provides swift monetary support but also aids in improving credit scores.

This approach positions the company as a trustworthy option for those seeking 1,000 nz in New Zealand’s dynamic lending environment.

Each slice of the pie represents a different cost associated with the loans. The bigger the slice, the more significant that cost is in the overall borrowing experience.


MoneyHub: Your Guide to Bad Credit Loans and Alternatives

Nectar Money serves as a crucial resource for individuals navigating the challenging landscape of limited financial options. It offers flexible loans tailored for significant expenses, emergencies, and personal needs. This empowers borrowers to identify the most suitable choices for their unique financial situations. Importantly, no lender in New Zealand can guarantee approval for 1,000 nz when there is a poor financial history, which is a critical consideration for many borrowers.

Additionally, for renters in New Zealand, there are options assisting with relocation expenses, deposits, and essential household items. Beyond traditional financing, the service highlights alternative funding options such as peer-to-peer lending and financial cooperatives. These alternatives often present more favorable terms for individuals with less-than-ideal financial backgrounds. For instance, these options typically offer lower interest rates, starting at around 9.9%, compared to the higher rates associated with poor financing, which can range from 10.95% to 29.95%, depending on the provider.

Borrowers should also note that applying for financing entails a soft inquiry, which does not affect their credit score. Moreover, it is important for borrowers to understand their financial standing. However, it is essential to remain vigilant regarding the potential risks tied to poor financing options, including high fees and unfavorable terms. By leveraging insights and resources, borrowers can make informed decisions that align with their financial goals, ultimately enhancing their chances of securing the resources they need.

The central node represents the main topic, with branches showing different aspects of bad credit financing. Each color-coded branch helps distinguish between services, alternatives, risks, and considerations, making it easy to navigate.

NeedMoneyNow: Quick Cash Loans for Bad Credit Approval

Nectar Money excels in providing personal loans, such as quick cash loans, tailored for individuals facing challenges with poor credit. Their streamlined application process emphasizes speed, allowing borrowers to access funds on the same day following approval. This urgency is crucial for those encountering financial emergencies or crises, delivering solutions that significantly alleviate stress for borrowers, empowering them to address urgent financial obligations without delay. Services like Nectar Money are increasingly vital, as they offer options to respond to the demand for loans in New Zealand, particularly for those with difficult financial histories.

This company offers loans ranging from $2,000 to $40,000, with interest rates starting at 11.95% per annum, ensuring competitive choices for borrowers. Additionally, there is a $240 establishment fee and a $1.75 admin fee per repayment. By providing a reliable avenue for financial assistance, Nectar Money serves as a key player in the landscape of bad credit loans, ensuring that individuals can secure the monetary assistance they require without unnecessary hurdles. The funding request undergoes responsible lending assessments and financial criteria evaluations, guaranteeing a comprehensive review of each borrower’s circumstances.

Follow the arrows to see how to apply for a loan. Each step shows what happens next, from submitting your application to receiving your funds, making it clear and straightforward.

MaxLoans: Understanding Bad Credit Loans and Credit Inquiries


MaxLoans provides essential insights into subpar financing options, particularly regarding the effects of inquiries on application processes. It is crucial for borrowers to understand the difference between hard and soft inquiries.

  1. Hard inquiries occur when lenders assess your financial history as part of the application process; these can temporarily lower your score by fewer than five points.
  2. However, multiple hard inquiries in a short period can amplify this negative impact, indicating higher risk to lenders.
  3. Importantly, multiple inquiries for a home or auto loan are typically counted as one inquiry within a specific timeframe of 14 to 45 days.

Conversely, soft inquiries, such as those made during prequalification or account reviews, do not affect scores and remain on reports for two years without indicating repayment risk. At Nectar Money, you can receive an immediate quote through a gentle inquiry that won’t impact your score, allowing you to explore your options without the worry of damaging your credit. Following this, prompt verification and approval ensure that you can confidently proceed with your application.

Maintaining a robust credit score is vital for securing superior loan options. Borrowers are entitled to a complimentary annual report on their finances from each of the three major credit bureaus, which is essential for monitoring financial health. Strategies to enhance credit ratings include:

  • Making timely payments
  • Reducing outstanding debts
  • Scrutinising reports for inaccuracies

By actively managing their financial health, borrowers can enhance their chances of securing 1,000 nz. Therefore, understanding the implications of loan inquiries and taking proactive steps to improve borrowing health can lead to more favorable options in New Zealand, particularly when considering options such as 1,000 nz, where grasping the economic implications is critical.

This flowchart shows how different types of credit inquiries affect your financial health. Follow the arrows to see how hard inquiries can lower your score, while soft inquiries do not. The strategies at the bottom help you improve your credit rating.


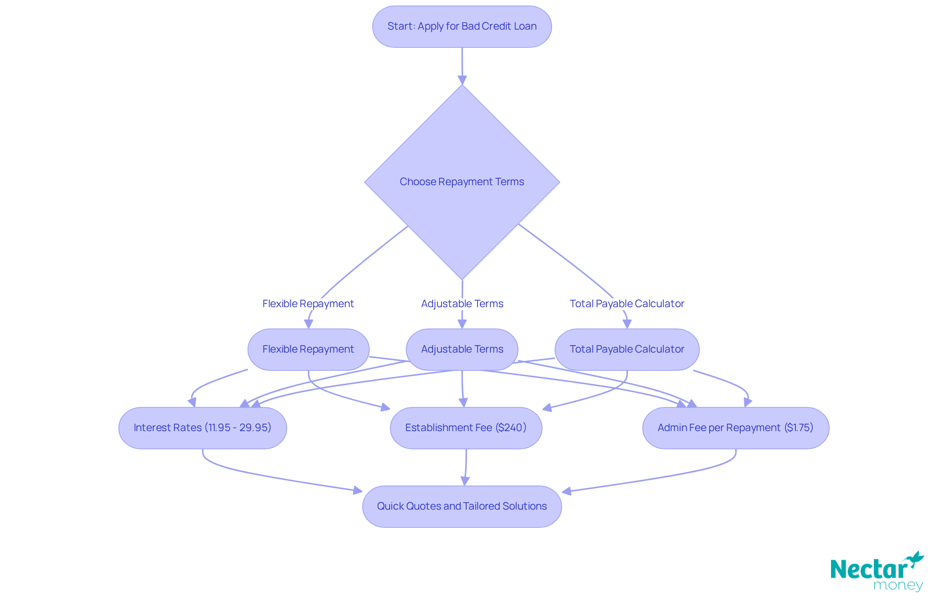
GrabALoan: Flexible Repayment Options for Bad Credit Loans


This financial service offers loans specifically designed for borrowers looking for 1,000 nz. Understanding that financial situations can vary greatly, it provides flexibility, allowing borrowers to choose what best fits their needs. With interest rates between 11.95% p.a. and 29.95% p.a., the loan includes responsible lending checks, a $240 establishment fee, and a $1.75 admin fee per repayment. This ensures borrowers can access quick quotes and tailored financing solutions.

Moreover, the service delivers transparency regarding repayment amounts, which helps mitigate the risk of default. This clarity ensures that borrowers can fulfil their obligations without unnecessary stress, making 1,000 nz an ideal option for those seeking financial assistance.

This flowchart shows the steps to apply for a bad credit loan. Start at the top and follow the arrows to see your options and what fees you can expect.


Pepper Money: Home Loans for Borrowers with Bad Credit


This company specialises in providing up to $1,000 NZ for borrowers with challenging financial backgrounds, recognising that a weak history should not prevent individuals from accessing essential funds. With flexible loan options, the company offers personal loans, including vacation funding and home improvement loans, tailored to meet the unique circumstances of each borrower.

Their approach emphasises a comprehensive evaluation of the borrower’s financial situation, promoting financial stability, rather than relying solely on credit score assessments. This commitment empowers individuals to secure the funds they need for medical expenses, urgent travel, or other personal financing objectives. By prioritising understanding and support, this company fosters a pathway to financial empowerment.

This mindmap illustrates how Pepper Money supports borrowers with bad credit through various services and approaches — explore each branch to learn more about their offerings and philosophy.


QuickLoans: Loans for Unemployed Kiwis with Bad Credit

The company specialises in providing loans, such as personal loans, for unemployed Kiwis dealing with poor credit. Recognising the unique challenges this demographic faces, the service is designed to be user-friendly and efficient. By integrating various data sources, the company constructs a comprehensive economic profile, enabling them to offer tailored borrowing solutions, including loan options, that accurately reflect the applicants’ financial situations, rather than relying solely on a figure from a report. This thorough approach considers diverse income streams, such as government assistance, rental earnings, child support, or freelance tasks, which can significantly enhance eligibility for loans.

In 2025, the average approval rates for unemployed Kiwis with poor credit have demonstrated positive trends, with Nectar Money adapting its criteria to accommodate a range of economic circumstances. Financial experts highlight the importance of factoring in income when applying for loans, as this can bolster the chances of approval. For instance, income from part-time jobs or government aid can be critical in demonstrating financial stability.

By expanding the scope of acceptable income, this service not only facilitates access to loans but also empowers borrowers to rebuild their financial health, making it an essential resource. With support and guidance, Nectar Money provides the necessary resources for financial recovery. You can explore your financing options anonymously or reach out to our approachable Kiwi-based team if you have any questions. As Mark Benson, a money adviser, aptly notes, ‘Financial recovery is a journey, not a destination,’ underscoring the importance of taking proactive steps toward economic recovery.

Each box represents a step in the loan application journey. Follow the arrows to understand how each step connects, and note that including diverse income streams can improve your chances of approval.

Alternate Finance: Loans for Beneficiaries with Guaranteed Approval


This organisation provides 1,000 nz loans, specifically tailored for recipients, ensuring that individuals relying on government aid can access essential monetary assistance. Their services are designed, allowing beneficiaries to secure funds swiftly and effectively, often with minimal hassle. With careful assessment, the company delivers loans based on a comprehensive financial profile, simplifying the management of unexpected expenses.

The loans include a $240 establishment fee and a $1.75 admin fee per repayment, which are crucial considerations during the application process. Customer testimonials highlight the reliability and convenience of the company’s services, particularly for low-income individuals, with many praising the quick approval process. Financial advisors underscore the importance of such services, noting that they empower government assistance recipients to bolster their financial stability.

By optimising the borrowing process and emphasising responsible lending practices—comprising thorough lending checks and adherence to standard lending criteria—to supporting those in vulnerable economic situations.

Start at the center with the main topic of loans, and follow the branches to explore the different aspects like process, costs, and customer feedback. Each branch helps you understand how these loans work and their importance for those in need.


NeedMoneyNow: Simple Steps to Secure Bad Credit Loans

In New Zealand, obtaining 1,000 nz can be straightforward with the right approach. To enhance your chances of approval, consider these steps:

  1. Assess Your Situation: Start by evaluating your current financial status. Understand your income, expenses, and debts to present a clear picture to potential lenders.
  2. Gather Necessary Documentation: Prepare essential documents, including proof of identity (such as a NZ Driver Licence or passport), proof of income (like payslips or bank statements), and proof of address. Having these ready can streamline the application process.
  3. Research Potential Lenders: Not all lenders share identical standards for financing those with bad credit. Explore options from both traditional banks and online lenders, as many online lenders offer 1,000 nz with quick approval. Online applications can take less than 10 minutes and may lead to decisions within 24 hours.
  4. Improve Your Credit Score: While poor credit does not automatically exclude you from financing, improving your credit score can greatly increase your approval prospects. Pay off outstanding debts and ensure timely payments on existing obligations.
  5. Consider Secured Financing: If possible, consider applying for a secured loan, which is backed by an asset. This can lower the risk for lenders and may result in better interest rates.
  6. Seek Professional Advice: Engaging with monetary advisors can provide tailored guidance on enhancing your application. Specialists suggest being open about your financial circumstances and having a clear strategy for how you plan to utilise the funds.
  7. Learn from Successful Examples: Many borrowers with bad credit have effectively obtained funds by following these steps. For instance, individuals who meticulously prepared their documentation and demonstrated stable income often found lenders willing to work with them.

By adhering to these guidelines, borrowers can navigate the lending landscape more efficiently, significantly enhancing their opportunities to obtain 1,000 nz.

Each box represents a step in the process to secure a loan. Follow the arrows to see how each step leads to the next and ultimately helps you get the funding you need.

Responsible Lending: Key Considerations for Securing Bad Credit Loans

Accountable lending is paramount when navigating the landscape of poor financing. Borrowers must meticulously evaluate their repayment capabilities, taking into account factors such as income, existing debts, and potential future expenses. The overall cost of borrowing through bad credit loans can significantly exceed that of conventional options, making it vital to understand the full implications. For example, borrowers should recognise that interest rates can differ greatly, and terms may encompass hidden fees that can escalate the total cost.

Informed decision-making is crucial for securing funding that aligns with an individual’s financial situation. This requires not only a grasp of credit terms but also seeking advice from financial consultants who can provide insights into available options. They often stress the necessity of a tailored repayment plan, which should be customised to individual circumstances rather than adopting a one-size-fits-all approach.

As we approach 2025, key considerations for obtaining loans in New Zealand include:

  1. Ensuring that lenders comply with regulations, which necessitate transparency.
  2. Lenders are dedicated to these practices, ensuring that borrowers are treated fairly and ethically throughout the lending process.

By prioritising responsible lending, borrowers and lenders can collaboratively achieve better financial outcomes.

The center is about responsible lending. Each branch shows a different area to think about when securing a loan, and you can follow the branches to see more details on each topic.

Conclusion

Navigating the world of bad credit loans in New Zealand can be a daunting task; however, numerous options exist that offer guaranteed approval for those in need. This article highlights key providers such as Nectar Money, NeedMoneyNow, and MaxLoans, each offering tailored solutions for individuals facing financial challenges. By understanding the intricacies of these loans, borrowers can make informed decisions that align with their unique financial situations.

The insights shared throughout this piece emphasise the importance of responsible lending practises, transparent communication, and the necessity of evaluating one’s financial health before committing to a loan. From exploring flexible repayment options to recognising the impact of credit inquiries, each point serves to empower borrowers, enabling them to enhance their chances of securing the funds they require.

Ultimately, as borrowers consider their options for bad credit loans with guaranteed approval in New Zealand, it is crucial to approach the process with diligence and awareness. By taking the time to assess financial circumstances, gather necessary documentation, and seek guidance when needed, individuals can pave the way for improved financial stability. The journey toward economic recovery is indeed long, but with the right resources and a proactive mindset, achieving financial empowerment is within reach.

Frequently Asked Questions

What is Nectar Money?

Nectar Money is a company that specialises in providing fast personal loans for individuals with bad credit, offering guaranteed approval for loans up to 1,000 NZD through a streamlined application process.

How quickly can I get a loan from Nectar Money?

Borrowers can secure customised financial quotes in just seven minutes, and in many cases, access funds on the same day following approval.

What are the interest rates for loans through Nectar Money?

Interest rates range from 11.95% p.a. to 29.95% p.a., depending on the borrower’s financial circumstances.

What fees should I be aware of when borrowing from Nectar Money?

There is an establishment fee of $240 and a $1.75 administration fee per repayment that borrowers should consider when calculating the total cost of borrowing.

How does the repayment structure work?

Nectar Money offers a fixed repayment structure, allowing borrowers to repay their loans in a single instalment on a weekly, fortnightly, or monthly basis.

Does borrowing from Nectar Money help improve my credit score?

Yes, by reporting payment histories to credit agencies, Nectar Money aids in improving borrowers’ credit scores over time.

What alternatives does Nectar Money provide for bad credit loans?

Nectar Money highlights alternative funding options such as peer-to-peer lending and financial cooperatives, which may offer more favourable terms than traditional bad credit loans.

Can I apply for a loan without affecting my credit score?

Yes, applying for financing through Nectar Money involves a soft inquiry, which does not impact your credit score.

What should I consider before taking a loan from Nectar Money?

Borrowers should be aware of the potential risks associated with poor financing options, including elevated interest rates and additional fees, and ensure they are making informed decisions aligned with their financial goals.

List of Sources

  1. Nectar Money: Fast Personal Loans for Bad Credit with Guaranteed Approval
    • nectar.co.nz (https://nectar.co.nz/master-same-day-personal-loans-a-step-by-step-guide-for-kiwis)
    • nectar.co.nz (https://nectar.co.nz/your-step-by-step-guide-to-emergency-loans-for-bad-credit)
    • Secure Emergency Personal Loans with Bad Credit: A Step-by-Step Guide – Nectar Money (https://nectar.co.nz/secure-emergency-personal-loans-with-bad-credit-a-step-by-step-guide)
    • Nectar Review (https://moneyhub.co.nz/nectar-review.html)
    • nectar.co.nz (https://nectar.co.nz/master-bad-credit-and-loan-strategies-for-better-approval)
  2. MoneyHub: Your Guide to Bad Credit Loans and Alternatives
    • Business Loans for Bad Credit in New Zealand 2025 | Bizcap (https://bizcap.nz/blog/business-loans-for-bad-credit-in-new-zealand-what-are-your-options-in-2025)
    • skfg.co.nz (https://skfg.co.nz/how-to-choose-the-right-bad-credit-personal-loan-in-nz)
    • Bad Credit Personal Loans – July 2025 (https://moneyhub.co.nz/bad-credit-loans.html)
    • Home Loans For ‘Bad’ Credit Borrowers (https://peppermoney.co.nz/home-loans/bad-credit)
    • First Credit Union Named MoneyHub’s Favourite Personal Lender | First Credit Union (https://firstcreditunion.co.nz/news/first-credit-union-named-moneyhubs-favourite-personal-lender)
  3. NeedMoneyNow: Quick Cash Loans for Bad Credit Approval
    • creditone.co.nz (https://creditone.co.nz/quick-quote)
    • Bad Credit Personal Loans – July 2025 (https://moneyhub.co.nz/bad-credit-loans.html)
    • Lending and monetary statistics (https://rbnz.govt.nz/statistics/series/lending-and-monetary)
    • Bad Credit Loans NZ – Fast Approval & Easy Terms | Max Loans (https://maxloans.co.nz/personal-loans/bad-credit-loans)
    • 9 best same-day personal loans of 2026 (https://cnbc.com/select/6-personal-loans-thatll-get-you-funded-in-as-little-as-1-business-day)
  4. MaxLoans: Understanding Bad Credit Loans and Credit Inquiries
    • experian.com (https://experian.com/blogs/ask-experian/hard-inquiry-vs-soft-inquiry)
    • investopedia.com (https://investopedia.com/terms/c/credit-inquiry.asp)
    • creditkarma.com (https://creditkarma.com/credit/i/hard-credit-inquiries-and-soft-credit-inquiries)
    • equifax.com (https://equifax.com/personal/education/credit/report/articles/-/learn/understanding-hard-inquiries-on-your-credit-report)
  5. QuickLoans: Loans for Unemployed Kiwis with Bad Credit
    • jvmlending.com (https://jvmlending.com/blog/alternative-income-sources-for-a-loan-qualification-saves-many-deals)
    • quickloans.co.nz (https://quickloans.co.nz/borrower-form)
    • How to Improve Your New Zealand Credit Score in 6 Months (https://quickloans.co.nz/how-to-improve-your-credit-score-in-6-months-or-less)
    • quickloans.co.nz (https://quickloans.co.nz/debt-consolidation-loans-and-other-types-of-finance)
    • moneyhub.co.nz (https://moneyhub.co.nz/payday-loans.html)
  6. Alternate Finance: Loans for Beneficiaries with Guaranteed Approval
    • bbc.com (https://bbc.com/news/business-18273739)
    • quickloans.co.nz (https://quickloans.co.nz/guide-in-getting-beneficiary-cash-loans)
    • alternate.nz (https://alternate.nz)
    • quickloans.co.nz (https://quickloans.co.nz/loans/beneficiary-loans)
    • alternatefinance.co.nz (https://alternatefinance.co.nz/the-truth-behind-beneficiary-loans)
  7. NeedMoneyNow: Simple Steps to Secure Bad Credit Loans
    • Average New Zealand Household Debt Level (https://moneyhub.co.nz/average-nz-household-debt-levels.html)
    • lenny.co.nz (https://lenny.co.nz/blog/finance/fast-loan-approval-in-nz-key-things-to-know-before-you-apply)
    • Your 2025 checklist for a fast business loan approval in NZ | Prospa NZ (https://prospa.co.nz/blog/your-2025-checklist-for-a-fast-business-loan-approval-in-nz)
    • Generation Debt Report 2025: How Debt Affects Kiwis’ Lives (https://onechoice.co.nz/news-vault/generation-debt-report-2025)
  8. Responsible Lending: Key Considerations for Securing Bad Credit Loans
  • Lenders: Their responsibilities to you – Community Law (https://communitylaw.org.nz/community-law-manual/chapter-25-credit-and-debt/lenders-their-responsibilities-to-you)
  • What lenders must do | Consumer Protection (https://consumerprotection.govt.nz/help-product-service/borrowing-money/what-lenders-must-do)
  • experian.co.uk (https://experian.co.uk/blogs/latest-thinking/guide/affordability-vulnerability-responsible-lending)
  • Lender responsibility principles | Commerce Commission (https://comcom.govt.nz/business/credit-providers/the-lender-responsibility-principles)

* A Nectar Money loan requires responsible borrowing checks and must meet standard borrowing criteria. Interest rates 9.95% - 29.95% p.a. fixed. $240 establishment fee and $1.75 admin fee per repayment apply. Please see our privacy policy and rates and terms or visit our FAQs for the most up to date information. This publication is provided for general information purposes and does not constitute legal, tax or other professional advice from Nectar Money, and it is not intended as a substitute for obtaining advice from a financial advisor or any other professional. We make no representations, warranties or guarantees, whether expressed or implied, that the content in the publication is accurate, complete or up to date.