Discover the Best Home Loan Rates in NZ for Debt Consolidation

Overview

This article delves into the best home loan rates in New Zealand, specifically tailored for debt consolidation. It underscores the importance of platforms like MoneyHub and Canstar, which offer invaluable resources for borrowers to compare mortgage options. Current trends reveal competitive rates below 6%, a significant advantage for individuals seeking to consolidate debt and enhance their financial management. By leveraging these insights, borrowers can make informed decisions that align with their financial goals.

Introduction

Navigating the intricate landscape of home loans presents a significant challenge, particularly for those seeking to consolidate debt and enhance their financial standing. With a multitude of options at their disposal, understanding the best home loan rates in New Zealand is essential for making informed decisions. This article explores the premier resources and platforms that enable borrowers to discover competitive rates and customise their financial strategies. However, with interest rates fluctuating and market dynamics ever-evolving, how can prospective homeowners guarantee they are securing the most advantageous deal?

Nectar Money: Fast Personal Loan Solutions for Home Buyers

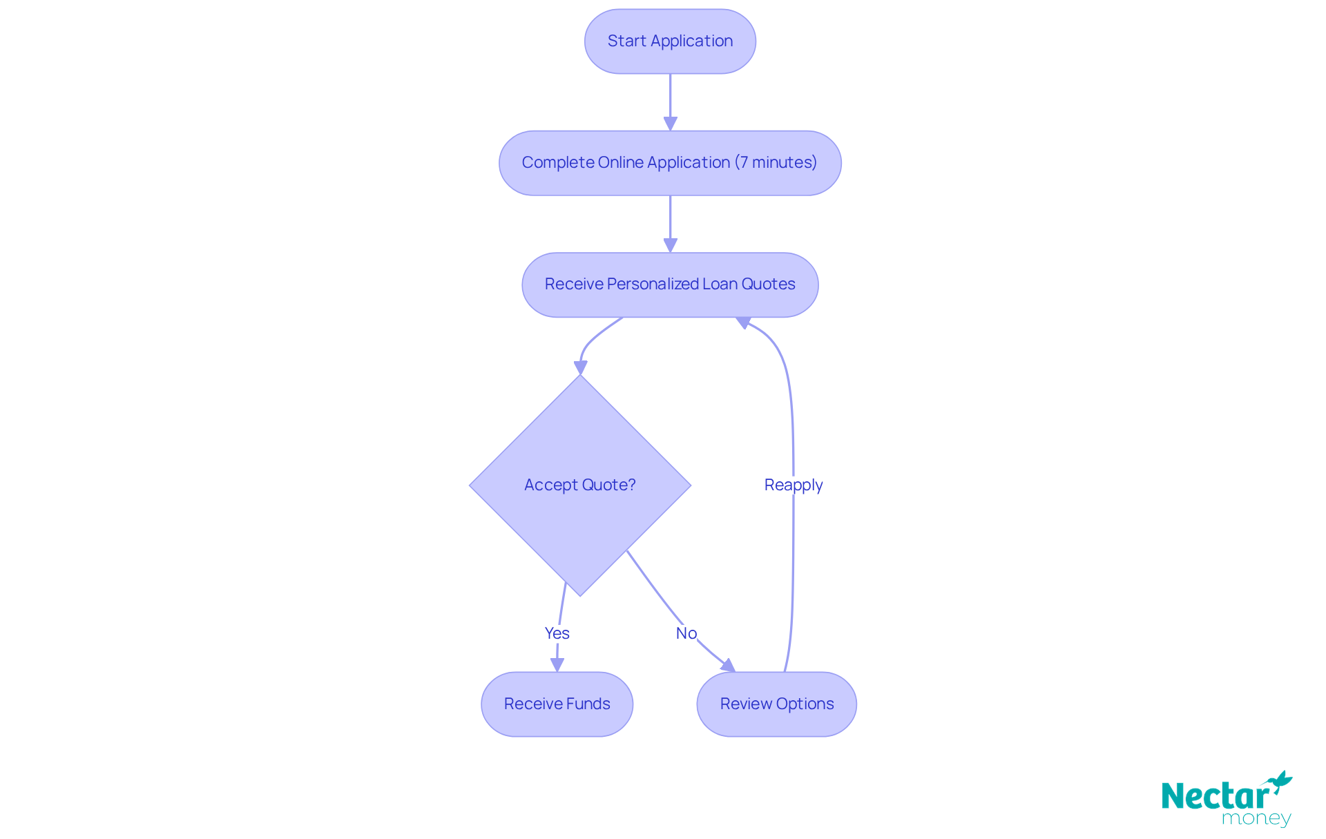
Nectar Money offers quick personal financing options tailored for property purchasers, featuring an online application process that takes just seven minutes. This swift approach enables borrowers to receive personalised loan quotes that align with their unique financial situations. Such efficiency is crucial for individuals looking to secure funds for property purchases, renovations, or debt consolidation.

With interest rates starting at 9.95% p.a., Nectar Money emerges as an appealing choice for Kiwis seeking the nz in urgent financial support. Financial experts emphasise that rapid loan applications can significantly streamline the property purchasing process, empowering borrowers to act swiftly in a competitive market.

As the personal lending landscape evolves in 2025, platforms like Nectar Money exemplify the shift towards faster, more accessible financing solutions, facilitating the journey toward homeownership.

Follow this flowchart to see how easy it is to apply for a loan! Start with the application, receive quotes, and decide whether to accept. Each step helps you move closer to securing your funds.

Canstar: Compare the Lowest Mortgage Rates for First Home Buyers

Canstar provides an extensive comparison tool that helps first-time home buyers easily find the best home loan rates nz available. By evaluating over 130 mortgage products from various lenders, Canstar enables buyers to make informed decisions tailored to their financial situations. This resource is vital for individuals entering the housing market, as it highlights and potential savings.

In 2025, the average floating investment mortgage interest stands at 6.56%, with a minimum of 6.39% and a maximum of 6.89%. The typical 1-year fixed investment mortgage percentage is 5.03%, ranging from a low of 4.75% to a high of 5.35%. These figures underscore the necessity of utilising comparison tools to effectively navigate the complexities of mortgage options.

Statistics reveal that a significant portion of first-time buyers in New Zealand face challenges in securing affordable housing, with the national median property value reaching $857,280. Many buyers are actively seeking ways to alleviate their financial burden. Platforms like Canstar play a crucial role in assisting these buyers in locating the best home loan rates nz, ensuring they can access the best possible mortgage offers.

Moreover, the introduction of cashback incentives and competitive pricing from lenders, such as The Co-operative Bank’s 1% cashback on new property loans over $250,000, up to a maximum of $15,000, further enhances the appeal of using comparison tools. These incentives can lead to substantial savings, making property ownership more attainable for many Kiwis.

As the market continues to evolve, first-time property purchasers are encouraged to leverage resources like Canstar to compare mortgage costs and secure the best home loan rates nz, ultimately paving the way for a more sustainable financial future.

This pie chart breaks down the mortgage options available to first-time buyers. The larger the slice, the more significant that option is in the context of mortgage rates and incentives.

MoneyHub: Your Guide to the Best Home Loan Rates in NZ

MoneyHub serves as a comprehensive resource for exploring the best home loan rates nz, making it particularly beneficial for those considering debt consolidation. Recent statistics reveal that around 30% of borrowers utilise mortgages for consolidating debt, underscoring the rising trend of leveraging property equity to manage financial responsibilities. The platform empowers users to assess prices, fees, and terms from various banks, ensuring they identify the most advantageous options tailored to their financial situations.

Current market trends indicate that major banks are now offering the best home loan rates nz, with many reducing their home financing interest rates to below 6%. This competitive landscape is fueled by expectations of further reductions to the Official Cash Rate (OCR), projected to stabilise around 2.5% by year-end. Financial consultants recommend that individuals consider locking in these lower long-term rates to mitigate potential increases in the future.

Moreover, platforms like MoneyHub simplify the debt consolidation process by providing clear comparisons of financial products, enhancing decision-making for consumers. As one financial expert noted, “Combining debt through a mortgage can significantly reduce monthly payments and streamline finances, especially in a fluctuating interest environment.”

With the ongoing shifts in the housing market, now presents an ideal opportunity for homeowners to and take advantage of the best home loan rates NZ.

The central node represents the overall topic, with branches showing related themes. Each color-coded branch connects to specific insights, making it easy to navigate the relationships between home loan rates and consumer advice.

Westpac: Diverse Home Loan Options with Competitive Rates

Westpac stands out in New Zealand’s lending environment by providing the nz along with a comprehensive range of home loan options designed to meet diverse client needs. Among these options are fixed, floating, and split-rate mortgages, which provide the best home loan rates nz, featuring competitive terms such as 4.49% per annum for a one-year fixed mortgage. This positions Westpac as a significant player in the market. The bank’s focus on customised solutions empowers clients to select offerings that align with their financial goals, including the best home loan rates nz, whether they prefer the stability of fixed terms or the flexibility of variable options.

Recent trends indicate a growing preference for fixed-interest mortgages among loan seekers who are looking for the best home loan rates nz, driven by a desire for stability in a fluctuating interest landscape. Additionally, the option to split between fixed and variable rates enables homeowners to secure the best home loan rates nz, providing a strategic approach to manage potential future increases and enhancing their overall satisfaction with mortgage choices. This thoughtful design of loan products not only caters to current market demands but also fosters long-term client relationships.

The center represents Westpac's home loan offerings, with branches showing different types of mortgages. Each branch breaks down into specifics like rates and features, helping you understand how each option meets various client needs.

Mortgages.co.nz: Stay Updated with the Latest Mortgage Rates

Mortgages.co.nz serves as an essential resource for individuals aiming to stay informed about the latest mortgage prices in New Zealand. With real-time information on from various lenders, users can efficiently compare and evaluate their options. This capability is crucial for those looking to secure the best home loan rates nz in a fluctuating market. By leveraging this platform, borrowers can navigate the complexities of mortgage options with confidence and clarity.

Squirrel: Access Competitive Interest Rates and Expert Advice

Squirrel empowers borrowers by offering competitive financing options and expert mortgage guidance tailored to individual financial needs. Their team of skilled mortgage advisors is dedicated to helping clients navigate the lending landscape, ensuring they find the most suitable financing solutions. With fixed rates starting at 4.49%, Squirrel provides the , making it a preferred choice for those seeking affordability alongside personalised service.

Statistics reveal that a significant number of borrowers in New Zealand report high satisfaction with mortgage brokers, underscoring the value of expert assistance in securing favourable financing terms. Notably, Squirrel has garnered 1,473 five-star reviews on Shopper Approved, a testament to its commitment to client satisfaction. The company’s unique structure, characterised by a predominantly salaried advisory team, fosters a high-performance culture that enhances service quality.

Brokers emphasise the importance of understanding each client’s distinct situation, enabling them to recommend tailored solutions that align with financial objectives. As of 2025, Squirrel continues to refine its residential financing offerings, ensuring clients benefit from the best home loan rates NZ and the latest market trends. Regular mortgage reviews are encouraged, helping clients stay informed and optimise their borrowing strategies.

This mindmap illustrates how Squirrel provides competitive mortgage services, highlighting the importance of rates, customer satisfaction, and personalized advice. Each branch shows a different aspect of their offerings.

BNZ: Explore Green Home Loan Options for Sustainable Living

Nectar Money presents adaptable funding options for property enhancement, significantly increasing both asset value and family comfort. Property owners can utilise these funds for a range of improvements, whether addressing immediate repairs or planning for intended upgrades, ensuring their homes remain safe and enjoyable. In New Zealand’s competitive housing market, well-planned enhancements can help achieve the best home loan rates nz, leading to substantial long-term financial benefits.

Nectar Money provides financing of up to $50,000, with attractive interest rates starting at 5.5% annually. This enables individuals to manage their personal finances effectively while making informed decisions that elevate their . Such a commitment to financial literacy and flexible financing options empowers homeowners to tackle unforeseen repairs and invest in their properties, ultimately fostering a more comfortable living environment.

The central node represents the main topic of green home loans, while branches illustrate different aspects such as funding amounts and benefits. Follow the branches to see how each element contributes to sustainable living.

Good Returns: Financial Insights to Navigate Home Loan Rates

Good Returns serves as an essential resource for borrowers navigating the complexities of home financing to secure the best home loan rates nz. This platform provides thorough analysis on market trends and interest rate predictions, empowering users to compare lenders to discover the best home loan rates nz effectively. Such information is invaluable for individuals looking to consolidate debt or finance significant purchases, as it equips them with the crucial insights needed to secure optimal financing terms.

For those considering debt consolidation, Nectar Money offers a Debt Consolidation Loan that allows individuals to merge up to $30,000 without incurring early repayment penalties. This financial support simplifies debt management by consolidating multiple payments into a single, manageable instalment that aligns with the individual’s income schedule. Furthermore, Nectar Money’s application process is designed for efficiency and ease, offering competitive rates while adhering to responsible lending practises.

Statistics indicate that many individuals lack a comprehensive understanding of their home financing options. This underscores the importance of utilising platforms like Good Returns alongside Nectar Money’s flexible solutions to enhance and empower informed decision-making.

The central node represents the overall theme of home loan insights. Branches illustrate key resources and products, while sub-nodes detail specific features and benefits. This structure helps visualize how these elements contribute to informed financial decisions.

Nectar Money: Responsible Lending for Sustainable Borrowing

Nectar Money prioritises responsible lending practises, ensuring that all loans undergo rigorous checks and criteria. This approach not only protects individuals from financial overextension but also promotes . Notably, a significant percentage of individuals have reported enhancements in their credit ratings, thanks to the diligent reporting of payment histories to credit bureaux. This practise enhances individual financial profiles and contributes to a healthier lending environment.

Financial specialists emphasise the importance of comprehensive credit assessments, asserting their necessity for ensuring the stability of individuals and fostering long-term financial health. By focusing on these responsible lending practises, Nectar Money is actively redefining the borrowing landscape in New Zealand to provide the best home loan rates nz.

The center of the mindmap shows the main focus on responsible lending, with branches leading to related concepts. Follow each branch to see how different elements contribute to sustainable borrowing and improved credit ratings.

Nectar Money: Quick Loan Quotes for Fast Home Buying Decisions

Nectar Money provides swift loan estimates, empowering property buyers to make informed decisions in a competitive market. With an application process crafted for efficiency, borrowers can receive in as little as seven minutes, enabling quick evaluation of their financing options. This rapid response is crucial for those aiming to secure a residence promptly, allowing them to capitalise on emerging opportunities. Financial specialists underscore that in today’s fast-paced environment, the capacity to obtain timely funding evaluations significantly influences property purchasing decisions, making it essential for prospective buyers to secure the best home loan rates nz and act decisively.

By streamlining the application process, Nectar Money enhances the borrowing experience while positioning itself as a vital resource for individuals navigating the complexities of property ownership in New Zealand. Borrowers can apply for amounts ranging from $2,000 to $50,000, with terms spanning from 6 months to 5 years, subject to lending criteria and affordability checks. Furthermore, with an establishment fee of $240 and a $1.75 admin fee per repayment, borrowers gain a clearer understanding of the financial implications of their loans.

As financial expert Peter Warden points out, exploring multiple offers can lead to better terms, further highlighting the necessity of quick assessments in securing favourable financing. Additionally, grasping the impact of the Official Cash Rate (OCR) on borrowing costs is essential for making informed decisions to secure the best home loan rates nz.

This flowchart guides you through the steps needed to apply for a loan, from filling out the application to making a decision based on your quotes and fees.

Conclusion

Securing the best home loan rates in New Zealand is a critical step for individuals aiming to manage their finances effectively, particularly when considering debt consolidation. This article highlights various platforms and resources available to assist borrowers in navigating the lending landscape, ensuring they can make informed decisions tailored to their unique financial situations.

Key insights underscore the importance of leveraging comparison tools like Canstar, which evaluates numerous mortgage products, and platforms such as MoneyHub, which simplifies the process of assessing rates and terms from different banks. Additionally, lenders like Nectar Money and Westpac stand out for their competitive offerings and personalised support, catering to the diverse needs of borrowers. The emphasis on responsible lending practises further reinforces the necessity for consumers to remain informed and proactive in their borrowing strategies.

Ultimately, the significance of understanding home loan rates cannot be overstated. By utilising available resources and expert advice, individuals can enhance their financial literacy and make choices that align with their long-term goals. Embracing these strategies not only facilitates better financial management but also paves the way for sustainable homeownership in New Zealand.

Frequently Asked Questions

What financing options does Nectar Money offer for home buyers?

Nectar Money offers quick personal financing options tailored for property purchasers, featuring an online application process that takes just seven minutes.

How does Nectar Money’s loan application process benefit borrowers?

The swift application process enables borrowers to receive personalised loan quotes that align with their unique financial situations, which is crucial for securing funds for property purchases, renovations, or debt consolidation.

What are the starting interest rates for loans from Nectar Money?

Interest rates from Nectar Money start at 9.95% per annum.

How does Canstar assist first-time home buyers?

Canstar provides an extensive comparison tool that helps first-time home buyers find the best home loan rates available by evaluating over 130 mortgage products from various lenders.

What are the current average mortgage interest rates in New Zealand?

As of 2025, the average floating investment mortgage interest is 6.56%, with a minimum of 6.39% and a maximum of 6.89%. The typical 1-year fixed investment mortgage percentage is 5.03%, ranging from 4.75% to 5.35%.

What challenges do first-time buyers in New Zealand face regarding housing?

A significant portion of first-time buyers in New Zealand face challenges in securing affordable housing, with the national median property value reaching $857,280.

What incentives are available for new property loans in New Zealand?

Lenders such as The Co-operative Bank offer cashback incentives, like 1% cashback on new property loans over $250,000, up to a maximum of $15,000.

How does MoneyHub help borrowers looking for home loan rates?

MoneyHub serves as a comprehensive resource for exploring the best home loan rates and allows users to assess prices, fees, and terms from various banks, particularly beneficial for those considering debt consolidation.

What trend is observed regarding banks’ home loan interest rates?

Major banks are offering competitive home loan rates, with many reducing their interest rates to below 6%, driven by expectations of further reductions to the Official Cash Rate.

What is the advantage of consolidating debt through a mortgage?

Combining debt through a mortgage can significantly reduce monthly payments and streamline finances, especially in a fluctuating interest environment.

* A Nectar Money loan requires responsible borrowing checks and must meet standard borrowing criteria. Interest rates 9.95% - 29.95% p.a. fixed. $240 establishment fee and $1.75 admin fee per repayment apply. Please see our privacy policy and rates and terms or visit our FAQs for the most up to date information. This publication is provided for general information purposes and does not constitute legal, tax or other professional advice from Nectar Money, and it is not intended as a substitute for obtaining advice from a financial advisor or any other professional. We make no representations, warranties or guarantees, whether expressed or implied, that the content in the publication is accurate, complete or up to date.